操作提示操作提示

 
  厦门市
【切换城市】

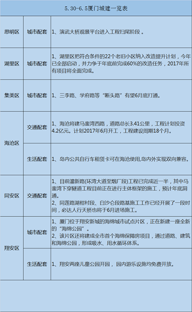
【买房跟着规划走】一图秒懂上周( 5月30日-6月5日)厦门最新城市建设

2016-06-06 11:00:46   九房网(999house.com)  

正所谓,买房跟着规划走,政府倾力打造的区域才是最有升值空间的!城市规划只听风声怎么行?还是眼见为实的最新施工动态,会让你花钱明明白白!


一周厦门城市建设盘点:5月30日-6月5日,厦门城市建设情况如下


【买房跟着规划走】一图秒懂上周( 5月30日-6月5日)厦门最新城市建设——九房网


  • 浏览(210)
  • 手机端
    分享
  • 更多
全程免费

全程免费 全程免费 路线自选 路线自选看房团报名

姓      名:
手      机:
意向楼盘:
 

共有0条评论网友评论

最新评论

大家都在关注

  • 厦门地产情报站

    关注
    每日及时推送厦门人居楼市、新闻资讯、市场动态、为购房者提供服务和参考!

    【扫一扫关注】

  • 漳州九房网

    关注
    及时推送漳州人居楼市、新闻资讯、市场动态,为购房者提供服务和参考。漳州买房,首选九房!更多详情请登:漳州九房网~

    【扫一扫关注】

  • 泉州九房网

    关注
    九房网(订阅号)为您提供实时的泉州房产资讯、泉州买房信息、泉州新房楼盘等资料,让你享受更多购房优惠。泉州买房,首选九房网!

    【扫一扫关注】

  • 畅所欲言聊房产,快来关注吧!