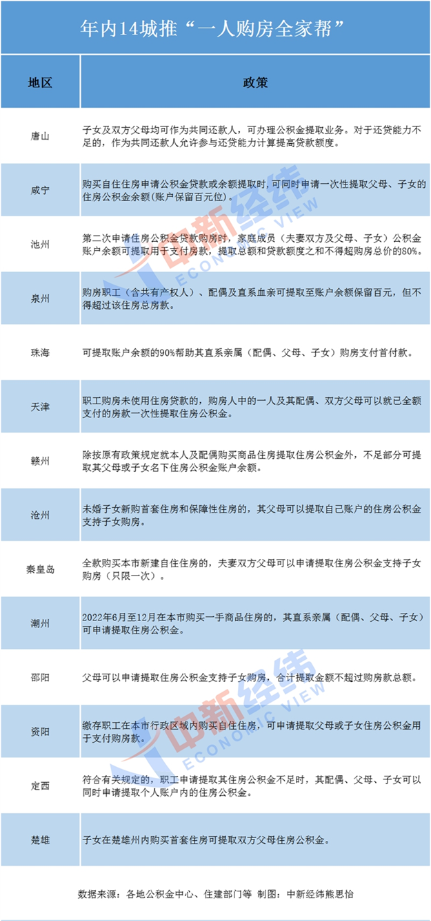
5日晚间,唐山市住房公积金管理中心宣布推出“一人购房全家帮”政策。据不完全统计,唐山已是年内第14个推出类似政策的城市。
近期,多地调整公积金贷款政策,除提高贷款额度、降低首付比外,唐山、咸宁、池州、泉州、珠海、天津、赣州、沧州、秦皇岛、潮州、邵阳、资阳、定西、楚雄等还允许直系亲属提取公积金余额帮助购房人还贷。
中原地产首席市场分析师张大伟此前对媒体表示,本轮出台类似“一人购房全家帮”政策的城市中,三四线城市占据主体,这些城市中两代人都有公积金的群体,对市场来说,这可以激活一部分需求,尤其是即将退休的人群,这个政策有利于他们提取公积金帮助子女买房。
需要注意的是,部分城市政策制定较为精细。其中,池州明确,缴存职工家庭第二次申请住房公积金贷款购房时,家庭成员(夫妻双方及父母、子女)公积金账户余额可提取用于支付房款,提取总额和贷款额度之和不得超购房总价的80%。
珠海明确,本市缴存职工可提取账户余额的90%帮助其直系亲属(配偶、父母、子女)购房支付首付款;沧州明确,未婚子女新购首套住房和保障性住房的,其父母可以提取自己账户的住房公积金支持子女购房。
除此之外,唐山市5日晚间新公布政策还提到还贷能力计算方法:在自身还贷能力不足的情况下,作为公积金缴存职工的子女或父母均可作为共同还款人,参与还贷能力计算。
易居研究院智库中心研究总监严跃进分析指出,唐山新政的出发点在于,有部分职工家庭想贷更多的款,但因为计算中考虑的收入较低,根据贷款公式算出的额度也较低。现在借助父母的收入提高职工家庭的收入水平或还贷能力,可以争取更多的贷款额度。
“此次唐山政策实际上是提高贷款额度的一种新的表述”,严跃进认为,此类贷款额度的增加是基于还款人数量的增加,后续偿还公积金贷款的风险很小,或者说违约的风险很小,也是值得提倡的一种做法。









闽公网安备 35020302035470号
最新评论