厦门岛内又将出让安商房地块啦!
本次出让两幅
一幅位于五缘湾片区
一幅位于湖边水库片区
规划总房源1592-2112套
面积最小40平米,最大350平米
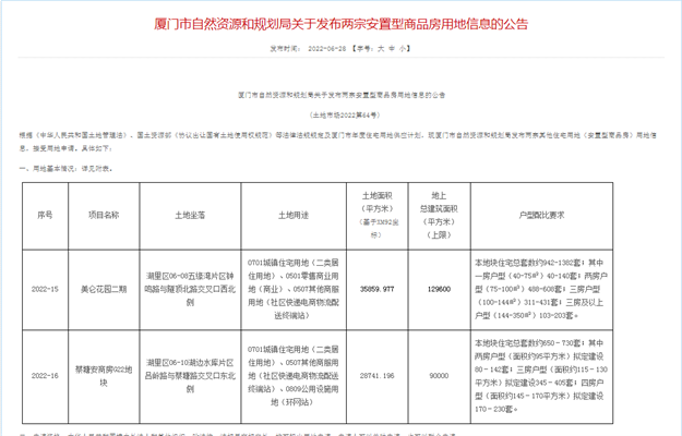
美仑花园二期地块住宅总套数约942-1382套;
其中一房户型(40-75㎡)40-140套;
两房户型(75-100㎡)488-608套;
三房户型(100-144㎡)311-431套;
三房及以上户型(144-350㎡)103-203套
蔡塘安商房G22地块住宅总套数约650-730套;
其中两房户型(面积约95平方米)拟定建设80-142套;
三房户型(面积约115-130平方米)拟定建设345-405套;
四房户型(面积约145-170平方米)拟定建设170-230套。
公告原文如下:
厦门市自然资源和规划局关于发布两宗安置型商品房用地信息的公告
(土地市场2022第64号)
根据《中华人民共和国土地管理法》、国土资源部《协议出让国有土地使用权规范》等法律法规规定及厦门市年度住宅用地供应计划,现厦门市自然资源和规划局发布两宗其他住宅用地(安置型商品房)用地信息,接受用地申请。具体如下:
一、用地基本情况:详见附表。
二、申请资格:中华人民共和国境内外法人和其他组织,除法律、法规另有规定外,均可提出用地申请。申请人可以单独申请,也可以联合申请。
三、提交用地申请要求:
(一)提交用地申请时间
本公告发布后30天内,截止时间为2022年7月28日下午5:00。
(二)提交申请材料
1.填写完整的国有建设用地使用权申请书(格式详附件),并由法定代表人(组织负责人)签字并加盖单位印章;
2.用地申请人的有效身份证明文件(如法人营业执照、其他组织合法存在的文件或有效证明等,应加盖单位印章);
3.法定代表人(组织负责人)的有效身份证明文件(应加盖单位印章)。
(三)联系方式
1、了解地块信息联系方式:鉴于安置型商品房项目是服务厦门市征收项目安置需求的,请各意向人在提交用地申请前先行对接项目所在区政府详细了解项目情况。
(1)工作时间:法定工作日9:00-12:00,15:00-18:00;
(2)联系电话:0592-5721539,0592-5722106。
2、提交用地申请联系方式:
(1)工作时间:法定工作日8:00-12:00,14:30-18:10;
(2)地点:厦门市湖里区同益路9号地产大厦15层;
(3)电话:0592-5107708、5107718。
(四)确定供地方式
在接受用地申请期内只有一个意向用地者的,市资源规划局将与意向用地者洽谈明确最终出让方案及规划指标,并签订出让意向书;在接受用地申请期内地块如有两个及以上意向用地者的,采用公开拍卖方式出让,具体事项另行公告确定。
四、拟出让用地的建设要求:
1.开竣工时间:土地交付之日起9个月内开工,开工之日起30个月(2022-15地块)、36个月(2022-16地块)内完成项目建设并申请竣工验收。竣工之日起6个月内达到交付条件。
2.建设标准:地块项目须严格按照《厦门市建设局关于印发安置房建设标准若干指导意见的通知》(厦建住[2020]24号)、《关于湖里区安置房建设与管理指导意见及建设标准有关事项的通知》(厦湖安发〔2020〕6号)相关规定执行执行。其中,绿化工程500元/平方米(含海绵城市建设),公共区域装修标准不低于1300元/平方米;必须达到绿建二星标准;电梯、铝合金门窗、外墙中高档真石漆和水电材料(设备、管线)等必须选用知名优质产品。若未达到上述要求的,需按湖里区政府要求整改到位,并一次性向湖里区政府缴交违约金1000万元人民币。
3.建设监管:为确保安置房建设标准,受让人须与湖里区政府签订监管协议,在项目开发建设全过程中,无条件接受湖里区政府建设主管部门的监管,监管内容包含进度管理、工程质量、分部工程验收、项目移交等。项目竣工验收后,须由湖里区政府组织相关职能部门对项目进行交付验收后进行项目销售。
4.交付验收要求:受让人须按项目竣工时间要求完成项目建设,并在项目竣工验收起6个月内,组织市(区)相关职能部门对项目进行交付验收。项目逾期交付的,受让人应当从逾期之日起,向湖里区政府支付因项目逾期产生的过渡安置费。过渡安置费以总计容建筑面积乘以每月每平方米60元计算,逐月支付至项目完成交付验收。
5.受让人需承诺地块项目设计方案须征求所在片区被拆迁人集体确认后(由所属街道、片区指挥部征求被拆迁人意见后盖章确认),方可开展项目建设。受让人若确需修改设计方案的,须经湖里区政府审批同意后方可申请设计方案变更。
6.信息系统管理:受让人须根据湖里区政府相关部门要求,配合完成安置型商品房建设安全信息系统的动态管理。
五、安置型商品房项目的销售条件:
1.居住部分
项目竣工验收后,需湖里区政府相关职能部门交付验收后,居住房源首先用于安置给被拆迁户,剩余未安置的房源由湖里区政府按照市、区相关规定进行处置。
2.商业部分:本项目商业部分按照市、区相关规定进行处置,处置价格按成本价格。
3.停车位部分:本项目车位部分仅能出售或出租给安置对象,销售价格为成本价,剩余车位按照市、区相关规定进行处置,处置价格为成本价。
厦门市自然资源和规划局
发布公告时间:2022年6月28日









闽公网安备 35020302035470号
最新评论