学区划分最新出炉!
截止目前为止,福州2022年五区对口中学方案+省市属小学划片,已完全公布。
值得注意的是,时代中学、英才中学、日升中学三所热点学校陆续确认“民转公”,招生方式曝光!
此外,中海晋安湖叁号院、建发美的君兰和鸣、保利云上、榕心映月等多个楼盘变身学区房!
话不多说,来看看新鲜出炉的“福州2022超强学区攻略”!含金量超高!
2022年省市属小学划片范围
日前,省市属小学划片范围率先公布。
与去年相比,新增了福州金山小学金闽校区的招生办法。
金山小学金闽校区招生片区为:金山大厦、金汇豪庭、武夷国际城(锦绣江南)、凯旋枫丹花园、中庚城、世欧彼岸城(正荣融信现代城)、金闽小区、榕心映月。
值得注意的是:
2022年6月2日之后在金山小学金闽校区片内购买二手房的家庭(不含此前已签订房产交易合同并办理网上备案但未取得产权证的情况)应持有片内户口簿与房产证三年以上孩子方可划片入学(2022年6月2日之前购买的不受此限)。
2022年6月2日之后购买金山小学金闽校区片内二手房的满足金山小学金闽校区其他划片条件但落户未满三年的适龄儿童由仓山区教育局统筹安排入学。
具体招生划片范围↓↓↓
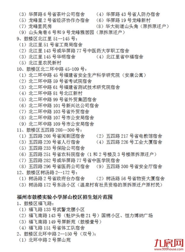
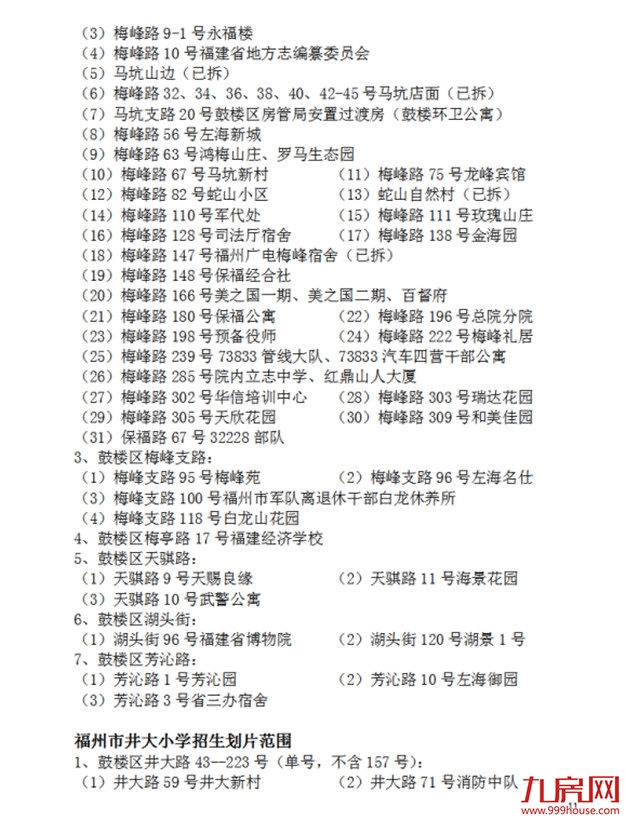
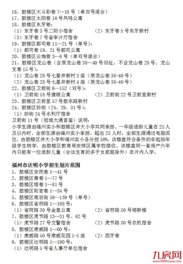
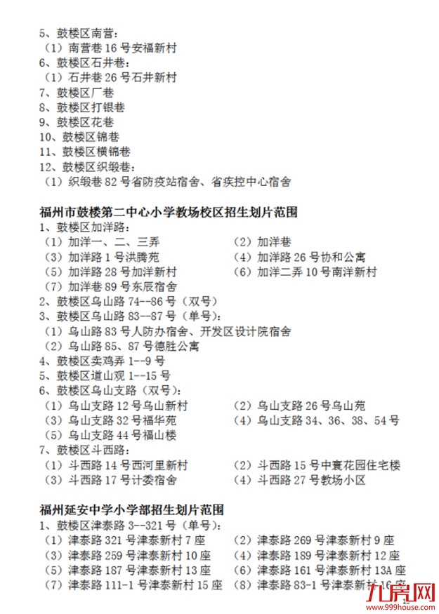
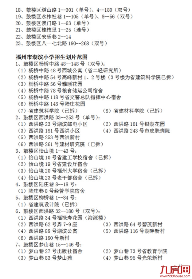
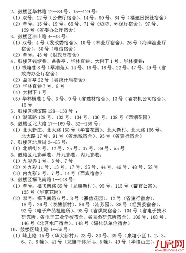
鼓楼区
➤ 2022年鼓楼区属小学划片:
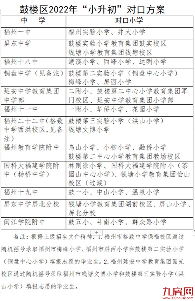
➤ 鼓楼区2022年“小升初”对口方案:
台江区
➤ 2022年台江区属小学划片:
➤ 台江区2022年“小升初”对口方案:
晋安区
➤ 2022年晋安区属小学划片:
对比去年,今年晋安区属及市属小学招生划片方案中涉及多个新建楼盘的划片(含过渡)安排。
福州市鼓山中心小学(福州市晋安榕博教育集团成员校)新增中海晋安湖叁号院(中海尚湖郡、中海悦湖郡B、C地块)。
过渡楼盘:景湖新苑、榕发观湖郡、保利和光尘樾、建发养云。〔这四个楼盘先安排至鼓山中心小学过渡,待潭桥小学(项目暂名)建成后划入该校。〕
晋安湖学校(福州市晋安榕博教育集团成员校)小学部新增建发美的君兰和鸣(1-3#号楼,5-12#号楼)、保利云上。
潭园小学新增过渡楼盘:蓝光里、城投鹤峦郡、世茂云潮、蓝光星珀。〔这四个楼盘先安排至福州市潭园小学过渡,待横屿小学(项目暂名)建成后划入该校。〕
晋安榕博小学新增保利香槟国际(香槟花园)、香开新城、 融侨悦城、融信鹤林花园(融信后海)、泰禾金尊府、世茂茉莉花园(公园左岸)、泰禾金尊府二区(金府大院)。
福州市鼓山新区学校小学部(连潘小学项目)新增中海金玺公馆、世茂璀璨天城、金辉优步大道、建发悦府。
具体招生划片范围↓↓↓
➤ 晋安区2022年“小升初”对口方案:
福州日升中学“民转公”,并公布招生办法:
1.招生办法
日升中学面向学校所在地晋安区的生源随机摇号招生。摇号规则为:学生填报志愿,如填报志愿人数未超过招生计划数的,则全部录取;如填报志愿人数超过招生计划数,则由摇号确定录取对象。
2.招生程序
7月1日-7日,符合日升中学招生要求的毕业生可通过初招系统填报志愿,日升中学志愿代码:03601。
7月19日,公布摇号计划数、随机号等信息。
7月20日,对填报志愿学生组织公开摇号招生,并公示摇号结果。
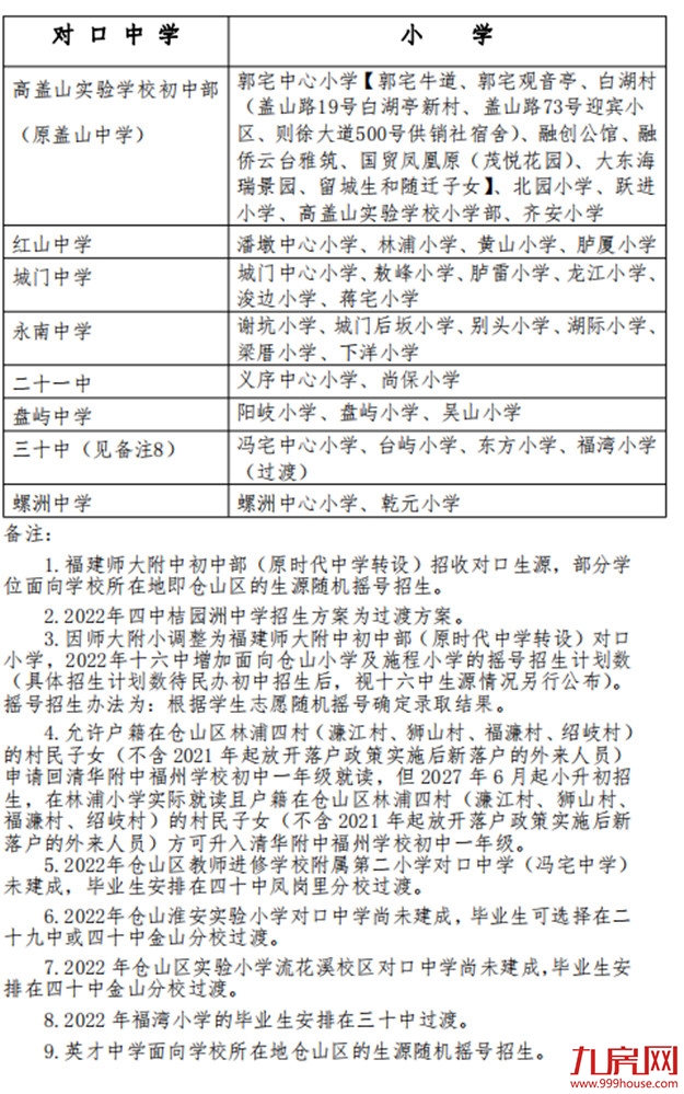
仓山区
➤ 2022年仓山区属小学划片:
亮点1:
仓山区两所民办学校——时代中学、英才中学转设后的招生
✔ 福建师大附中初中部(原时代中学转设)招收对口生源福建师大附小,部分学位面向学校所在地即仓山区的生源随机摇号招生;
✔ 英才中学面向学校所在地仓山区的生源随机摇号招生。
亮点2:
7月20日,福建师大附中初中部(原时代中学转设)部分学位、英才中学、福州十六中(部分学位)摇号招生。若同时被两所及以上公办校摇号录取的学生,由家长自主选择一所学校录取,学校不再组织补录。
亮点3:
新增两所小学对口方案
1. 金山小学金闽校区对口中学是金山中学;
2. 2022年仓山区实验小学流花溪校区对口中学尚未建成,毕业生安排在四十中金山分校过渡。
亮点4:
实施“六年一户学位”(即“一套房产六年内提供一户家庭学位”)办法。
2021年11月30日以后购买的房产,被用于外来务工人员随迁子女入读公办小学居住地登记,或被用于他人子女落户(即挂户生)就读公办小学,均视为占用该处房产片内学位。适龄儿童符合“片内生”条件,但不满足“六年一户”要求的,由户口所在区教育局按照就近入学原则统筹安排入学。
亮点5:
经电脑派位未被录取的随迁子女统筹安排规则。
电脑派位后,家长根据电脑派位系统生成的随机号大小(从大号到小号排列),自行选择尚有学位余额的统筹安排学校。
亮点6:
对比去年,今年仓山区属及市属小学招生划片方案中增加了17个新建楼盘的划片(含过渡)安排。
仓山区第六中心小学新增正荣巨成金山洋房(过渡)
胪雷小学新增钱隆双玺
湖际小学新增湖滨府(过渡)
郭宅中心小学新增国贸凤凰原、大东海中央府
高湖小学新增旭辉江南赋、滨海首府(过渡)、融侨则徐道壹号(过渡)
江边小学新增凯佳江南里(过渡)
义序中心小学新增时代江来
螺洲中心小学新增首开融创榕耀之城(过渡)
因红坊地块配套学校尚未建成,金阵新苑、福晟江山府、中联御景湾的业主子女可选择到仓山淮安实验小学或洪塘中心小学(淮安校区)过渡
新增榕心映月划片福州金山小学金闽校区。另外,原仓山区第七中心小学过渡楼盘中庚城、世欧彼岸城、金闽小区以及原江南水都小学过渡楼盘金汇豪庭、金山大厦、武夷国际城、凯旋枫丹花园划片均调整至福州金山小学金闽校区。
具体招生划片范围↓↓↓
➤ 仓山区2022年“小升初”对口方案:
马尾区
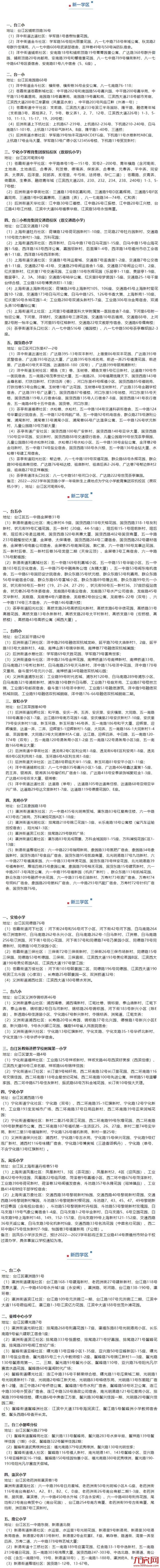
➤ 2022年马尾区属小学划片:
➤ 马尾区2022年“小升初”对口方案:
最后,福州2022年小学招生范围+对口中学方案出炉,你家划片哪所学校?
来留言区说说吧!





























































闽公网安备 35020302035470号
最新评论