操作提示操作提示

 
  厦门市
【切换城市】

信号!广州放宽限购!上海抢人!一线城市强势杀出!真要回暖?

2022-06-10 10:07:36   九房网(999house.com)  
毫无疑问,“救市”成为了今年楼市的主旋律。


从年初到年中,从中央到地方,从政策端到信贷端,每隔一段时间,都会推出成批的救市政策。

不少人疑惑,楼市,是否开启了转向之路?


上海:人才落户政策有变化!放松公积金购房限制

上海,大招来了!

6月7日,上海发布《关于助力复工复产实施人才特殊支持举措的通知》,面向一流大学留学生放开落户限制。

信号!广州放宽限购!上海抢人!一线城市强势杀出!真要回暖?——九房网



划重点:

1、上海留学生落户、人才引进、居转户中的社保基数标准将维持现行社保基数标准执行至2023年6月;

2、世界排名前50大学留学生,免于社保基数和缴费时间限制,工作后可直接落户。毕业于世界排名51-100名的,全职来本市工作并缴纳社保满6个月后可申办落户。

除了人才政策之外,上海还放松了公积金购房限制。

先是6月1日,上海提高公积金每月最高提取限额,每户家庭(含单身家庭)最高月提取限额从2500元调整为3000元。

信号!广州放宽限购!上海抢人!一线城市强势杀出!真要回暖?——九房网


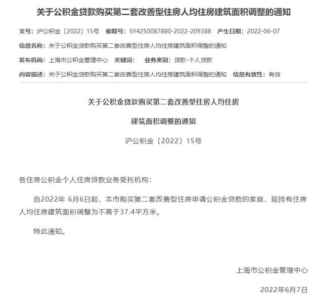
现在,上海又放松了公积金买二套的限制。

信号!广州放宽限购!上海抢人!一线城市强势杀出!真要回暖?——九房网



根据上海之前的规定,家庭能否以公积金购买二套住房,要和首套住房面积挂钩。

过去,人均的面积标准不高于35.5平方米,2口之家算,家庭房屋面积小于71㎡,按3口之家计算,家庭房屋面积小于106.5㎡,才能使用公积金买二套。

信号!广州放宽限购!上海抢人!一线城市强势杀出!真要回暖?——九房网



6月6日起,上海将这个标准正式放宽,首套住房人均面积不高于37.4平方米

若按两口人计算,首套房的面积限制就是74.8㎡,三口之家为112.2㎡,四口之家149.6㎡,五口之家187㎡……

这样一来,就放宽了改善需求的购房限制,二孩三孩家庭很容易用公积金买二套。

作为一线城市,上海楼市政策放松,意义重大。


除了上海之外,6月以来,还有广州、江西南昌、四川遂宁、青岛西宁、珠海等地对楼市进行了一定程度的松绑,包括公积金提取额度、首付款比例、放松限购区范围、取消限售等等。

广州:放宽限购,外地人购房
允许断缴或补缴社保不超过3个月

6月6日广州限购政策有所调整,广州12345政务服务便民热线工作人员表示:“6月1日更新的限购政策规定,非本市户籍的居民家庭购房,需提供购房之日前5年在本市连续缴纳社保或者个税证明中,允许除起始月外累计不超过3个月的断缴或补缴记录。也就是60个月之内,允许中间断3个月。”

图片


珠海:一人购房全家帮

其中珠海政策最受市场关注,6月1日,珠海市住房公积金管理中心官网发布《发挥住房公积金作用支持服务“产业第一”工作方案》,其中特别提到实行“一人购房全家帮”。珠海市缴存职工可提取账户余额的90%帮助其直系亲属(配偶、父母、子女)购房支付首付款,也可按还贷提取的方式,逐月提取公积金用于帮助其直系亲属(配偶、父母、子女)偿还购房贷款。

信号!广州放宽限购!上海抢人!一线城市强势杀出!真要回暖?——九房网



贵州省:取消两次公积金贷款
须间隔12个月及以上的限制

6月6日,贵州省也发布进一步加快重大项目建设扩大有效投资若干措施,其中提出,落实降低首付比例政策,创新使用公积金对商业贷款进行贴息,取消两次住房公积金贷款须间隔12个月及以上的限制。

江西南昌:首套房公积金贷款首付比例二成
二套房首付比例三成

江西省南昌住房公积金管理中心发布《关于调整我市住房公积金贷款首付比例的通知》,自2022年6月7日(含)起,缴存职工家庭使用住房公积金贷款购买首套普通住房(含商业性住房贷款转住房公积金贷款),最低首付比例由30%调整为20%;购买二套普通住房(含商业性住房贷款转住房公积金贷款)最低首付比例由40%调整为30%,利率上浮10%不变。

潮州市首套房公积金贷款首付比例降至20%
取消户籍限制

6月7日,潮州市住房公积金管理中心发布《关于住房公积金提取和贷款政策阶段性调整的通知》,自2022年6月至12月,取消申请一手商品住房公积金贷款的借款人户籍限制,同时购房者本人和其直系亲属(配偶、父母、子女)可申请提取住房公积金用于支付购房首付款。其中,属首次申请住房公积金贷款购买一手商品住房的,首付比例调整为最低20%。

四川遂宁:购买第二套普通自住住房
公积金首付比例降至三成

6月6日,四川省遂宁市住房公积金管理委员会发布《关于适当调整住房公积金贷款政策的通知》。

《通知》提到,从2022年5月20日起,符合遂宁市住房公积金贷款政策的缴存人家庭在遂宁市主城区(含船山区、市直园区)购买自住住房申请住房公积金贷款的,单缴存人家庭最高贷款限额由35万元提高至50万元,双缴存人家庭最高贷款限额由40万元提高至60万元。从2022年5月25日起,对符合遂宁市住房公积金贷款政策的缴存人家庭在遂宁市辖区购买第二套普通自住住房,首付款比例由40%降至30%

图片


安徽蚌埠:首套住房首付比例20%
公积金贷款最高50万元

安徽省蚌埠市住房和城乡建设局下发《关于促进房地产市场平稳健康发展的若干措施》,涉及提高公积金贷款额度、发放购房补贴等措施。

《措施》提出,引导各金融机构降低居民首套及二套改善性住房个人按揭贷款首付最低比例和最低贷款利率,首套住房首付比例最低降至20%、贷款利率最低降至相应期限贷款市场报价利率减20个基点。

加大公积金贷款对首套及二套改善性住房需求支持力度,个人住房公积金贷款最高额度由20万调整为30万元,夫妻双方住房公积金贷款最高额度由40万调整为50万元;二次申请自住住房公积金贷款首付比例由不低于50%下调至不低于40%。

四川资阳:职工购买自住房
可提取父母或子女公积金支付购房款

6月6日,据四川资阳市住建局官网消息,从当天起,缴存职工在资阳行政区域内购买自住住房,可申请提取父母或子女住房公积金用于支付购房款;缴存职工与父母或子女在资阳行政区域内共同购买自住住房,申请住房公积金贷款的,不受缴存职工占该共同购买房屋产权份额的限制。

四川南充:支持提取住房公积金支付购房首付款

6月7日,四川省南充市住房公积金管理中心发布《关于落实住房公积金阶段性支持政策的公告》。

其中提到,将提高住房公积金最高贷款额度。职工家庭单边缴存住房公积金的最高贷款额度从42万元提高到50万元,职工家庭双边缴存住房公积金的最高贷款额度从48万元提高到60万元。

南充市还将支持提取住房公积金支付购房首付款。缴存职工本人及配偶可在贷前提取住房公积金支付购房首付款,提取的金额和申请的贷款金额之和,不超过所购住房的总价款。

徐州:降低首次住房公积金贷款首付比例

6月6日,徐州市住房公积金管理中心发布《关于实施住房公积金阶段性政策的通知》。

其中提出,调整首次住房公积金贷款首付比例。首次使用住房公积金贷款的,新建商品住房首付比例由30%调整为20%,二手房首付比例由40%调整为30%。该条政策自发布之日起实施,试行一年。

图片


江苏泰州:年底前购房给一次性购房补贴
补贴契税金额50%

据江苏省泰州市住建局消息,对在泰来泰大专以上人才以及外来务工人员、进城农民等购房者在市区范围内于2022年5月1日至2022年12月31日期间购买首套商品住房(含二手商品住房)的,给予一次性购房补贴。购房补贴标准为按契税完税凭证所载实际缴纳契税金额的50%进行补贴。在姜堰区范围内已使用人才券购房享受过购房补贴的,不再重复享受购房补贴。

青海西宁:取消限售,首套房首付降至两成。

青海省西宁市住房保障和房产管理局等15个部门近日制定并印发《西宁市关于支持刚性和改善性住房需求的若干措施》,自印发之日起施行。

《措施》提到,暂缓执行新购买的住房(含新建商品住房和二手住房)自取得不动产权证满2年后方可转让的限制。将购买首套住房的商业按揭及公积金贷款最低首付比例调整为20%。

图片


此外,还有浙江衢州、山东滨州、广东清远、江西九江、安徽滁州、云南西双版纳州等均出台公积金新政。

图片


近期地方松绑楼市动作频繁。据克而瑞统计,截至5月24日,全国已有134城累计出台了223次楼市调控政策,堪称近几年中放松政策出台最密集的时段,且调控政策频次呈现逐月走高的特征。

而密集的政策也传导到市场中,开始进一步回暖。

据诸葛找房的数据显示,5月重点城市二手住宅成交量降幅已现收窄。5月,10个重点城市二手住宅成交量为45496套,环比微降6.49%,同比下降27.01%,降幅收窄7.95个百分点。除了北京仍受疫情影响外,其余9城二手住宅成交规模均呈现上升态势,5月成交36896套,较上月同比增长5.9%。

部分城市成交数据也开始上涨。6月1日,深圳官方平台数据显示,5月深圳二手商品住宅成交套数为2318套,环比4月1860套上涨24%,重新站上2000套大关。

上海中原地产发布的数据显示,包括端午节在内的一个月内(5月5日~6月6日),上海新建商品住宅成交面积8.84万平方米,环比增加141.80%,楼市成交快速反弹。其中,端午假期成交面积约为3.12万平方米,占约三成的成交量,对全市成交起到一定支撑作用。

而厦门5月的成交数据也涨了,2022年5月,一二手房成交7625套,成交面积611627㎡;其中二手住宅成交4089套,成交面积397630㎡,为今年最高值。


图片


诸葛找房数据研究中心首席分析师王小嫱表示,目前来看,市场预期逐渐好转,成交复苏迹象显露。预计接下来,随着各城疫情防控措施取得成效,复工复产推进,6月重点10城二手住宅成交量有望迎来回升拐点。

总体来看,目前多个城市救市政策砸下来,楼市有所回暖,但是别忘了,所有的放松政策,都建立在“房住不炒”的基础上。

简单来说就是:要鼓励买房,但也要抑制房价上涨速度。


  • 浏览(1562)
  • 手机端
    分享
  • 更多
全程免费

全程免费 全程免费 路线自选 路线自选看房团报名

姓      名:
手      机:
意向楼盘:
 

共有0条评论网友评论

最新评论

大家都在关注

  • 厦门地产情报站

    关注
    每日及时推送厦门人居楼市、新闻资讯、市场动态、为购房者提供服务和参考!

    【扫一扫关注】

  • 漳州九房网

    关注
    及时推送漳州人居楼市、新闻资讯、市场动态,为购房者提供服务和参考。漳州买房,首选九房!更多详情请登:漳州九房网~

    【扫一扫关注】

  • 泉州九房网

    关注
    九房网(订阅号)为您提供实时的泉州房产资讯、泉州买房信息、泉州新房楼盘等资料,让你享受更多购房优惠。泉州买房,首选九房网!

    【扫一扫关注】

  • 畅所欲言聊房产,快来关注吧!