突发!
可按买卖合同购房价退房、退车位!
网传福州一楼盘质量问题曝光后
交房一年,开发商“同意退房”!
01
网传进展曝光!交房一年,三江理想城可以退房了?!
近日,文件《关于云锦公馆车位及商品房的回复公告》在网上流传,内容显示——
因部分楼栋地下室局部位置开裂后期需进行维修,具体维修方案及维修开始时间需经专家评审及合规审批手续完成后确认。
目前关于存在的问题,我司秉承负责任态度积极处理,并提供以下方案:
一、车位方案
方案一:按车位买卖合同价格退车位。
方案二:以 1000元/个价格购买一个地下室产权车位,继续履行车位买卖合同。
方案三:补偿10年住宅物业管理费或3.5万元人民币一次性补偿,继续履行车位买卖合同。
二、商品房方案
(一)按商品房买卖合同购房价退房或根据业主实际需求一事一议。
(二)商品房后续退房流程及相关手续:
1、业主信息登记
业主退房信息及诉求登记,预约退房材料填写时间。
2、业主材料填写
(1)集中邀约客户填写退房相关材料。
(2)材料填写完成后,退房退款审批流程及用印流程。
3、装修赔付材料收集
业主提交装修所涉及相关费用凭证,无法提供装修凭证的业主可进行装修评估。具体事项可根据实际业主情况一事一议。
4、银行贷款
客户信息填写后财务与客户所在贷款银行核实房款按揭评估及相关利率和违约赔付等信息,与银行沟通集中解除协议。
5、退还房款
银行解除贷款手续完成后业主需与项目公司签订同意撤销网签备案确认函,安排退款。
6、撤销网签备案
客户收取购房款后,需与我司工作人员共同至交易中心办理网签备案撤销手续。
以上为商品房业主退购房款相关流程,具体以线下实际工作为准。
三、其他说明
商品房及车位维修完成后项目公司按《商品房买卖合同》及《商品房质量保证书》、《商品房使用说明书》中约定进行保修。
业主可至物业服务中心登记或联系物业管家(联系方式15392013239)进行诉求登记,后续统一安排人员进行办理。
特此回复。
福州世茂世睿置业有限公司二零二二年五月六日
简单来说,即:业主可按商品房买卖合同购房价退房、按车位买卖合同价退车位!
据悉,云锦公馆,推广名三江理想城,位于仓山区福厦高速连接线西侧,清富棚户区改造项目一出让地块A。
项目建面约24.79万㎡,共2026户,其中,A区为安置房(按13320元/㎡均价销售),B区为商品房,从去年5月开始小区陆续交房。
那么,为何交房一年,开发商可以同意退房?
02
地基下沉!房屋开裂!世茂三江理想城部分楼栋曾被责令停止使用!
这与楼盘出现的严重质量问题脱不开关系。
去年6月,在陆续交房后没多久,小区地库的承重梁开始出现不同程度的开裂。
图源:FM1007福建交通广播
小区A区更是被曝出多栋居民楼存在地基下沉、房屋开裂、门窗变形等问题。
多个空调外机搁板外侧存在小幅倾斜的情况
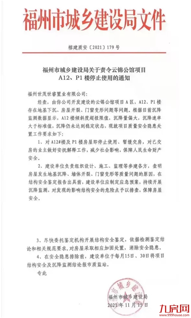
2021年11月15日,福州市城乡建设局就曾下发通知:A12、P1楼停止使用、暂缓交房。
更糟心的是,不只是A12、P1楼出现问题。
今年2月,有业主在地方领导留言板上提出诉求,表示该小区的房子目前检测结果全是D级危房。
在媒体和政府部门的介入下,今年2月底,开发商给出了一份初步的检测报告,承认A8、A12和A13三栋楼确实存在质量问题。
对此,开发商方则表示,将对小区业主进行安置,针对已安置业主:“自交房当月起至2022年6月30日期间,按产权面积24元/平方米/月进行过度补贴”。
今年4月,业主王先生爆料,B区同样出现了类似的现象。据其提供的照片,B区地下车库的开裂已经十分明显,并且位置多种多样,甚至还有渗水的情况出现。
图源:FM1007福建交通广播
据悉,如今,包括王先生在内的不少业主都希望开发商能够尽快退房,好让他们有时间物色质量过关的房子。
03
捆绑车位销售!世茂三江理想城三年多去化近7成!
如若网传文件属实,那么有多少业主可以退房呢?
在2018年开盘之时,世茂三江理想城销售堪称火爆——
11月17日,推出B1#、B2#、B3#,共计442套,备案均价17210元/㎡。在捆绑一个车位(5F及以上18.5万,5F以下16万)的情况下,截止开盘当天21:00去化约410套,去化率高达93%。
查阅福州市不动产登记和交易中心获悉,截至目前,项目已售住宅1369套,三年多时间去化近7成,已登记住宅439套。
也就是说,如果该文件属实,这400多名业主可以按买卖合同价要求退房、退车位。
但不得不提的是,本次网传文件并未提及具体退款时间,在世茂目前的财务状况下,若想短时间内退款成功,难度可能有点大,买房人也要做好心理准备。



















闽公网安备 35020302035470号
最新评论