小阳春还没到,涨价潮却提前爆发。
新春钜惠取消、全线价格上调10%、涨1000元/㎡......
楼市利好加持下,全国多城“涨声再起”!
福州也不例外,3盘收回折扣,24小时内49套二手房涨价,最高上涨50万......
楼市又要开始“膨胀”?是回暖造势还是真涨?
PART 01
近来,全国不少城市陆续爆出涨价信息。
广州:最高涨10%,十盘集体喊涨
据媒体报道,市场回暖,加上新盘备案价松动消息传出,广州十多个楼盘“喊涨” ,最高(保利阅云台)上涨10%!
南京:某盘官宣涨价5%
板桥新盘宝能翡丽河滨发布海报,宣布从22日起,所有在售房源全部涨价5%。
人居森林的天萃也摩拳擦掌:预计3月加推,均价上涨约1500元/㎡。
并且江北和城南个别楼盘开始涨首付,新推房源首付将从3成涨到5成,或从5成涨到8成。
徐州:多盘价格上调2%
徐州融创山水云龙宣布取消优惠,贾汪区东部美的城则和东南悦湖则分别于2月9日、2月14日起,将在售房源价格全面上调2%。
PART 02
聚焦到福州。
新房方面,日前,部分楼盘开始发布回收优惠的消息。
闽侯棠悦滨江、棠悦江南:2月指标提前完成,3月案场优惠全面收回;
远洋天赋:春节期间销售额超额完成,折扣全部收回,截止时间2月15日。
作为楼市晴雨表,二手房方面也传来动作。
数据显示,24小时内福州二手市场有49套房源挂牌价上涨。
在这些房源中,少则涨价1-5万,多则5-50万。
涨50万!仓山一房源挂牌单价11万+/㎡!
仓山融侨外滩C区一套二手房,24小时挂牌价涨了50万,户型面积331㎡,挂牌总价3650万,单价110272元/㎡。
看到单价11万+/㎡,正在打字的我猛吸一口气。
2月19日上架时,报价3600万,单价已经达到10.8万/㎡,到了今天,房东一把再加价50万,超越小区最高参考均价。
同样情况的还有金辉淮安半岛一套房源,建面约272.42㎡,3室1厅,原先报价1300万,一夜之间涨价50万。
晋安一房源24小时涨35万
世欧王庄城B区这套房源,建筑面积159㎡,4室2厅2卫,挂牌单价32228元/㎡。
去年6月16日上架该房源,报价480万,在今天一把加价35万,报价515万。
目前,小区挂牌均价34121元/㎡,历史最低价为30708元/㎡。
有学区房一夜涨10万
融侨悦城位于晋安新东区,划片榕博小学,目前小区挂牌均价43249元/㎡。
这套涨价房源建筑面积83㎡,3室2厅1卫1厨,目前单价为36145元/㎡,比小区挂牌均价低了7104元/㎡。
据悉,该房源原报价285万,经过两次调价,现价300万,涨了15万。
对不少准备买二手房的人来说,一夜之间大幅涨价真会让大家的小心脏无法承受。
PART 03
那么,开发商为什么会在此时集体“喊涨”?是回暖造势?还是真涨?
首先,以上楼盘,价格变动,多数是根据自身销售情况进行调整的。
如销售业绩达标、销售情况良好或者前期降价力度大如今资金危机解除等,自然不再需要以价换量。
其次,不排除部分宣传涨价的项目,是一种营销手段。
抓住人们买涨不买跌的心理,做出房价还会上涨的宣传,加快逼定买房人。
再者,近期楼市暖风频吹,提振购房者信心的同时,也为开发商“涨价”注入底气。
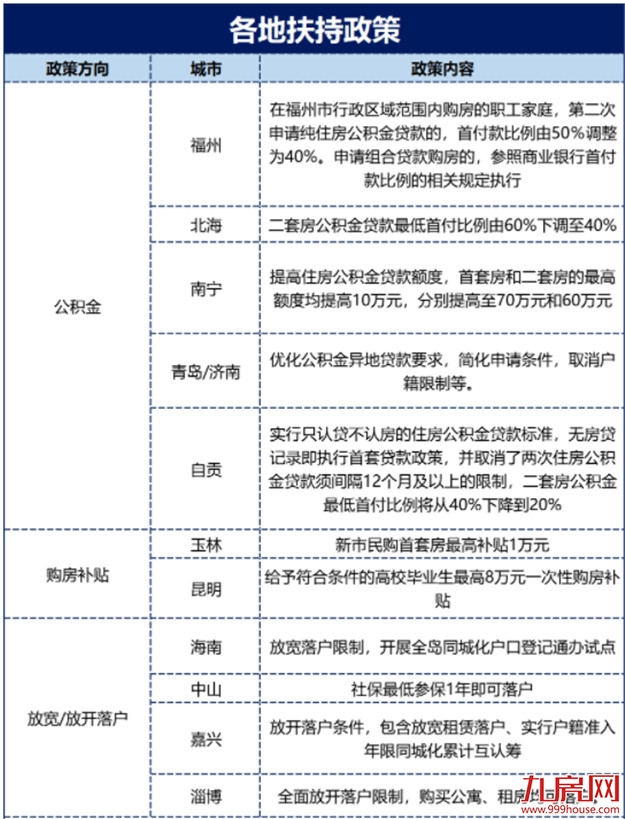
央行降息、房贷利率下调,买房成本降低;
开年以来,近40次稳楼市政策出台,涵盖了公积金政策调整、人才补贴等;
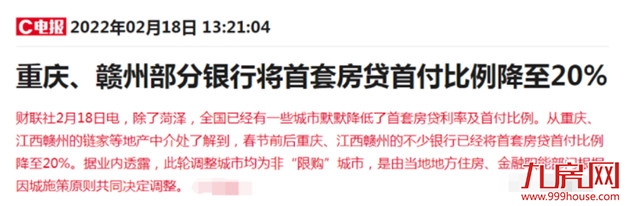
“二成首付”重出江湖。
在这些利好下,楼市的确开始回暖,但只是初现苗头,暖意并未全面铺开。
PART 04
那么,面对这一波“涨价潮”,购房者还能上车吗?
对于刚需而言,房子确实是要买的,但别被涨价恐慌情绪带偏。
不妨趁着这个节点,多跑跑看看,有合适的房源,可以择机出手。至于价格,该争取的优惠就尽力争取。
未经授权,禁止转载
注:
1、文中为小区的挂牌均价,不是实际成交价;
2、文中仅筛选、盘点部分房源,仅为指定房源价格,并不代表整个小区情况;
3、数据来源诸葛找房,仅供参考,统计时间2022.2.23下午,据统计时间节点不同,略有出入。



























闽公网安备 35020302035470号
最新评论