爆雷声不断!又一千亿房企中招!
官宣债务违约、进入债务重组,违规销售被通报、楼盘陷入停工、农民工群体讨薪……
这一次,“上榜”的是——中国奥园。
官宣债务违约
中国奥园将进入债务重组
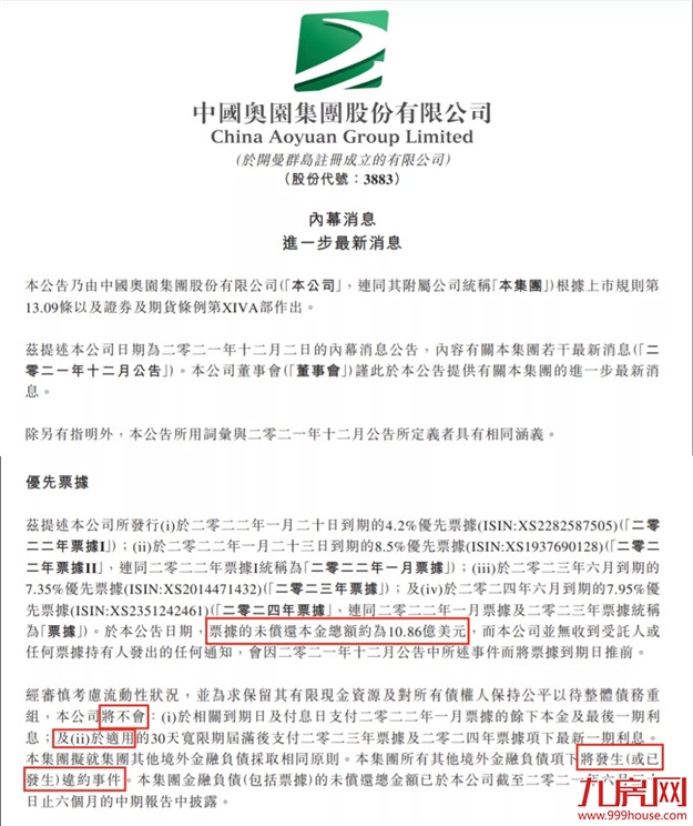
1月19日晚间,中国奥园公告“自爆”,称——
经审慎考虑流动性状况,并为求保留有限现金资源及对所有债权人保持公平以待整体债务重组,将不会支付于1月到期票据的余下本金及最后一期利息。
与此同时,在30天宽限期届满后,中国奥园将不会支付于2023年、2024年到期票据的最新一期利息。
具体来看,包含4笔美元票据,分别于2022年1月20日、1月23日以及2023年6月、2024年6月到期,票据未偿还本金总额约为10.86亿美元。
更关键的是,中国奥园同时提示,其所有其他境外金融负债项下将发生(或已发生)违约事件。
也就是说后续更多的交叉违约可能接踵而至,而公司无力偿还。
在官宣违约之后,中国奥园即将进入债务重组阶段。
在公告中,中国奥园表示,其正与顾问(包括法律、财务及其他顾问)通力合作,评估它的资本架构、流动性,及进行尽职调查。
评级下调引致交叉违约
有息负债1121亿
中国奥园的债务危机,早有端倪。
从2021年10月中旬起,国际知名的三大信贷评级机构惠誉(Fitch)、标准普尔(S&P)和穆迪(Moody’s)多次调降中国奥园的评级,理由是财务危机。
这在一定程度上导致中国奥园出现频繁的“股债双杀”,进入11月评级下调更为密集,一个月内下调了五次。
据相关消息,中国奥园在境外存续的美元债有10只,存续规模约29亿美元。
而从流动负债来看,奥园在银行及其他借款407亿元,优先票据及债券109.96亿元;非流动负债方面,银行及其他借款394.78亿元,优先票据及债券201亿元。
加上长短期的租赁负债约8亿元,有息负债合计达到1121亿元。
而评级下调使得奥园境外融资市场大门几乎关闭,并且,境内融资也不轻松,“三道红线”成了“拦路虎”。
资金流动性紧张,无疑加剧了奥园高企的偿债压力。
当然,奥园并未直接“放弃治疗”,变卖资产或成其当下的救命稻草。
2021年11月,中国奥园披露,以9亿港元的价格将其位于香港罗便臣道的物业出售,预计亏损1.7亿港元。
2021年12月,据澎湃报道,中国奥园正计划出售位于中国香港葵涌的一栋活化工厦,并正与买家商谈,同时,加拿大、澳大利亚的几个优质项目都在洽商中。
2022年1月,中国奥园正在处置的境外资产中已有约4至5个项目在洽谈买家,预计交易金额在30亿元左右。
面对种种困境,奥园集团董事局主席郭梓文还喊出:“奥园要成为行业困境中成功突围的典型优等生。”
可惜的是,就目前而言,奥园的处境并未得到改善。
楼盘停工、违规销售被通报、立案查处
中国奥园多城负面新闻频出
对购房者来说,更为直接的影响是,奥园多个楼盘爆出停工、违规销售、被立案查处等负面消息。
挪用监管账户资金
广州奥园楼盘陷入停工
据奥园云和花园业主们的反映:“目前,该楼盘已经停工三个多月,求zf为民做主,协调相关部门监督白云奥园云和公馆楼盘预售款没有进入监管账户,以及挪用监管账户资金,长时间楼盘停工的事情。”
官方回应:“经核查,奥园云和花园项目的开发商广州鸿珺房地产有限公司(系奥园集团控股的子公司)预售监管账户因资金问题被冻结,导致首付款暂未转入监管账户,因资金运作问题暂停该项目施工。
目前,市交监中心正在对奥园云和花园预售款项问题进行全面核查,若发现存在预收款项未进入监管账户等违规问题,将立即要求鸿珺地产进行整改,逾期未完成整改将对鸿珺地产采取进一步处罚措施。
下一步,白云区住建交通局将继续督促鸿珺地产加快推进奥园云和花园复工。”
涉多次农民工群体讨薪上访事件
合肥奥园项目被立案查处
日前,合肥市城乡建设局发布了关于对紫云别院、学仕公馆项目农民工工资问题的处理通报,通报称——
两项目连续发生多起农民工群体性上访讨薪事件,造成严重不良社会影响,对两个项目涉嫌存在的违法违规行为予以立案查处。
其中,蜀山区学仕公馆项目便是现在的奥园城央壹品,其开发商为合肥金水置业有限公司。
该公司的100%持股方为合肥奥邦置业有限公司,合肥奥邦置业有限公司的100%持股方则是安徽奥园置业有限公司。
暂停新房预售许可申请
奥园青岛项目因违规销售被官网通报
山东省青岛西海岸新区住房和城乡建设局近日发布的通报称——
专项整治行动发现青岛盛世嘉德商业发展有限公司开发建设的奥园·翰林名苑等项目存在违规销售的问题,责令限期整改,记入信用档案。
整改完毕之前暂停该企业新的商品房预售许可申请。
据悉,青岛盛世嘉德商业发展有限公司其大股东为泰富宇(广州)置业有限公司,泰富宇的大股东为奥园集团(广东)有限公司。
福州(平潭)多盘在售
买房人要警惕
回到福州,买房人对奥园的爆雷同样没法隔岸观火,毕竟,这家房企在平潭也打造了好几个项目。
据了解,奥园于2019年首入平潭,布局项目有奥园翡翠岚都、奥园岚都壹号、奥园鼎新海悦岚庭、奥园玺悦府等。
其中,据平潭综合实验区房地产交易信息网上信息,奥园翡翠岚都、奥园鼎新海悦岚庭去化均不到4成,而奥园玺悦府去化仅不到一成。(统计日期截止2021年12月31日,仅供参考)
至于已经购买的楼盘是否能按期收房,奥园方表示,大部分房地产项目按计划及进度进行,同时正采取措施继续确保项目竣工交付,及降低营运开支。目前管理团队包括高级管理层保持稳定。
值得关注的是,鉴于现有充裕的土地储备,奥园集团并不预期在未来会有任何重大新购土地事项。
这也意味着奥园在福州的布局或将止步于平潭。
最后,在债务违约名单不断增加的当下,对买房人来说,购房前一定要了解一下房企背景、实力、负债情况等等。
如果实在不了解,尽可能选择大牌国企、央企开发商。
















闽公网安备 35020302035470号
最新评论