如今,到了信心比黄金贵重的时候了。
去年第四季度,人民银行在全国50城进行问卷调查:
对2022第一季度的房价,16.8%的居民预期“上涨”,56.7%的居民预期“基本不变”,15.2%的居民预期“下降”,11.3%的居民“看不准”。
越来越多人对于房价持观望、甚至悲观的态度。
购房者预期的大幅下滑,给未来的楼市健康发展蒙上一层阴影。
为夯实市场信心,激发购房需求,开年来包括北上广深和不少沿海城市接连在政策端、金融端发力,派发利好“红包”。
公积金贷款限制放宽、房贷利率下调、落户放宽和购房补贴……打响楼市放松开年第一枪!
多城公积金贷款限制放宽
二孩三孩家庭贷款额度提升
青岛:烟台威海等胶东四市居民在青岛购房可享公积金二次贷款
1月4日起,青岛市住房公积金管理中心调整胶东经济圈住房公积金优惠新政策,转移接续办理时限缩减至1个工作日,贷款最高次数由一次调整为两次。
(图源:青岛住房公积金中心)
此前只有青岛本市居民可以申请公积金二次贷款,胶东五市公积金新政实施后,其他四市居民也可在青岛享受公积金二次贷款。
济南:取消住房公积金异地贷款户籍限制
自今年1月1日起,济南对异地住房公积金贷款(在其他城市缴存公积金,在济南购房申请住房公积金贷款)的,在审批贷款资料时,取消户籍限制。
(图源:济南住房公积金中心)
这就意味着,非济南户籍的异地购房者,可以不用在迁移户籍的情况下使用公积金贷款购房,变相降低了在济南买房的门槛和成本。
宁波:提升住房公积金贷款额度
宁波自2022年1月1日起,对于二孩或三孩家庭更是给予了友好的购房政策:
按照国家生育政策的二孩或三孩家庭,连续缴存住房公积金满2年,首次申请公积金贷款购买首套自住住房的,住房公积金最高贷款额度由60万元/户,提高至80万元/户。
(图源:宁波市奉化区人民政府官网)
苏州房贷利率下调
北上广深齐出动
苏州:房贷利率创五年新低
据当地媒体报道,苏州多家主流银行降至5.0%,利率突破近5年来新低!
(来源:居者)
且据各大银行反映,目前额度充足,放款周期也短,最快1周就能放款,最慢也不超过1个月。
不仅长三角发出重磅信号,全国四大一线城市也纷纷出招。
广州:多行利率下调
近期,广州房贷利率普遍下调,首套房利率从5.85%降至5.65%左右,二套则从6.05%左右降至5.85%。
对此,广东省住房政策研究中心首席研究员李宇嘉接受券商中国记者采访时表示,广州头部几家按揭的大行——建行、工行、中国银行、农业银行、交通银行都在下调利率。
深圳:利率最低4.95%
根据财联社的数据,深圳部分中小银行房贷利率再下调。
目前首套房贷款利率最低可至4.95%,二套房贷利率最低可至5.25%。
此前,深圳市场首套房、二套房的主流贷款按揭利率为5.1%和5.6%。相比之下,利率出现了明显的宽松趋势。
北京:二手房贷款明显提速
同样,据财联社报道,2022年伊始,北京多家股份行二手房贷款周期明显缩短,已从此前约半年时间提速至最快1个月。
上海:部分银行一两个月即可放款
近期,上海多位银行信贷部门人士表示,其所在地区分行已在新年前基本解决去年以来的积压贷款。
上海地区整体按揭贷款的发放速度明显加快。
“房贷利率+放款速度”的双重放松,可以说是拯救买房人的一味良药。
租赁、就业即可落户
购房、租房给予补贴
除了公积金贷款和房贷利率的情势转暖外,不少地区也纷纷放宽落户限制、给予补贴,吸引更多人留地置业。
浙江嘉兴:进一步放开落户条件
近日,嘉兴市政府出台了《关于进一步放开我市落户条件的意见》。该《意见》将于2022年2月1日起施行。
(图源:嘉兴市政府官网)
此次《意见》从五个方面放宽落户条件:
调整城区(城镇)范围内有合法稳定住所落户随迁对象,“未成年子女”调整放宽为“子女”,即成年子女也允许一并随迁;
放宽租赁落户条件,将连续3年及以上居住年限缩短为连续1年及以上;
实行户籍准入年限同城化累计互认;
简化人才落户手续;
便利长三角地区人员落户。
山东淄博:全面放开城镇落户限制
另一边,山东省淄博市也发布深化户籍管理制度改革的实施意见。
其中明确,全面放开租房落户,凡在城镇区域租住政府公共租赁住房、廉租房和个人住房的居民,均可在租赁房屋地址登记落户。
以前买房落户是本人及其配偶,现在放宽到了本人及其近亲,另外,现在还取消了人才落户年龄限制。
(图源:淄博市人民政府官网)
另一边,云南和广西更是在抢人大战中下了血本,开启购房、租房补贴支持。
云南昆明:鼓励高校毕业生来昆就业、给租房补贴及住房支持
购房补贴:对于博士、硕士研究生在昆创业,或在昆明购买社保满2年,购买首套房的,分别给予8万元、5万元的一次性购房补贴。
租房补贴:高校应届毕业生来昆留昆就业创业,与用人单位(不含党政机关、事业单位和国有企业)签订2年以上劳动合同并依法缴纳社保。分别给予博士研究生、硕士研究生、双一流高校本科生、普通高校本科生每人8000元、5000元、3000元、2000元的一次性租房补贴。对于科技、金融等行业涉及的紧缺型人才,在此基础上每人再增加2000元。
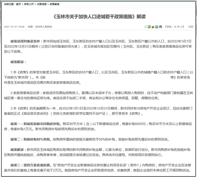
广西玉林:新市民购房给补贴、每套房优惠不低于2万
自今年1月1日起,广西玉林市为新市民提供全新购房补贴政策。
财政发放新市民购房补贴:购买90㎡(含)以下首套房,每套补贴6000元;购买90㎡以上首套房,每套补贴1万元。
财政补贴50%契税:要求房企在该楼盘市场价的基础上每套优惠不低于2万元等。
结语
2022年刚过去10天,已有越来越多的一二线城市加入“救市队伍”,也有力度越来越猛的政策出台。
从当前来看,更多的是支持刚需购房、精准补贴,而这一切都是为了恢复市场信心。
随着政策筑底,市场会逐渐向良好的态势发展,可以预见的是,人口密集、产业蓬勃的一二线城市会率先感受到“春江水暖”。
据上海易居房地产研究院副院长杨红旭表示:2022年个人贷款趋松是趋势,主要是利率下调,贷款审批流程缩短。
相信接下来一段时间内,稳定市场房住不炒的同时,会有更多积极、明确的政策面到来,提振市场信心。
那么,厦门是否也会迎来暖风呢?欢迎在评论区留下你的看法,我们扶你上墙。
部分内容来源:财联社、第一财经等















闽公网安备 35020302035470号
最新评论