虽然厦门第三场集中土拍还未来,但近期土地市场也传来不少动静。
比如,东部体育会展新城成交第三宗五星酒店地块;再往前看,10月15日翔安南部新城两幅商业地块成功出让,拟打造五星级酒店综合体。
此外,近期厦门各区还有不少居住用地曝光,单纯新店片区就有超55幅。
不仅如此,我们还发现,厦门教育也有新动态传来,多所名校位置曝光。
下面,我们就一起来看看居住用地和教育用地的具体情况↓↓↓
※注:内文这些居住用地并不代表会全部拍卖,有些地块性质可能是已出让地块或安置房等其他居住用地;这些用地性质仅供参考,具体用地性质以实际审批为准。
居住用地
1
同翔高新城:超49幅
居住用地
近日,厦门市自然资源和规划局发布了同翔高新城控制性详细规划方案公布。
项目位于厦门市东北部,总用地面积约4599公顷,分同安片区和翔安片区两部分。
同安片区规划范围北至同新路,南至新324国道,西至同安东路,东至翔安东路;翔安片区规划范围北至舫山东路,西至舫山北二路、市头一路,南至海翔大道、东至黄山路、莲溪。
同翔高新城遵循产城融合发展理念,形成以高新技术产业为主导功能,配套服务设施完善的产业新城。
根据规划图,整个新城约有49幅居住用地。
2
11-14编制单元:新增多幅居住用地
近日,11-14编制单元(天马路以北片区)控制性详细规划修改方案公布。
本次修改范围为南至天马路冻临滨海浪漫线,西至同集南路,北临美峰生态公园。
根据用地布局修改显示片区内新增多幅居住用地——
1、将片区西北的部分发展备用地调整为二类居住用地。
2、结合拆迁的村庄(后田)调整为二类居住用地、学校、商业服务业设施用地。
3、将原规划商务用地调整为居住用地,形成规模化社区。
3
翔安区新店13-12编制单元:超55幅居住用地
近日,市自然资源规划局发布关于翔安区新店13-12编制单元控制性详细规划方案征询意见公示。
在这份控规中,片区的定位是:以居住、教育科研为主导,拓展商业办公、旅游休闲、健康养老养生为特色,各类服务设施配套完善的城市合片区。
规划方案中,片区总建筑面积806.99万㎡,拟定居住建筑总量502.30万㎡,毛容积率0.62,预计居住人口总量20万人。
从上图中我们可以看到片区居住跟教育用地居多,其中二类居住用地超55幅。
4
翔安区下潭尾南13-06编制单元:16幅居住用地
近日,市自然资源规划局发布关于翔安区下潭尾南13-06编制单元控制性详细规划(草案)。
根据控规,该片区定位为:以光电产业为主导、以居住为融合、现代服务业为促进、宜居宜业宜游的高素质高颜值活力生态湾区。
规划方案中,片区总建筑面积885万㎡,拟定居住建筑总量480万㎡,毛容积率0.81,预计居住人口总量13.7万人。
从上图中我们可以看到二类居住用地约16幅。当然,这些用地同样不代表未出让或将出让用地。
5
集美2019C152号政府储备用地
厦门市集美区人民政府发布关于2019C152号政府储备用地项目征收土地预公告。
内文明确征收目的为:用于居住用地,为政府组织实施的成片开发建设需要。
6
集美2019C109号政府储备用地
厦门市集美区人民政府发布关于2019C109号政府储备用地项目征收土地预公告。
内文显示,本征收项目用地用于居住用地,为政府组织实施的成片开发建设需要。
7
洪塘镇新厝村及洪塘村
厦门市同安区人民政府发布关于同翔高新城五期招拍挂二号地块项目土地征收补偿安置方案的公告。
土地征收范围位于洪塘镇新厝村及洪塘村,本征收项目土地用于二类居住用地,为政府组织实施的成片开发建设需要。
8
西柯镇洪塘头社区
厦门市同安区人民政府发布关于美峰组团招拍挂五号地块项目土地征收补偿安置方案的公告。
土地征收范围位于西柯镇洪塘头社区,本征收项目土地用于居住用地建设,为政府组织实施的成片开发建设需要。
9
厦门远洋风景旁地块
根据市自然资源和规划局回复网友咨询,厦门远洋风景旁地块规划为二类居住用地。
10
杏林糖厂片区
根据市自然资源和规划局回复网友咨询,根据在编杏林老工业区提升改造发展规划,杏林糖厂生活区已纳入老旧小区拆迁改造范围(具体实施时间请咨询集美区征收中心),糖厂片区空地规划有居住、中小学、公园绿地等(最终规划以市政府批复为准)。
11
宫口、护国坑、新厝仔
根据官方回复,宫口、护国坑、新厝仔三个自然村位于12-13编制单元范围内,依据最新控规方案用地性质为二类居住用地,涉及拆迁。
教育用地
1
市教科院附属学校一、市教科院新校区
近日,同安区政府公示关于霞阳综合开发片区土地征收成片开发方案。
方案内文显示规划建设市教科院附属学校一、市教科院新校区等学校,补充片区教育资源短板。
其中,市教科院附属学校一,规划建设小学42班、初中36班,将提供1890个小学学位,1800个初中学位,可有效缓解周边适龄学生的就学需求,提供充足的学位保障。
根据此前网传的环东海域新城指挥部2021年策划项目显示——
市教科院附属学校一:位于同安新城美峰北片区,具体位置为观安南路以北,居安路以南,同集中路以东,滨海西大道以西,总投资约3.46亿。
市教科院新校区:同安新城美峰北片区,具体位置为滨贤北路以北,观安南路以南,同集中路以东,滨海西大道以西。
未来,随着这两所学校的建成投入使用,片区教育水平将更上一台阶。
2
集美软件园三期规划教育科研用地
日,市规划局公示关于11-04编制单元(灌口中路和灌口北路交叉口东北侧地块)控制性详细规划修改方案征询意见。
此次修改范围位于集美软三11-04编制单元,西至灌口北路,南至灌口中路,用地约12.8公顷,涉及11-04D、11-04E管理单元修改。
其中修改的主要内容有:规划教育科研用地10.66公顷。
结语
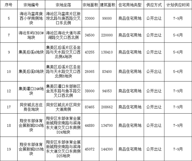
总的来说,这一波宅地的曝光,后期或将给厦门楼市带来一波新供应。
值得关注的是,本月厦门或将迎来第三波集中供地公告。
除了近期规划有所调整的湖里地块外,按照今年的供地计划表来看,还有8幅地块(集美3幅、翔安2幅、海沧2幅、同安1幅)待出让。
不过,这仅是计划,或许后期会有所调整,期待今年的最后一波集中供地。
(来源:厦门市2021年度住宅用地供应计划宗地表)
点击图片即可查看地块解读
内容整合来源:厦门市自然资源和规划局
厦门土地矿产交易市场、各区人民政府



























闽公网安备 35020302035470号
最新评论