近期,又有一系列利好不断砸向翔安区。
规划、居住用地曝光、教育、建设发展齐开挂,尤其是交通配套方面,重要跨海通道、大桥、新机场等,纷纷传来新进展。
下面一起来看看具体情况↓↓↓
两个片区控规曝光
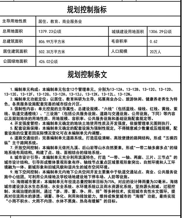
翔安区新店13-12编制单元
近日,市自然资源规划局发布关于翔安区新店13-12编制单元控制性详细规划方案征询意见公示。
在这份控规中,片区的定位是:以居住、教育科研为主导,拓展商业办公、旅游休闲、健康养老养生为特色,各类服务设施配套完善的城市合片区。
所以,从上图中我们可以看到片区居住跟教育用地居多。
规划方案中,片区总建筑面积806.99万㎡,拟定居住建筑总量502.30万㎡,毛容积率0.62,预计居住人口总量20万人。
值得注意的是,今年初福建省人民政府已同意撤销厦门市翔安区新店镇,设立翔安区新店街道。
这也在一定程度上推动片区建设速度加快,未来片区的建设和发展也将更好。
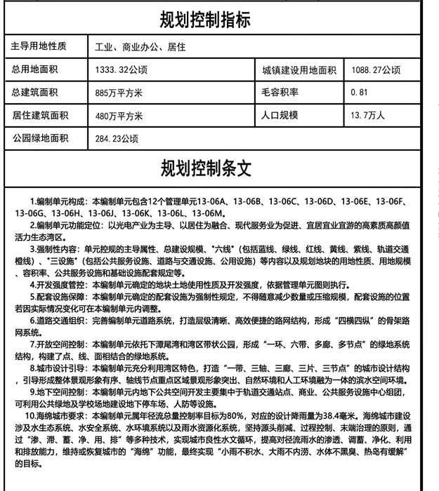
翔安区下潭尾南13-06编制单元
近日,市自然资源规划局发布关于翔安区下潭尾南13-06编制单元控制性详细规划(草案)。
根据控规,该片区定位为:以光电产业为主导、以居住为融合、现代服务业为促进、宜居宜业宜游的高素质高颜值活力生态湾区。
此外,从图中能看到片区有轨道线网,并且还设有一个站点。
查询资料发现,地铁4号线一期经过该片区,设城场站。未来地铁建成通车后,片区交通便利将大幅提高。(※地铁规划仅供参考,具体以官方最终批复为准)
规划方案中,片区总建筑面积885万㎡,拟定居住建筑总量480万㎡,毛容积率0.81,预计居住人口总量13.7万人。
当然,除了这两个片区规划公示外,近期翔安也有不少利好消息传来。
具体来看看↓↓↓
交通
九溪大桥全幅贯通
近日,厦门滨海东大道项目九溪大桥左幅第三联现浇箱梁顶部浇筑完成,标志着九溪大桥全幅顺利贯通。
据悉,九溪大桥全长498米,共计十三跨,桥梁按两幅设计,最宽处51米。全桥由五联箱梁组成,跨越九溪流域,是滨海东大道全线的控制性工程。
4日,工人正在九溪大桥左幅进行合龙浇筑作业。
翔安大桥项目海中段首榀钢箱梁成功吊装
近日翔安大桥项目海中段首榀钢箱梁成功吊装,标志着大桥海中区正式进入上部结构装配化施工阶段。这离翔安大桥明年通车又近了。
翔安大桥由厦门路桥工程公司代建,全长约12公里,其中跨海桥梁长约4.5公里,主桥梁由36榀钢箱梁组成。
翔安大桥是连接厦门本岛与东部体育新城和翔安国际机场(在建)的重要跨海通道,建成后,将有力推进厦门岛内外发展一体化,积极推动区域社会经济发展。
翔安大桥首榀钢箱梁成功吊装
不得不说,近十几年翔安交通一直在快速建设中。
2004年翔安大道一期全线贯通;2010年翔安隧道正式通车,大力推动翔安发展;2016年海翔大道主线通车;2021年地铁3号线开通试运营......
此外,根据翔安区2021版招商手册显示,未来翔安将有数条城市内及城际间的轨道线贯通,是岛外各区中轨道线布局最密集的区域。
截图来源翔安区2021版招商手册
并且,根据翔安公布的十四五规划显示:推动福厦客运专线、昌厦高铁、龙厦高铁、厦漳泉城际铁路R1线、厦门绕城高速等城际交通网络建设,加快厦门轨道交通3、4号线、翔安大桥建成投用,推进5号线、第三东通道、滨海东大道、同翔大道等市内路网建设,推进厦门东站、动车翔安站等前期项目。
显然,未来随着这些路网的进一步更新升级,翔安的区域建设又将迈向一个新台阶。
新机场
除此之外,翔安区在交通上还有一个大重磅,那就是新机场。
近日,厦门市自然资源和规划局公告厦门新机场选址意见书,建设地址为翔安大嶝岛。
前不久,厦门市人民政府办公厅发布了《厦门市“十四五”综合交通运输发展规划》,规划指出,打造通达全球的国际航空枢纽。
以“世界一流、国内领先”为目标,推动厦门新机场定位进一步提升为我国重要的国际机场、枢纽机场、国际货运口岸机场和对台主要口岸机场。
推进厦门新机场建设,在“十四五”时期建成2条跑道、55万平方米的航站楼,196个站坪机位资源,1座塔台,3处站坪运行管理设施及其他辅助生产生活设施和公用配套设施,推进厦门区域管制中心建设。
厦门新机场鸟瞰图(最终以实际建成效果为准)
眼下新机场正在加快建设,未来随着这一项目的建成投入使用,翔安区的能级将抬升N个阶。
教育
教育方面也有不少新消息传来——
阳塘小学施工招标公告。
位于厦门市翔安区新机场片区(大嶝岛),东临阳塘中路,西临阳塘西路,北临阳塘路,南临阳塘南一路。新建36班小学一所,总用地面积31056平方米,总建筑面积约24620平方米,其中地上建筑面积约16825平方米(含架空层3900平方米),地下建筑面积7795平方米。
此外,近期翔安还发布不少与教育相关的征迁公告。
厦门大学附属翔安实验学校
征收翔安区香山街道沙美、霄垄村范围内的集体土地47547平方米,作为厦门大学附属翔安实验学校项目用地。
马巷中心小学扩建工程
征收翔安区马巷街道舫阳村范围内的集体土地799平方米,作为马巷中心小学扩建工程项目用地。
环东海域新城浦园中学/高中
征收翔安区金海街道浦园、彭厝村范围内的集体土地46664平方米,作为环东海域新城浦园中学项目用地。
征收翔安区金海街道浦园、彭厝村范围内的集体土地37449平方米,作为环东海域新城浦园高中项目用地。
竹浦小学
征收翔安区金海街道后村村范围内的集体土地19609平方米,作为竹浦小学项目用地。
环东海域新城翔城第二幼儿园
征收翔安区金海街道浦园村范围内的集体土地3527平方米,作为环东海域新城翔城第二幼儿园项目用地。
五星幼儿园
征收翔安区马巷街道五星村范围内的集体土地5270平方米,作为五星幼儿园项目用地。
翔安职业技术学校新校区
征收翔安区内厝镇上塘村范围内的集体土地127621平方米,作为翔安职业技术学校新校区项目用地。
翔安新城后村小学
征收翔安区金海街道后村村范围内的集体土地29526平方米,作为翔安新城后村小学建设项目用地。
翔安区一直在加强区域教育建设。
目前,片区内齐集了实小、双十、外国语、科技中学等名校嫡系的“校区”。
未来,翔安也将打造“教育强区”,推动岛内名校跨岛发展,推动双十中学、实验小学翔安校区高质量办学,吸引外地名校来翔设立分校。
到2025年全区普惠性幼儿园覆盖率达到98%以上。推动义务教育均衡、高质量发展,新增义务教育学位数6.15万个,实施教育质量提升工程。
截图来源翔安十四五规划
写在最后:
不得不说,这些年,翔安区配套升级的步伐,从未停止,几乎隔段时间就会有重大项目传来令人振奋的好消息。
这些项目无论是教育、交通、产业还是其他基础设施,都或多或少将对片区楼市产生一定利好——或创造新生购买力,或提高片区居住价值,或提升生活便捷度等。
那么,大家对翔安近几年的发展有什么看法?
欢迎在文末留言,我们扶你上墙~
部分内容来源:厦门自然资源和规划局、翔安区人民政府等




















闽公网安备 35020302035470号
最新评论