撑不住了
平均每天都有1家房企破产
多家大牌开发商陷入债务危机
福州有盘逾期超10年未交付
业主欲哭无泪……
NO.1|壹
撑不住了,多家大牌房企陷入债务危机!
楼市大洗牌!
在“三道红线+融资渠道日益收紧”的组合拳重击下,一批房企撑不住了。
据人民法院公告网统计,从2021年至今,全国累计申请破产的房企已经超过294家。
算下来,平均每天都有1家房企破产,其中大多数都是中小房企。破产原因基本为负债过高,导致资金链断裂等。
与中小房企破产相比,更值得关注的是,一些大型龙头房企也开始陷入债务危机。
“河南王”建业集团
近日,有消息称,7月份,在河南出现的汛情和疫情影响下,中原知名房企“河南王”建业集团直接经济损失、经营性损失、运营性损失等累计超过50亿元。
建业方面吁请政府采取非常措施协调偿还50亿欠款,以帮助建业度过难关。
随后,建业集团负责人也证实了该求救信的真实性,引起业内巨大轰动。
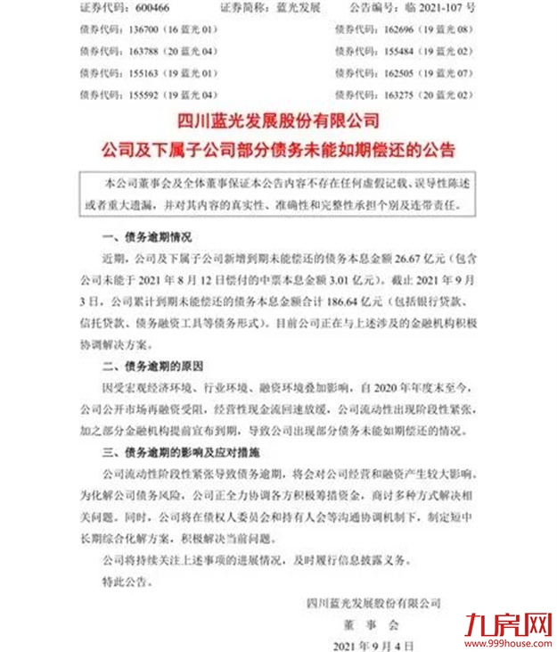
四川“地产一哥”蓝光
据蓝光发展发布的公告,截至2021年9月,其到期未能偿还的债务合计186.64亿元;而在其半年报中,可自由动用资金仅3.3亿元。
同时,半年报数据显示,相比去年同期,其净利润减少446.64%!
西南房企华夏幸福
作为年初第一家暴雷的千亿房企,华夏幸福债务违约已超110亿元;
昔日百亿房企三盛宏业
三盛宏业因为百亿债务违约,董事长被限制高消费51次,已经申请破产重组,近日还以“悬赏通缉”的方式登上了人民日报的头条。
以及,闽系房企典型代表的泰禾、福晟等大牌房企均身陷囹圄。
NO.2|贰
拖欠工程款!瀚城国际延期超10年未交房!
房企暴雷,也导致了众多楼市乱象,如项目烂尾、迟迟不能交付、交付质量堪忧等,最终还是苦了捧出全部身家的买房人。
以福州为例。
位于五四路二环交叉路口的瀚城国际,就因开发商资金链断裂、拖欠工程款等问题,逾期11年仍未交房,成为福州知名烂尾楼之一。
据悉,2009年,地处鼓楼黄金地段的瀚城国际刚刚开盘时,就吸引了许多市民前去购房,原定2010年12月31日前交房。
2010年底,购房合同中约定的交房日期到了,业主们等来的却是开发商福建海富房地产有限公司资金链断裂和楼盘停工的消息。
2018年,开发商与业主们签订补充协议,约定在2018年12月31日前交房,并放弃向开发商主张逾期交房的违约责任。然而海富房地产再次失约。
一波多折,迟迟等不到交付,早期买房的业主欲哭无泪,苦不堪言。
目前大楼已经挂上了“闽浙华侨城”的招牌并对外销售,图源:新闻110
今年8月份,福州市城乡建设局的一份答复意见书显示,瀚城国际已经通过单体竣工验收及消防验收,符合交房条件。业主们以为交房指日可待了,不料一盆冷水又浇了下来。
主要原因在于,瀚城国际的建设单位——福建华航建设集团有限公司,因工程款问题,拒绝交付房子。
据悉,早在2014年,华航公司就曾因工程款纠纷状告海富房地产公司。福州市中级人员法院要求海富房地产支付工程款及利息,但因海富房地产无力偿还,190多套房子被法院查封,而华航公司享有优先受偿权。
图源:新闻110
此后,经过法院多次协调,瀚城国际在2019年3月完成竣工验收。
如今,业主好不容易等来楼盘具备交房条件,却因开发商和承建方之间的债务纠纷,希望再次落空。
福州市中级人民法院执行局表示,会尽快启动评估处置开发商名下的房产,尽快清偿工程款。
然而,其具体的交房时间仍未明确。截至目前,瀚城国际已经逾期交付超10年。
NO.3|叁
可以说,房企破产或者陷入债务危机,最遭殃的都是刚买了房的业主。
那么,对于买房人而言,该如何尽可能地避免碰上房企破产?以下是给大家几个的建议:
第一,认准国企央企大牌房企。
三道红线+集中供地潮的大背景下,比拼的就是房企资金实力。央企国企在资金、融资维度上相对有先天优势,不论是安全系数还是未来住房品质质量都更高。
第二,除了国企、央企外,财务稳健的头部房企及“地方龙头”房企也可以放心选。
当然,选择TOP级民企,也要小心谨慎,最简单的方式,就是看看房企的负债率,可以通过有没有踩三道红线判断。
来回顾一下三道红线标准:
按三道红线,房企被划分成四档,安全性从红到绿逐渐增加:
最后来看一下2021年上市房企三道红线的统计(仅列出绿档房企部分):
数据来源:房企半年报、克尔瑞地产研究院,图片来源见水印
简而言之,购房者可以放心选择绿档的房企,红档的房企千万别碰(完整名单可添加小九微信fzjfw999获取)。




















闽公网安备 35020302035470号
最新评论