多地供地叫停,拍地延迟,土地市场如履薄冰。
近日,南京、杭州等地又有新规亮相。
拍地定品质,“竞品质”试点地块溢价率上限调整为5%,拿地6个月内禁入市。
禁马甲、摇号、设置竞买准入条件,土拍迎来“史上最严”的时刻。
自深圳首先打开这一“潘多拉盒子”之后,全国多城供地方案接踵而来,一场关于土拍新规的改革已然来临。
厦门第三批土地出让会有何新玩法呢?
NO.1
多城土拍,按下暂停键
7、8月本应热闹的土地市场,等来的,皆是延迟、中止、调整。
昨日,南京发布地块信息,最新的出让规则夺人眼球。
1、实行“限房价、定品质、竞地价”的全新出让模式;
2、最高溢价率由之前的30%下调至15%;
3、“一地一策”,提高部分地块竞买门槛;
4、竞得土地后6个月内商品住宅不得上市;
5、同一竞买人在同一批次报名地块不得超过总量30%;
6、部分地块不得合作开发。
7、明确住宅品质新要求。
而今早,杭州重新发布的第二批住宅用地集中出让公告。这是杭州本月内发布的第二条土拍调整公告。
其实自八月以来,集中土拍22城大名单中,除了无锡、长春和厦门早早结束之外,已过半数城市延迟第二轮推地。
此外,北京、广州、重庆和沈阳也陆续发布延期公告。
很明显,这不是一个单一城市的考量,而是一次通盘的考虑。
NO.2
多城延期、调整土拍规则或成定数
7月22日,自然资源部积极响应会议上提出的加快完善“稳地价”工作要求,研究调整重点城市土拍规则。
此后,22城率先发布土拍调整公告。
天津,剔除了“竞配建”,全部改为摇号,明确限制土地溢价率不超过15%。
苏州,禁马甲、调整地块一次报价有效区间上限、严查房企资金来源。
福州,限制地块最高价格,总计19宗地块最高溢价率均不得超过15%。
济南,禁马甲,参与商品住宅用地竞买的企业须具有相应的房地产开发资质。同一企业及其控股的各个公司,不得参加同一宗商品住宅用地的竞买。
成都,“限房价、定品质、竞地价”新模式。
南京,53幅地块全部采用“限房价、定品质、竞地价”的新模式;将溢价率限定在15%以内,房企拿地后6个月内住宅不得上市等。
杭州,31幅地块同一集团成员企业最多只能参与5宗地块竞买;溢价率上限由20%调整为15%,“竞品质”试点地块的溢价率上限由10%调整为5%;规范购地资金来源;严格企业信用监管。
从几个城市发布的公告我们可以发现,第二批次核心城市土地出让政策调整方向大致涉及:
1)商品住宅用地竞买企业应具备房地产开发资质;
2)建立有效的购地审查制度,加强对房地产企业购地和融资的监管;
3)限定土地溢价上限15%;不得通过调高底价、竞配建等方式抬升实际房价;
4)到达上限后通过摇号、一次性报价或竞高标方案等方式决定土地归属。
一旦新规正式实施,不仅会严控溢价率,这些变相提高成本的套路也都会终结,真真实实做到降地价、降成本。
而依照当前趋势看,各城市土拍规则的调整,仿佛已成定数。
那么早早完成第二批集中供地的厦门,下一场是否会加入呢?
NO.3
厦门第三次集中供地为何时?大招将至?
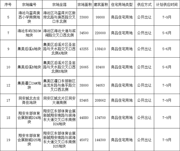
按照原定的供地计划表来看,厦门还有8幅地块(集美3幅、翔安2幅、海沧2幅、同安1幅)将于在7-9月的第三场土拍推出。
(来源:厦门市2021年度住宅用地供应计划宗地表)
加上7月初新公布的高金林项目、五缘湾营运中心TOD项目两幅地块,共有十幅。
如今已到了八月末,土拍公告仍然悄无声息,厦门供地规则或有大变化?
近日有消息称,第三批次集中供地时间已经初步敲定,预计将于9月份正式发布出让公告。而竞拍规则和出让机制也正在研究当中,或将于第三场土拍正式启用。
(截图来源:读地)
且据中指研究院表明,结合当前22个重点城市的土拍规则来看,厦门有极大的可能性在下一场对土拍规则进行调整,转为“摇号”或“一次报价”。
对房企而言,土拍严控溢价率,以“摇号、一次报价、竞高品质方案”方式取代“竞配建”等方式,将降低房企拿地成本,一定程度上能保障房企利润空间。
此外,关于溢价率这边厦门也可能有所调整。
据中指研究院显示,从22城住宅用地首批集中出让成交数据来看,重点城市土地竞拍热度有所分化,而厦门位于土地市场热度相对较高的队伍中。
厦门首批成交的5宗土地中3宗竞价达到“上限价格”。溢价率超过15%的土地占比高达81%。
注:厦门、长春和无锡溢价超15%地块占比为前两批供地,其他为首批供地;超过要求部分标灰,根据文件内容仅标竞配建;
数据来源:中指研究院整理
第二次土拍中,厦门岛内宅地供应放量下市场热度有所降温,仅湖里P04地块以上限价成交,但过半数地块的溢价率超过20%,平均溢价率依旧高达25%。
那么,厦门第三批集中供地究竟会有怎样的新举动呢?
本网将继续跟进,为大家第一时间带来官方消息。













闽公网安备 35020302035470号
最新评论