BIG NEWS!
厦门第三拍开场前,岛外又有3幅地块将拍卖出让:翔安东部体育会展新城1幅、环东海域新城同安片区2幅。
不仅如此,岛内外共有超16幅地块用地性质调整为居住用地,寸土寸金的湖里也在其中。
话不多说,一起来看看具体情况↓↓↓
岛外新城3幅地块确定出让
近日,市人民政府发布文件,确定2021TP04地块、2021TP05地块、2021XP05地块国有建设用地的使用权采用拍卖方式出让。
2021TP04地块、2021TP05地块
2021TP04地块位于环东海域新城侨英11-14编制单元同安区天马路与星海五路交叉口东北侧。
2021TP05地块位于同安区11-14环东海域新城片区美山路与观波路交叉口西南侧。
截图自市人民政府
根据文件发布的位置和此前市自然资源和规划局发布的公示来看,两幅地块均在天马路以北片区,或为商业服务用地和商务设施用地,周边有星海湾、丁宜山庄等楼盘。
值得一提的是,该片区西北的部分发展备用地调整为二类居住用地。同时,将结合拆迁的村庄(后田)调整为二类居住用地;结合拆迁的村庄(东亭)调整为商务用地,将原规划商务用地调整为居住用地,形成规模化社区。
2021XP05地块
2021XP05地块位于翔安区13-14东部体育会展新城滨海东大道与东界西路交叉口西侧。
截图自市人民政府
结合文件发布的位置与此前的厦门东部体育会展新城招商手册来看,2021XP05地块周边有公元九里(滨海东大道与东界路交叉口东侧)、保利中交雲上等项目。
厦门东部体育会展新城招商手册
岛内外多幅居住用地现身
01
湖里港中路与嘉义路交叉口西北侧
根据厦门市自然资源和规划局发布的《06-02编制单元控制性详细规划修改(港中路与嘉义路交叉口西北侧地块)征询意见公示》:
本次修改范围位于湖里区,港中路与嘉义路交叉口西北侧用地,涉及地块面积约13.64公顷。
本次规划相对于原规划修改的主要内容如下:
1、将原规划物流仓储用地调整为二类居住用地(保证性租赁住房),用地面积136441.24平方米;
2、配套1所9班幼儿园;增加商业、文化等配套设施。
02
马銮湾新城孚中央
根据厦门市自然资源和规划局发布的《05-07编制单元(05-07A管理单元)控制性详细规划修改方案征询意见公示》:
本次修改范围位于海沧区马銮湾新城05-07编制单元,东至灌新路-海新路,南至蔡尖尾山,西至孚莲路,北至东孚西二路-东孚东二路,用地约998公顷。
本次规划相对于原规划修改的主要内容如下:
1、孚中央村用地整体拆迁改造,增加居住用地,增加地块支路。
2、为满足片区学位需求,规划孚中央西小学30班,幼儿园调整至孚安路与孚中央西路交叉口东北侧,班级规模增加至18班。
03
集美中亚城
根据厦门市自然资源和规划局发布的《11-09编制单元(九天湖路和杏林北路交叉口西南侧地块)控制性详细规划修改方案征询意见公示》:
本次修改范围位于集美区中亚城11-09编制单元及园博苑11-11编制单元。
本次规划相对于原规划修改的主要内容如下:
1、商业服务业设施用地、通信用地调整为二类居住用地,用地面积约0.9公顷,并取消原规划生鲜超市;
2、市政备用地调整为通信用地, 用地面积约0.2公顷。
值得一提的是,该地块位于集美新城与杏北的边界处,周边有橡树湾四期、国贸天悦及龙湖春江郦城等楼盘。
04
杏北工业区
根据在编规划,杏北工业区规划为居住、商服、公服等非工业用地。
05
翔安舫阳小学南侧、市头及原马巷果蔬批发市场
近日,福建省人民政府发布《福建省人民政府关于厦门市翔安区2021年度第一批次土地征收成片开发方案的批复》:
同意厦门市翔安区2021年度第一批次土地征收成片开发方案,成片开发总面积92.8692公顷。
根据此前翔安区政府公布的厦门市翔安区2021年第一批次土地征收成片开发方案,此次土地征收成片开发的区域为舫阳小学南侧片区、市头片区及原马巷果蔬批发市场周边片区。
舫阳小学南侧片区
舫阳小学南侧成片开发片区位于翔安区中部,毗邻城市美上路、内田溪。舫阳小学南侧成片开发片区北至舫阳小学,南至许安路,东至舫山北二路,西至舫阳北路。
舫阳小学南侧片区区位图
该方案共12个地块,用地面积14.17公顷。其中,二类居住用地1个,面积1.8149公顷;公共服务设施用地1个,面积0.4347公顷,拟建设幼儿园一座。
值得一提的是,本方案计划实施周期为2021年1月至2023年12月,3年内实施完毕。其中,舫阳小学南侧居住地块拟于第三季度实施。
市头片区
市头片区位于同翔高新城翔安片区南部,毗邻城市快速路——海翔大道。
本方案共16个地块,用地总面积为101.3675公顷,主要用途为城镇道路用地、工业用地、商业用地、防护绿地、供电用地、环卫用地等。
综合考虑翔安区经济社会发展状况等因素,本方案实施周期为2年(2021 年至 2022 年)。
原马巷果蔬批发市场周边片区
原马巷果蔬批发市场周边片区位于同翔高新城(翔安片区)西侧。片区开发范围北至巷东路,南至舫阳西三路,东至舫山北二路,西至舫阳北路。
原马巷果蔬批发市场周边片区区位图
本方案共规划10个地块,总用地面积12.1万㎡,主要用途为城镇道路用地、城镇住宅用地、城镇社区服务设施用地、公园绿地等。其中,拟划定6个居住用地,面积6.23万㎡。
原马巷果蔬批发市场周边片区土地利用规划图
本方案计划实施周期为3年,其中5幅宅地将按三个阶段实施:
2021年:第四季度实施6号地块城镇住宅项目。
2022年:第二季度实施1号地块城镇住宅项目,第三季度实施2号地块城镇住宅项目,第四季度实施5号地块城镇住宅项目,共计3幅地块。
2023年:第三季度实施3号地块城镇住宅项目。
06
同翔高新城洪塘片区
近日,福建省人民政府发布《福建省人民政府关于厦门市同安区2021年度第二批次土地征收成片开发方案的批复》:
同意厦门市同安区2021年度第二批次土地征收成片开发方案,成片开发总面积202.7776公顷。
据悉,该成片开发区域位于同翔高新城洪塘片区。
根据此前发布的方案,洪塘成片开发片区位于厦门市东北部,毗邻火炬(翔安)产业区,北至龙泉路和郭山南路,南至324国道和苏厝溪水系,东至同翔大道,西至十一中路,涉及同安区洪塘镇三忠村、新霞村、埔后村、洪塘村、苏厝村、苏店村、龙泉村等7个村庄。
整个片区共规划48个地块,用地总面积202.7776公顷,主要用途为城镇住宅用地、工业用地、商业用地等。
片区拟安排的建设项目共计26个,其中包括2个教育设施项目,12个基础设施项目、4个产业项目,3个居住项目,5个商业项目,计划3年(2021-2023)内实施完毕。
洪塘片区第二批土地征收成片开发示意图
方案还透露片区土地出让总收入预计约59.61亿,其中居住用地出让单价12000元/m²,土地出让收入约为38.70亿;商业用地出让单价3500元/m²,土地出让收入约为17.33亿。
结语
眼下,房地产市场调控持续“井喷”,土地端也在发力。最近,福州、青岛、天津、深圳等多地叫停集中土地竞拍,北京、成都、杭州等多地持续出台调控新政。
有传言土地出让政策或将调整,不过暂未有官方说法出现。
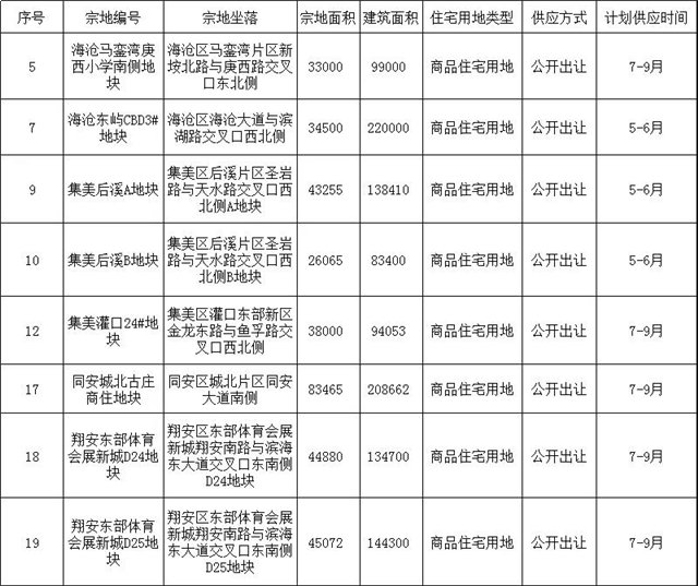
而按照计划,厦门将在8-9月迎来第三批集中供地。据此前的年度住宅用地供应计划宗地表显示,今年第三场土拍岛外预计将有8幅地块出让——
厦门市2021年度住宅用地供应计划宗地表
此外,据不久前湖里区人民政府透露:高金林项目、五缘湾营运中心TOD项目两幅地块已纳入今年第三批土地出让计划。
左:湿地公园TOD片区规划咨询范围图
右:高林金林片区规划咨询范围图
图源:厦门自然资源和规划局
可以预见,有了岛内新地块的加入,第三批集中供地又将是一场“群雄逐鹿”的大戏,而届时这些地块终将花落谁家,让我们拭目以待!
部分内容整合来源:福建省人民政府
厦门市人民政府、厦门市自然资源和规划局
同安市政府、市规划委




































闽公网安备 35020302035470号
最新评论