今日头条
最新!海沧疏港通道取得突破性进展!将于今年年底实现全线贯通!
近日,省、市重点项目海沧疏港通道建设取得突破性进展!控制性工程——B标段蔡尖尾山2号隧道左线率先实现贯通,同时右线超大断面隧道也已实现安全穿越。这标志着工程最大施工难点已经攻克,按照计划海沧疏港通道将于今年年底实现全线贯通。
B标段蔡尖尾山2号隧道由中铁十四局施工,长2825米。中铁十四局项目经理舒金会介绍,为了保障工期,各参建单位集思广益,最终选用“长隧短打”的策略,从隧道中部先施工一条先导洞,进入主线隧道,然后增开两个作业面,形成“双头掘进”的局面,加快施工进度,最终顺利完成B标段左线隧道的贯通。
这次左线隧道的施工难点还有超小净距,两洞最小间距仅1.22米,且临近既有隧道,与地铁2号线高差为67米,与新阳隧道高差为19.6米,爆破风险极大。厦门路桥集团项目标段经理潘卢心介绍,为了攻克难关,各参建单位不断优化施工方案和资源配置,对各类风险进行分级分类管控,在上跨段每天对新阳隧道进行实时监控,每一炮调整施工参数,一个成洞面分4次爆破,这样减少了对新阳隧道的影响,顺利实现了下面安全跑车、上面正常施工这么一个状况。
下一步,各参建单位将按照年底贯通整个主线的目标,同心合力进军。A标段左线预计会在10月份左右也可以实现贯通。
【项目点击】
海沧疏港通道及芦澳路
海沧疏港通道及芦澳路(马青路至翁角路段)是海沧路网架构中的两条重要快速路,是厦门本岛西部与海沧、漳州往来客运、货运交通运输的重要通道。特别是作为连接第二西通道到厦蓉高速的连接通道,可形成立体交通网络,将大大提升海沧港区的货运集疏散能力,并将使海沧与厦门本岛及漳州形成更紧密、更便捷的交通联系。
蔡尖尾山2号隧道
蔡尖尾山2号隧道是海沧疏港通道的关键控制性工程,隧道全长4245米,由于它与芦澳路在洞内立交,在立交处形成5个车道的大断面,最大开挖面积达421.73平方米,是目前国内乃至亚洲在建的最大跨度公路隧道。这一超大断面开挖也是本工程实施的最大难点。据了解,最后一段超大断面隧道位于B标右线内,长107米,已于今年6月安全穿越,标志着总长1.7公里的超大断面隧道最终成功完成掘进。
本地新闻
1
最新!翔安东部体育会展新城又一地块即将出让!
翔安东部体育会展新城又一地块即将出让!
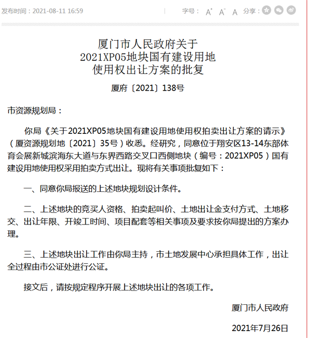
近日,厦门市人民政府关于发布2021XP05地块国有建设用地使用权出让方案的批复,同意位于翔安区13-14东部体育会展新城滨海东大道与东界西路交叉口西侧地块(编号:2021XP05)国有建设用地使用权采用拍卖方式出让。
具体公告如下:
2
8.1-10厦门一手住宅成交1206套!环比下跌9%
2021年8月1日-8月10日,厦门一手房共成交1938套,成交面积151130㎡,其中一手住宅成交1206套,环比下跌9.87%,成交面积106527㎡,环比下跌11.97%,日均成交约121套。
3
好消息!厦漳泉区域气象中心工程(二期)将于明年2月完工
好消息!厦漳泉区域气象中心工程(二期)将于明年2月完工,投入使用后,闽南地区的老百姓又可以享福啦
01、厦漳泉区域气象中心是什么?
近几年,厦漳泉气象同城化发展进程加速,三市持续推进气象业务一体化、气象服务全面覆盖。
区域气象服务中心将进一步推动厦、漳、泉三市的气象监测、预警、预报服务一体化,在气象科技开发、气象科技成果应用等方面加强共享,同时针对区域的灾害天气特点,联合开展技术研究。
02、厦漳泉区域气象中心在哪里?
厦漳泉区域气象中心工程(二期)位于集美新城软件园三期浦公山南侧。
地处浦公山西路(纵四路)与凤岐路(软三纵路)交叉口西北侧,距厦门地铁1号线集美软件园站400米。
03、厦漳泉区域气象中心有何特色?
优化气象观测系统布局,协同预报服务系统建设,将三地的各自气象服务有效辐射至全区域,将有利于带动厦漳泉区域气象协同发展。
打造海峡气象开放实验室,将形成一批气象科技创新成果,培养科技创新人才,推动两岸气象科技交流合作。(厦门集美新城)
楼市热点
1
青岛第二批集中供地100幅地块终止出让!再出让时间未定
8月11日,青岛市自然资源和规划局发布公告,称7月30日青岛公示的第二批次集中出让的100幅地块拍卖活动因故“终止”,再次实施公开出让时间,以届时公告为准。
公告称,青岛市自然资源和规划局于2021年7月30日发布的青黄自然资规告字[2021]3087号,即青自然资储告字[2021]10号,青自然资规(保)告字[2021]51号,青自然资规告字[2021]407号,青自然资规告字[2021]5号,青城自资告字〔2021〕8号公告、青崂自资告字[2021]5号、6、7号,拍卖活动因故“终止”,再次实施公开出让时间,以届时公告为准。
就在7月30日,《青岛市市辖区第二批次住宅用地供应集中公告》发布,公告显示,青岛市2021年第二批次住宅用地集中供应活动共供应国有建设用地100幅,面积约5474亩,其中住宅用地(含商住用地)79幅,面积约4480亩。(澎湃新闻)
2
义乌:新房实行公证摇号,取得产权证满3年方可上市交易
8月10日,浙江省义乌市住房和城乡建设局发布《关于进一步加强房地产市场调控的通知》,自通知发布之日起,所有新取得预售许可(含现售)商品房项目的住宅销售,实行“公证摇号”,即采取公证摇号排序选房的销售方式。同时,调整住宅限售政策,凡在义乌区域新购买的新建商品住宅和二手住宅,在取得《不动产权证》满3年后方可上市交易。
义乌此次政策调控主要从9个方面着手,涉及范围较为全面。具体而言,包括进一步优化土地供应;加强商品住宅品质管控;制定新建商品住宅房价、地价联审备案规则;推行公证摇号;支持自住需求;调整住宅限售政策;严格更名管理;进一步完善人才住房保障政策;加大租赁住房保障力度。(澎湃新闻)
8月11日厦门二手住宅成交109套
2021年8月11日,厦门二手房成交共120套,成交面积11353㎡;其中二手住宅成交97套,成交面积10208㎡。














闽公网安备 35020302035470号
最新评论