来了!
翔安区2021年秋季幼儿园
招生工作意见已出炉~
为进一步做好2021年秋季幼儿园招生工作,根据《幼儿园管理条例》、《幼儿园工作规程》等相关规定和《厦门市2021年秋季幼儿园招生工作意见》(厦教发〔2021〕48号)文件精神,结合我区实际情况,制定本工作意见。
一、招生原则
坚持“政府主导,社会参与,公办民办并举”原则,组织招生片区内的适龄幼儿按时就近免试入园。
招生片区是由教育部门根据当年度幼儿园学位数和适龄户籍幼儿人数划定,片区内的“两一致”适龄幼儿是幼儿园优先招收的对象。招生片区每年根据实际情况动态调整。
二、招生对象及确认方式
(1)招生对象
本区户籍或暂住在本区符合政策要求的年满3周岁的适龄幼儿(2018年8月31日前出生)。
1.公办幼儿园(含集团办园)招生对象
(1)招生片区内适龄幼儿应与父亲(母亲)户籍一致,实际居住地与户籍所在地一致(适龄幼儿及其父亲或母亲户籍所在地的住房是实际住所)。
(2)片区招生对象落户的截止时间为2021年8月7日。超过报名期限才取得户口的适龄幼儿,不纳入片区招生对象。
(3)厦门市翔安区实验幼儿园、厦门市翔安区马巷第一中心幼儿园、厦门市翔安区马巷第二中心幼儿园等个别热点区域内的公办幼儿园,若符合条件的报名人数超出可提供学位数的,将采取随机摇号的方式产生录取结果,未被该幼儿园录取的,由区教育局统筹到其他普惠性幼儿园。
2.民办幼儿园招生对象
纳入分级收费管理的普惠民办幼儿园应优先招收以下两类幼儿:
(1)本区户籍适龄儿童;
(2)父亲(母亲)近一年在翔安区居住、务工和参加我市社会保险的进城务工人员随迁适龄幼儿。其中属于城镇小区配套幼儿园的,在确保优先招收本小区户籍适龄幼儿前提下,剩余学位方可对小区外符合招生条件的适龄幼儿开放。
(2)招生对象确认
1.购置商品房落户的适龄幼儿父亲或母亲持有实际居住地的房屋产权比例应超过50%(不含50%),适龄幼儿的父亲和母亲产权比例相加超过50%的,视同符合超过50%要求。若产权是适龄幼儿父亲(母亲)与祖父母(或外祖父母)共有,且幼儿父亲(母亲)产权比例达50%(含50%)以上的,视同符合要求。
2.若适龄幼儿及父亲(母亲)的户口与祖父母或外祖父母同册,房屋产权人为祖父母或外祖父母,且适龄幼儿的父亲(母亲)在厦确无房产的,须提供由房管部门出具的父母双方在厦无房证明,经查实后,可视为片区内的招生对象。
3.人才子女、驻军子女、台胞子女等享有政策性照顾入园待遇的,按照有关文件审核相关条件后,由区教育局根据学位统筹安排。
4.因政府拆迁建设原因造成户口和住所分离的招生对象,经确认后,由区教育局根据学位情况统筹安排就学。
三、报名时间
全区各类幼儿园新生报名时间统一确定为2021年8月8日。未经区教育局批准,公民办幼儿园均不得提前招生。
四、招生程序
(一)发布招生通告
各幼儿园应于报名前一周发布招生通告,明确招生对象、招生办法,说明报名时必须提供的材料等。各园(含民办幼儿园)招生通告及方案应报区教育局备案后发布。
(二)报名缴交材料
1.在规定的报名时间由家长或监护人带适龄幼儿到幼儿园办理报名手续。因故不能如期到园报名的,应事先提出书面申请;未经批准或超过报名期限的,视为自动放弃报名资格。
2.报名时应提供户口簿、儿童预防接种情况审核报告、健康卡和体检表的原件及复印件。具体需提供的材料以幼儿园的招生通告为准。
3.家长应如实提供报名登记所需的材料,如有发现填报虚假信息、提交虚假材料的,一律取消报名登记资格。
五、工作要求
(一)合理划定招生片区
各园要对现有园所资源、适龄幼儿入园人数进行全面摸底,对为择校而造成“寄户”、“挂户”人户分离情况的适龄幼儿,各幼儿园应正确疏导,动员家长将户口迁回实际居住地入园。对不符合片区招生条件的适龄幼儿,各幼儿园应耐心解释,做好引导协调工作。
(二)严格执行招生计划
各幼儿园要严格按区教育局核准的招生计划招生,民办幼儿园招生计划和实际招生花名册需向教育局备案。凡未经审批或备案的幼儿园,一律不得擅自招生。幼儿园要严格控制班生额,若因特殊情况需突破班生规模或增加班级数量,须经区教育局审核批准。幼儿园在确保完成片区招生任务尚有余额的情况下,方可接收片外适龄幼儿。
(三)加强民办幼儿园招生监管
各民办幼儿园不得进行不实宣传,不得超计划招生,严格按收费许可项目和标准收费。民办幼儿园每学年应按规定将招生情况报区教育局备案。接受分级收费管理的普惠民办幼儿园招生时应对符合财政补助条件的幼儿进行资格审查,并根据审查结果按与区教育局协议规定的保教费标准进行限价收费,不得未审查先收费。
(四)做好残疾幼儿入园工作
各幼儿园要认真贯彻《残疾人教育条例》,接收服务区内具有接受普通教育能力的残疾幼儿入园,特别要做好轻度智障幼儿的随班就读工作,不得歧视或拒收。
(五)优化招生服务工作
各幼儿园应积极简化招生手续,加强与有关部门的信息共享,做好招生对象的确认工作。要加强招生服务,于招生期间设置专门的办事窗口,公布联系电话,引导不符合片区招生条件的适龄儿童选择已批办的民办幼儿园入园。同时,各园要增强法制观念、政策意识和服务意识,认真做好群众的来信来访工作,热情、耐心、细致做好家长的工作。招生工作中出现的矛盾问题,要及时化解,严禁推诿和上交矛盾的现象,维护招生秩序,保证社会稳定,以确保今年秋季幼儿园招生工作的顺利进行。
(六)加强招生工作监督检查
严格执行招生工作纪律,在招生过程中不得对入园幼儿、家长进行测试或变相测试。各幼儿园要严格按照公平、公正、公开的原则,加强对招生工作的组织领导,严格纪律要求,并加强监督检查,共同维护教育公平。
招生意见有效期为一年
具体以正式文件公布为准
由区教育局负责解释
划片范围如下!
↓↓↓
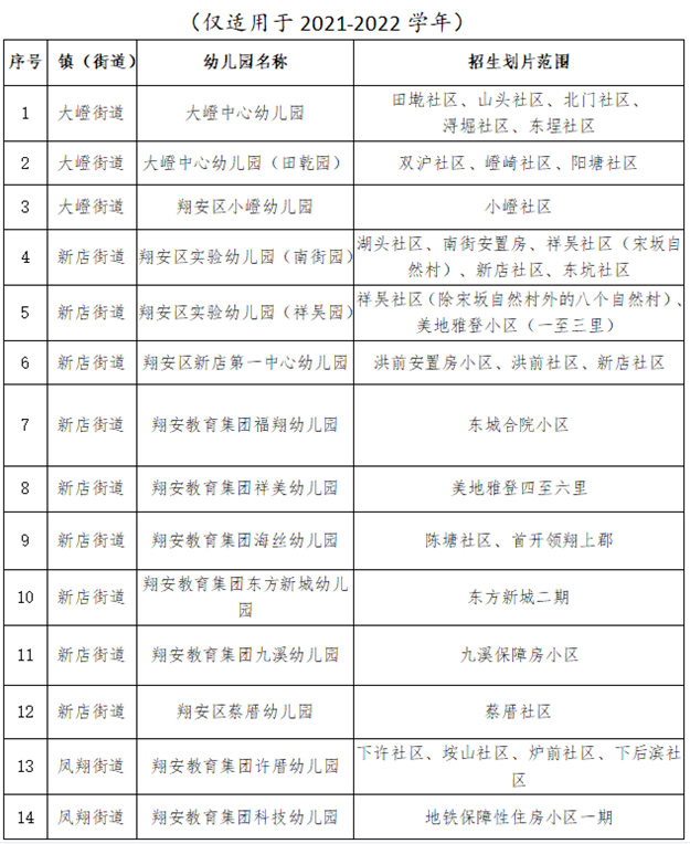
2021年秋季翔安区公办性质幼儿园招生划片一览表
以及拟新开办的四所幼儿园
↓↓↓
2021年秋季拟新开办幼儿园一览表
还有民办幼儿园~
↓↓↓
2021-2022学年秋季翔安区民办幼儿园一览表

















闽公网安备 35020302035470号
最新评论