终!于!来!了!
最强整理!
一份含金量超高的——
“福州最新最全学区地图”
新鲜!出炉!
万众期盼!全民瞩目!
近日
随着长乐区划片的出炉
目前福州六区+高新区小学划片已集齐
开始召唤各区家长啦
其中,鼓楼、台江、仓山、高新区等
小升初对口方案也已经公布啦
今天九房网福州站就整理了
2021最新的福州各区小学划片
以及171个热点小学周边小区最新价格
@全体家长们
速看
2021年省市属小学划片范围
早前,2021年省市属小学划片范围
率先公布↓↓↓
值得一提的是,清华附中福州学校划片有调整,以仓山区教育局公布为准:
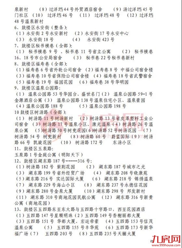
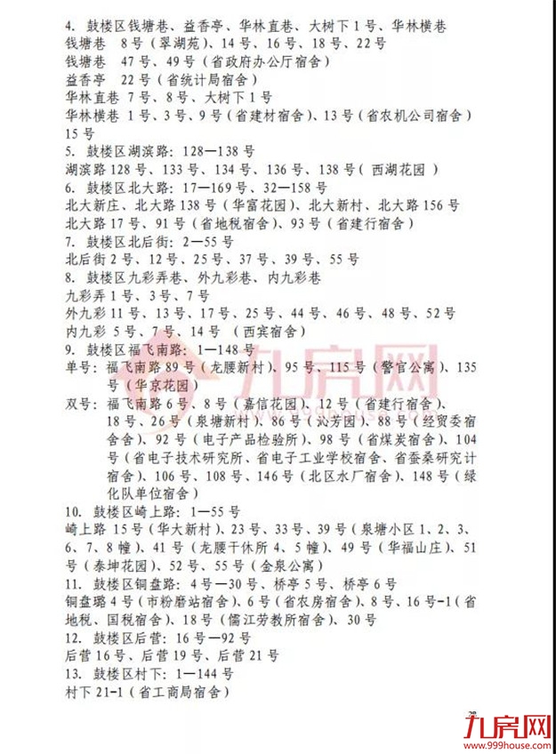
2021鼓楼区属小学划片+“小升初”对口方案
2021年鼓楼区属小学划片
↓↓↓
鼓楼区“小升初”对口方案出炉!
和去年相比
今年鼓楼区小学招生方案
最大的亮点是:
去年新建校钱塘教育集团怡山校区的
对口初中(过渡)为杨桥中学
↓↓↓
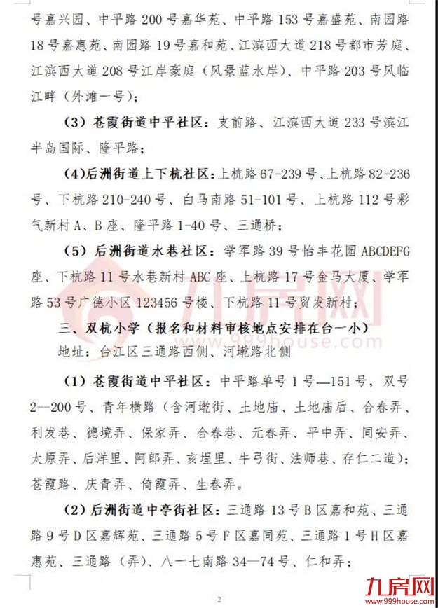
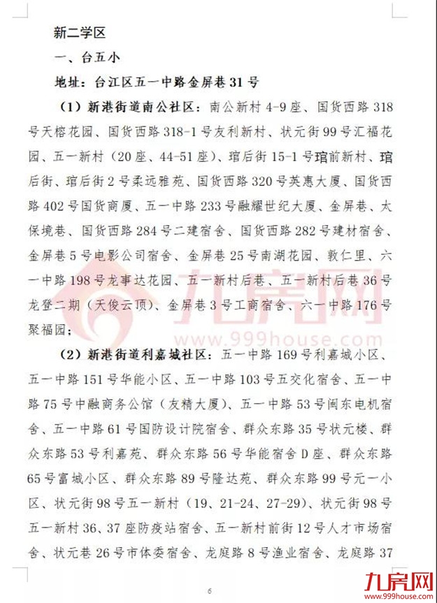
台江区属小学划片+“小升初”对口方案
台江区今年新增两所高标准打造的小学:
南公小学,地址在台江区五一中路东侧、新港道北侧;
双杭小学,地址在台江区三通路西侧、河墘路北侧。
据悉,南公小学合并原中选小学和龙津小学招生片范围,家长们报名和材料审核地点安排在福州市双虹小学;
双杭小学报名和材料审核地点安排在台一小。
今秋这两所新小学将正式投用!
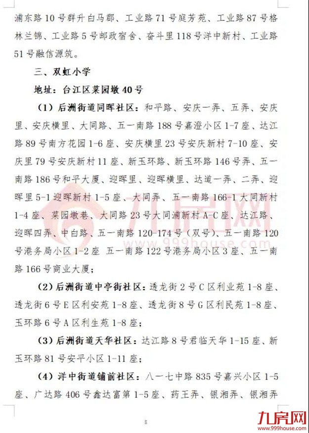
再来看,2021年台江辖区各小学
招生划片范围↓↓↓
而台江区小升初对口方案如下
↓↓↓
需要注意的是:
1. 华侨中学对口招生中不含台六小和台江区教师进修校附属第一小学的留城生和随迁子女,台六小和台江区教师进修校附属第一小学的留城生和随迁子女安排在十四中。
2. 南公小学2021—2022学年度在校的二到六年级学生分别按原学籍所在校(中选小学或龙津小学)对口升学相应的初中。原学籍在中选小学的,对口升学初中为二十五中;原学籍在龙津小学的,对口升学初中为十五中。2021年秋季新入学的南公小学一年级新生对口方案以毕业当年的初中招生文件为准。
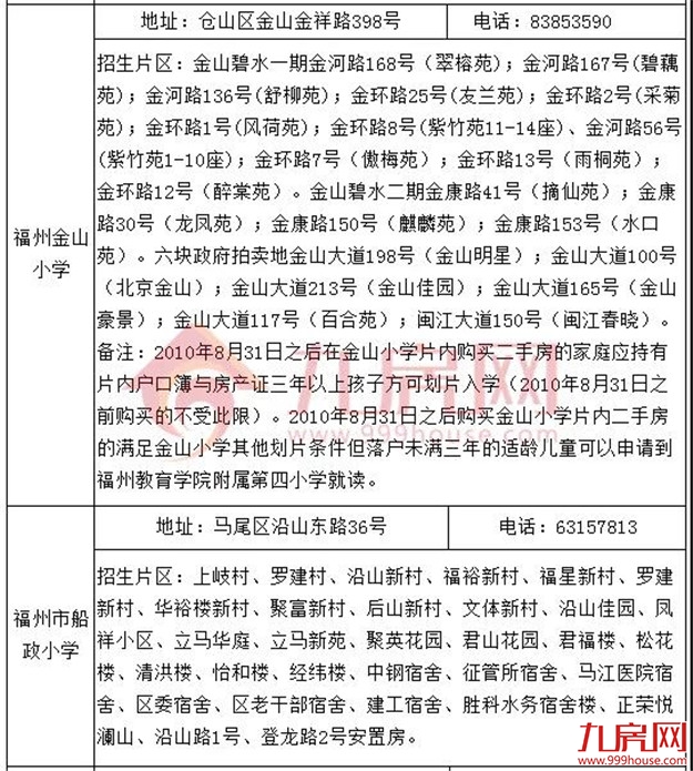
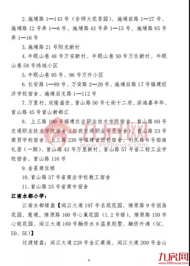
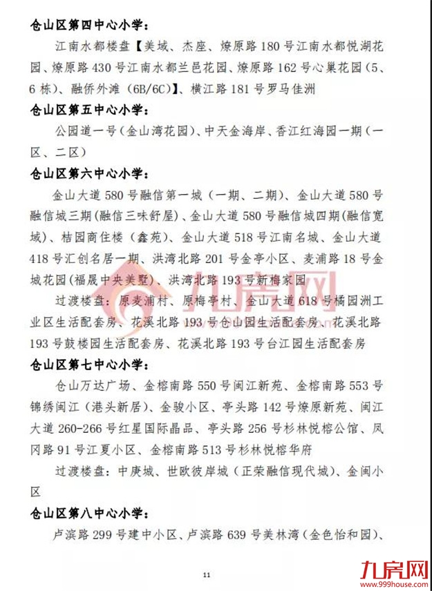
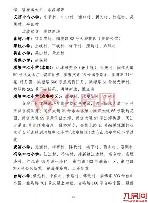
仓山区属小学划片+“小升初”对口方案
仓山区也公布了
2021小学招生划片范围
新亮点1:
一所新办小学——福州市仓山观澜小学投入使用,新增1350个学位。今年九月份开办,开设小学一至五年级(划片范围:龙江路98号东方威尼斯、龙江路100号禹洲天悦湾)。
新亮点2:
人文关怀两个孩子入学。
在确保不出现大班额的情况下:
1.两个孩子户口在同一个片区的(不符合划片的本地生),二孩尽量统筹到大孩的学校;
2.两个孩子属随迁子女的,二孩要参加电脑派位,如未被录取或符合条件因故未参加电脑派位的,大孩尽量转学到二孩统筹安排的学校。
来看看具体划片信息
↓↓↓
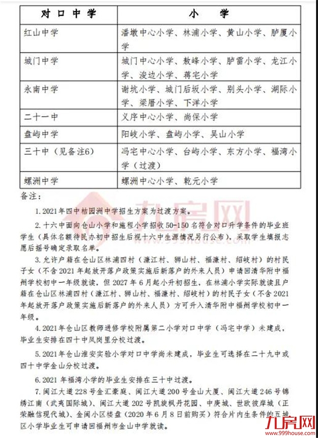
仓山区小升初对口方案如下
↓↓↓
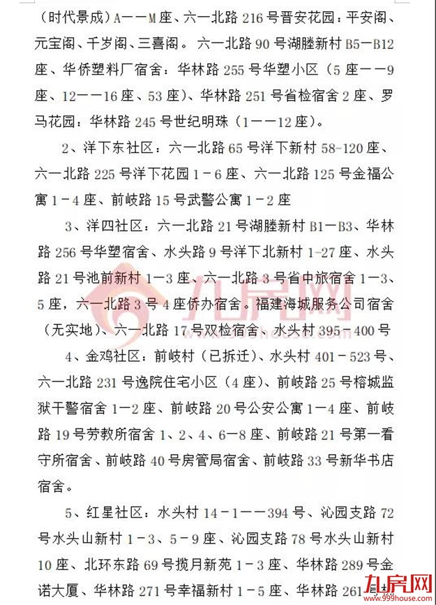
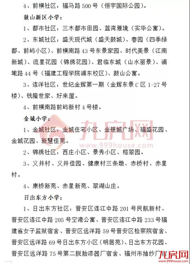
晋安区2021小学招生划片
晋安区2021小学招生划片范围
↓↓↓
马尾区2021小学招生划片+初中对口学校安排
马尾区2021小学招生划片范围
↓↓↓
2021年马尾区初中招生对口学校安排
↓↓↓
2021长乐区小学招生划片
(一)招生计划
1.小学:今年长师附小等6所小学一年级计划招收55个班,共有2475个学位。
2.初中:今年长乐一中等5所中学七年级计划招收54个班,共有2700个学位。
长乐区2021小学招生划片方案
↓↓↓
上述小学、初中划片范围中涉及到的小区是指2020年12月之前已经正式移交并纳入社区管理的小区,其它新建小区鉴于目前招生划片的条件尚未成熟,今年暂不列入划片范畴,届时由区教育局结合学位容量和居住地情况统筹安排就近入学。
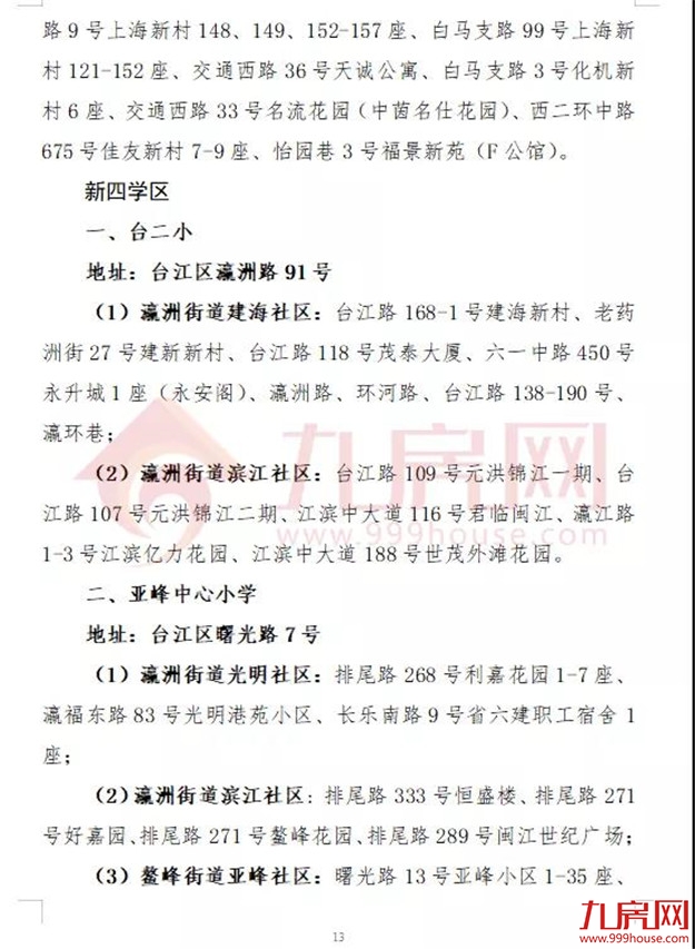
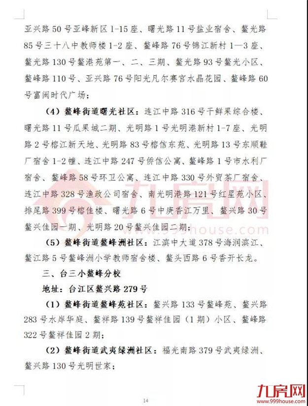
高新区小学划片+小升初方案
昨日,福州高新区小学划片也公布啦
其中,群升江山城从在
闽江师范高等专科学校附属实验小学过渡调整为正式划片↓↓↓
高新区2021小升初划片方案
↓↓↓
热点学校最新房价
干货不止如此!
九房网福州站还为各位家长盘点了
福州热点学校171个小区最新房价
↓↓↓
@家长们!
以上就是九房网福州站为大家整理的
各区划片及热点学区最新房价
供各位虎爸虎妈参考
提前为孩子做好攻略哦
内容综合来源:鼓楼区教育局、台江区教育局
晋安区教育局、仓山区教育局
马尾区教育局、长乐区教育局
福州高新区官网























































































































闽公网安备 35020302035470号
最新评论