重磅消息!
厦门2021年供地计划出炉
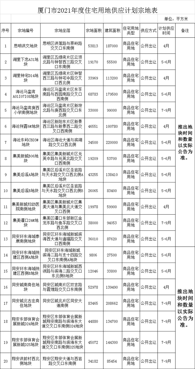
厦门2021年计划出让住宅用地20幅地块
建筑面积约224.5968万平
其中,思明计划1幅、湖里计划出让2幅地块
六区具体信息如下:
各区住宅用地具体名单:
值得注意的是
本次公告还标出将计划出让
租赁住宅用地21.29公顷
(保障性租赁住宅用地4.44公顷,市场化租赁住宅用地16.85公顷)
具体公告如下:
一、住宅用地总量和结构
2021年度本市住宅用地计划供应195.07公顷,其中产权住宅用地75.47公顷(商品住宅用地75.47公顷,共有产权住宅用地0公顷),租赁住宅用地21.29公顷(保障性租赁住宅用地4.44公顷,市场化租赁住宅用地16.85公顷),其他住宅用地98.31公顷。
二、住宅用地供应布局
结合我市国土空间总体规划和土地利用年度计划、房地产市场走势,参考2016~2020年我市住宅用地供应情况和2021年各区实际用地需求,按照“总量适中、内部均衡、统筹兼顾、重点保障”原则,合理确定计划供应的住宅用地规模,促进职住平衡。在区域分布上,思明区计划供应5.38公顷,湖里区计划供应40.92公顷,集美区计划供应42.49公顷,海沧区计划供应54.51公顷,同安区计划供应27.36公顷,翔安区计划供应24.41公顷。
三、住宅用地供应保障措施
一是落实商住用地出让工作调度制度。借助市土资委会,由市资源规划局定期对供地计划执行情况进行通报,对计划内项目前期工作进行预判分析,由前期单位提出具体解决方案及时间,推动计划落实到位。各区政府、资源规划等有关部门严格按照供地计划确定的节奏合理安排每批次的供地项目和供应量,保持商品住宅供需基本平衡。同时做好计划外备选项目的梳理,如出现计划内项目无法出让,需及时提出备选方案供市政府决策。
二是构建国土空间规划实施传导全链条体系。空间层面,建立市-区-编制单元,总体规划-专项规划-详细规划的规划实施传导体系,确保规划的战略意图与管控要求在空间上层层落实;时序层面,构建五年近期规划-三年行动计划-年度实施计划,落实国土空间总体规划的阶段性时序安排。将项目用地供应与城市发展导向、产业集聚导向、转型升级需要、存量用地消化、低效用地盘活、新增建设用地报批等有机结合,实现从规划统筹到项目落地的全链条规划实施传导。
三是主动服务提升资源规划要素保障水平。计划实施中,把握全面,突出重点,强化服务,保障供应,对重大重点项目、民生项目用地、政策性住房用地采取“提前介入,跟踪服务,全程保障”措施,切实满足项目建设用地需求。根据《厦门市人民政府关于印发多规合一业务协同平台运行规则的通知》(厦府〔2017〕327号)等相关要求,加强部门联动,提速增效推进建设项目生成策划前期协调。资源规划部门会同各区政府、各相关单位按供地计划时间节点,倒排工作计划,共同推进土地供应前期各项工作。
四是多渠道筹措项目建设资金。按照市政府《关于调整我市存量安置房建设模式的批复》(厦府〔2020〕181号)、《关于调整城市更新配套安置房项目投资建设主体等有关事项的批复》(厦府〔2020〕184号),和市政府办公厅《关于深化城市更新投融资体制改革加快推进岛内大提升岛外大发展的通知》(厦府办〔2020〕76号)相关规定,通过市、区财政统筹、市场化筹资解决保障性住房、安置型商品房、保障性商品房等建设资金。按照市政府办公厅《关于印发农村集体预留发展用地管理暂行规定的通知》(厦府办规〔2020〕18号)相关规定,邀请适格企业参与发展用地项目开发建设,鼓励辖区内金融机构给予参与发展用地项目开发的适格企业融资支持,规范服务发展用地项目抵押融资。












闽公网安备 35020302035470号
最新评论