厦门地产情报站
关注
每日及时推送厦门人居楼市、新闻资讯、市场动态、为购房者提供服务和参考!
最新消息
福州这三片区将迎来大变化!
涉及总面积约13.69平方公里
福州市自然资源和规划局发布了
南台岛金山、金榕、会展南片区
控制性详细规划主要内容
具体有哪些变化一起来看看
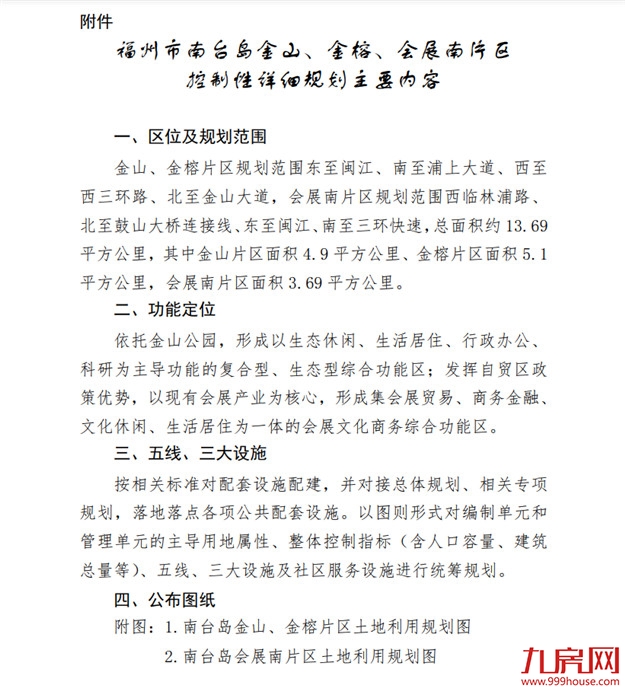
一、区位及规划范围
金山、金榕片区规划范围东至闽江、南至浦上大道、西至西三环路、北至金山大道,会展南片区规划范围西临林浦路、北至鼓山大桥连接线、东至闽江、南至三环快速,总面积约 13.69平方公里,其中金山片区面积 4.9 平方公里、金榕片区面积 5.1平方公里,会展南片区面积 3.69 平方公里。
二、功能定位
依托金山公园,形成以生态休闲、生活居住、行政办公、科研为主导功能的复合型、生态型综合功能区;发挥自贸区政策优势,以现有会展产业为核心,形成集会展贸易、商务金融、文化休闲、生活居住为一体的会展文化商务综合功能区。
三、五线、三大设施
按相关标准对配套设施配建,并对接总体规划、相关专项规划,落地落点各项公共配套设施。以图则形式对编制单元和管理单元的主导用地属性、整体控制指标(含人口容量、建筑总量等)、五线、三大设施及社区服务设施进行统筹规划。
南台岛金山、金榕片区土地利用规划图
南台岛会展南片区土地利用规划图
05月03日
03月30日
08月28日
08月08日


【扫一扫关注】


【扫一扫关注】


【扫一扫关注】
最新评论