战况激烈!
30余家房企围猎!
半天砸金54.25亿!
最高楼面价21596元/㎡
5宗地触顶最高限价,转入摇号环节!
龙湖拿下2020-64号地块
北京博远瑞祥投资摘得2020-65号地块
厦门联发竞得2020-66号地块
福州绿鑫投资斩获2020-68号地块
首开夺得2020-70号地块
2020-72号地块则被国贸收入囊中
刚刚,福州2020年终土拍重磅收官!
11月土拍热度还没褪,12月又一股暗潮汹涌而来!
今天上午9点30分,福州土拍大秀再度上演!
一次性出让11幅地块,其中商住用地6宗:晋安4幅、仓山2幅(2020-63号、2020-67号、2020-71号地块因出让条件变更,暂缓出让;2020-69号地块推迟出让)。
6宗地块出让总面积约21.22万㎡,总建约38.11万㎡,总起叫价43.15亿,最高起拍楼面价16601元/㎡,最低起拍楼面价7563.9元/㎡。
本次土拍(商住用地)采用“限地价、控房价、摇号”的方式出让,即——
竞买人报价不超过最高限制价的,按价高者得原则确定竞得人;
当报价达到最高限制价后,不再接受更高报价,愿意接受该最高限制价的竞买人均可申请参与摇号,摇中者为竞得人。
由于地块资质优越,面对这场土拍“豪华大餐”,房企们也表现出极大的热情。
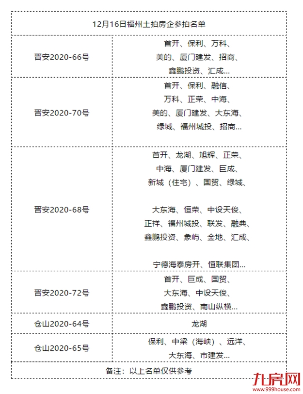
据九房网福州站了解,本次土拍共计吸引了超30家房企(不含大量马甲,现场共有147家竞买人提交竞买申请!)前来竞拍↓↓↓
仅从地块参拍的房企数量来看,今天又是一场超猛的夺地大战。
一起来看看最新土拍战况↓↓↓
最先进行的是2020-68地块的土拍专场。
1晋安2020-68号地
2020-68号地块为本次土拍的重场戏。
作为今天热度最高的一块地,该地块引来119家竞买人,包括龙湖、旭辉、正荣、巨成、国贸、大东海、绿城、金地、福州城投、联发、鑫鹏投资等23家房企参拍,竞争颇为激烈。
“43900万”!38号竞买人叫价,一秒直接达到最高限价!(有钱人的世界难以想象
转入摇号环节!119家参与摇号!持续时间长达一个多小时!这或将成为福州摇号史上的名场面!
最终,幸运儿诞生!77号福州绿鑫投资在摇号环节如愿以偿,以总价4.39亿竞得2020-68地块,楼面价约14848元/㎡,溢价率30.3%,成为本场土拍最大的赢家!
宗地2020-68号是晋安区秀峰路以西,地铁秀山站3号出入口出让地块二,出让面积18479㎡(约27.72亩),用途为居住、商业用地,容积率上限1.6,限高24米。
地块商业建筑面积不少于2500㎡且不超过3500㎡。该地块无配建安商房。
地块起始价3.37亿、最高限价4.39亿,起始楼面价约11398.1元/㎡。
周边配套——
【交通】社区门口就是地铁1号线秀山站,秀峰路、秀山路等主干道贯穿南北;
【教育】晋安实小、象峰小学、晋安二实小等;
【医疗】省妇产医院(在建)、市中医院分院(在建);
【商业】临近金科嘉迪广场(在建)、五四北泰禾广场、三盛I33城市广场等。
接下来出让的是仓山2020-64、2020-65地块。
2仓山2020-64号地
2020-64号地块仅一家房企报名。
1分钟不到,龙湖以直接6.36亿元底价成交,楼面价7563.9元/㎡。

宗地2020-64号是仓山区鹭岭路东南侧,原闽东电泵厂及民天食品厂出让地块,出让面积56056㎡(约84.08亩),用途为居住用地,容积率上限1.5,限高36米。
该地块需配建3.34万平自持社会租赁住房(应集中布置),参考楼面地价2500元/㎡。
该地块起始价6.36亿、最高限价8.27亿,起始楼面价约7563.9元/㎡。
周边配套——
【交通】周边路网密布,二环路、闽江大道、上渡路等多条主干道交错纵横;
【教育】福州三十九中、仓山四小、南台实小等;
【景观】东部不远处就是烟台山。
3仓山2020-65号地
2020-65号地块,体量近百亩,是本次土拍中体量最大的宅地,对开发商的资金要求比较高,共7家房企报名。
拍卖开始,90号远洋地产和123号福州市建发展开拉锯战,你1000万我1000万的加价。
随后,大东海、137号竞买人杀入。
之后又是远洋地产和123号、137号竞买人的战场。
“151500万!”在123号福州市建发的加价下,达到最高限价!进入摇号!
123号竞买人、131号竞买人、90号远洋地产3家房企参与摇号!
最后,2020-65号地块被北京博远瑞祥投资收入囊中,楼面价14706.2元/㎡,总价15.15亿,溢价率30.4%。
宗地2020-65号是仓山区南江滨东大道南侧、壁头路东侧,三江口福乐新苑收储地块三,出让面积66037㎡(约99.06亩),用途为居住、幼儿园用地,容积率上限1.56,限高60米。
该地块无配建安商房。
地块起始价11.62亿、最高限价15.15亿,起始楼面价约11279.6元/㎡。

周边配套——
【交通】南江滨东大道、福泉高速连接线等主干道,片区内还有多条道路正在修建,此外,在建的地铁6号线就在地块南部不远处;火车南站交通枢纽(扩建中)。
【医疗】市一医院新院(规划);
【教育】岚湖小学;
【民生】海峡文化艺术中心、江滨公园、山体公园(规划)等。
接下来出让的是晋安东二环两幅地块。
4晋安2020-66号地
2020-66号地块,吸引了首开、保利、美的、厦门建发等14家房企参加竞拍。
土拍开始后,率先由12号招商地产打响本轮第一枪,“81100万元”!
“102900万元!”60号竞买人豪横叫价!直接触顶最高限价!转入摇号环节!
14家竞买人中,有12家确认参与摇号!
最终,厦门联发脱颖而出,以总价10.29亿竞得2020-66号地块,楼面价21596元/㎡。
宗地2020-66号是晋安区前横北路以东、化工路以北,横屿组团出让地块,出让面积18326㎡(约27.49亩),用途为居住、商业用地,容积率上限2.6,住宅限高80米。
地块商业建筑面积不少于4000㎡且不超过5000㎡(可集中设置于地块东侧),其中3000㎡商业按5218元/㎡回购给政府。
该地块无配建安商房。
地块起始价7.91亿、最高限价10.29亿,起始楼面价约16601元/㎡。
5晋安2020-70号地
2020-70号地,地块形状方正,四面临路。
共吸引首开、保利、融信、正荣、美的、大东海、绿城等多家知名房企参拍,关注度也是居高不下。
第一把39号竞买人应价,“104600万”!
随后125号美的投资一把加价至136000万元!达到最高限价!再次转入摇号!
共22家竞买人参与摇号!
结果出炉!首开脱颖而出,以最高限价136000万,楼面价14993.2元/㎡,溢价率30%,摇号竞得该地块。

宗地2020-70号是晋安区鹤林路南侧、前横路东侧,鹤林片区K04出让地块,出让面积37795平(约56.69亩),用途为居住用地,容积率上限2.4,限高60米。
地块需建设全龄化养老设施建筑面积3000㎡,并按5861元/㎡回购。
该地块需配建4万方安商房,销售均价为15600元/㎡。
地块起始价10.46亿、最高限价13.6亿,起始平均楼面价约11531.5元/㎡。

2020-66号、2020-70号地块均位于东二环板块,周边配套——
【交通】区域内有前横北路、福光路、横屿路、化工路等多条主干道纵横,区域路网密布,在建的地铁4号线前屿站就在地块不远处;
【教育】福十一中高中部新校区、福三中晋安校区等;
【医疗】省儿童医院;
【商业】步行可达东二环泰禾广场;
【公园】临近规划横屿山公园、牛岗山公园、晋安湖公园等。
6晋安2020-72号地
2020-72号地最后出让,大东海等7家房企到场。
赛程前段,98号竞买人率先叫价,随后130号南山纵横投资、83号竞买人、73号巨成集团等纷纷加入战场,火药味十足。
98号竞买人彰显出了彪悍的战斗力,一直加价,“44600万”!限价再次被突破!摇号继续!9家开发商参与摇号!
“192号”,摇号环节中又一幸运儿诞生!最终该地块被国贸以总价4.46亿拿下,楼面价17102元/㎡,溢价率30.3%。

宗地2020-72号是晋安区国货东路南侧、乐园路西侧,原福日器材场及周边地块,出让面积15523㎡(约23.28亩,其中绿地4.66亩),用途为居住、商业、绿地用地,容积率上限1.68,限高60米。
地块商业建筑面积不少于2000㎡且不超过2500㎡,需建设全龄养老设施建筑面积2500㎡并按7137元/㎡回购。
该地块需配建7600㎡安商房,销售均价为18900元/㎡。
地块起始价3.43亿、最高限价4.46亿,起始楼面价约13152.5元/㎡。
周边配套——
【交通】地处光明港北岸核心区,国货东路、晋安南路、北光明港路、长乐南路等众多主干道贯通;临近F1滨海快线国货路站(在建)。
【教育】光明小学、十八中象园校区等;
【商业】世欧广场位于地块北侧不远处;
【公园】光明港公园、南公园等。
小结摇号抢地!年度收官之战火爆落锤!
先来看一下今日土拍看点——
【1】纵观今天土拍现场,超34家房企的豪华阵容(不含大量马甲),是福州土地市场许久未见的“盛况”,也可以看出房企对后市价值依旧看好。
【2】地块资质都较为优越,尤其是五四北2020-68地块,人气火爆,吸引超23家房企到场参拍,目前市场信心不足,此次优质地块的出让,有利于提振土地市场信心。
【3】从拍卖结果来看,6宗地全部出让,其中5宗地块达到最高限价,热度较高。
而21596元/㎡的最高楼面价,属于不激进、不冒进的合理价格——既不会让房企拿地付出过高成本,同时在现有价格体系下,也能保证相应的灵活度。
作为2020年福州城区土地市场收官战,以及福州宣布全面放开落户后的首场土拍,此次土拍非常具有风向标属性。
通过这场土拍,我们也能判断出楼市的关键信号——
1、市场热度有望持续走高
不可否认,土拍作为楼市重要的风向标,开发商的抢地补仓,足见其对福州楼市的信心。
未来,在优质土地入市的带动之下,市场的热度预计会进一步持续。
2、房价难降
土地作为一级市场,对房企有着重要的导向作用。
今天多幅地块均拍到了最高限价,最终的地价,也反映了市场对该地块的价值预期,或将进一步拉升片区项目的后市表现,也就是说,区域房价基本很难下降。
对于本次土拍,小伙伴们感受又是如何?欢迎扫码进群交流!
(加微信,进入购房交流群~)

















闽公网安备 35020302035470号
最新评论