在8月底住建部召开部分城市房地产工作会后,参与会商的6个城市均出台楼市调控政策确保房地产市场平稳健康发展。
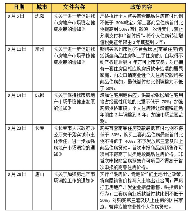
9月29日,银川市人民政府发布《关于促进房地产市场平稳健康发展的通知》(简称《通知》),《通知》指出,非宁夏户籍居民家庭在银川市内限购1套商品住房,且银川市辖三区新取得预售许可的商品住房项目需签订商品房买卖合同之日起满2年后方可转让;同时实行差别化住房信贷措施,首套房首付不低于20%;二套房首付不低于40%;对二套以上住房暂停发放个人商业贷款。
在出台楼市新政背后,银川面临着房价过快上涨的压力。近几个月来,银川房价涨幅靠前。按照国家统计局数据,今年7月份,70个大中城市中,银川新房价格环比涨幅排名全国第一,环比涨幅2%,这也是银川连续三个月新房价格环比涨幅排名第一。同比来看,银川新房价格涨幅也已连续3个月排名第一。国家统计局8月份数据显示,银川新房价格同比涨幅17.6%居全国之首。
参与住建部会议后,6城均出台楼市调控政策
除了房价涨幅排名全国之首,住建部曾于8月底召集部分城市参与房地产工作会商会,银川位列其中。
8月26日,住房和城乡建设部在北京召开房地产工作会商会,会议强调要进一步统一思想认识,提高政治站位,把思想和行动统一到以习近平同志为核心的党中央决策部署上来,毫不动摇坚持房子是用来住的、不是用来炒的定位,坚持不将房地产作为短期刺激经济的手段,保持调控政策连续性稳定性,确保房地产市场平稳健康发展。
从参会城市来看,共有6城参加会商,包括沈阳、长春、成都、银川、唐山、常州等。而这6个城市也在会商后先后出台楼市调控新政。其中,沈阳、常州、长春、唐山、银川在住房信贷政策方面进行差别化调整,通过提高二套房首付比例、限售等多种手段来实现对房价的调控。
出台楼市调控政策背后,房价涨幅靠前
从参与住建部召开的房地产工作会商会到出台楼市调控政策,多个城市房价数据显示价格涨幅靠前。
以成都为例,国家统计局数据显示,今年8月份成都新建商品住宅环比涨幅1.0%,在70个大中城市中排名11位。从二手房市场表现看,成都二手房价格环比涨幅1.2%,在70城中排名第二。
值得一提的是,成都先后参加“724座谈会”及“826工作会商会”两次参加中央会议。
贝壳研究院高级分析师潘浩提到,“本轮政策重点在于将中央的调控意志转移至地方政府,加强长效机制落地,打击炒房进入落实阶段”。
在出台楼市调控的城市中,唐山在最近几个月房价上涨幅度也都属于全国前列,按照国家统计局数据,8月份新建商品住宅价格上涨1.3%,环比涨幅全国第四,二手房价格全国排名第五,环比上涨幅度1.1%。
另外,从研究机构的房价统计数据看,今年1-7月份常州新建商品住宅价格同比涨幅为13%。易居研究院智库中心研究总监严跃进表示,13%的涨幅已经属于偏热了,而且实际上在今年的购房市场中,确实有一部分购房者是带着炒房的心态去买常州和无锡等城市的住房,所以除了要抑制房价上涨外,还要进一步打击各类炒房需求。
楼市收紧政策将在热点城市继续体现
按照贝壳研究院统计,今年7月以来,全国共有44个省市67次推出房地产相关政策,其中,常州、沈阳、杭州、东莞、无锡、深圳、南京、宁波、大连、成都、马鞍山、十堰、唐山、银川共14城发布了有关规范房地产市场发展的限售、限购政策,并提高贷款和房产转卖门槛,防范市场过热,进一步深入打击投资需求。
潘浩指出,这一轮操作对于全国其他城市也将起到警示作用,或将在一定程度上减缓成交量的恢复以及价格上涨的速度,但在整体经济承压、因城施策的影响下,调控政策全面收紧的可能性不大,同时随着年底临近,房企出货意愿依然强烈,预计成交量降速仍将持续收窄,成交价格保持稳定。
58安居客房产研究院分院院长张波认为,10月,房地产政策环境的收紧依然会在热点城市得到体现,尤其是房价上涨过快城市未来出台调控政策的预期会进一步加强。从9月来看,包括银川、唐山等房价近期出现明显上涨的城市都纷纷出台楼市政策,通过提高二套房首付比例、限售等多种手段来实现对房价的调控。
不过,张波认为,10月份针对房企的融资收紧政策会持续推进,从近期的政策表现来看,房企境内融资的压力已经明显加大,预计10月房企在拿地侧的表现会更为谨慎,优质土地受关注度会进一步提升。同时由于融资压力的存在,会倒逼房企加快在10月的出货量,这也是推进10月市场成交量提升的重要因素。









闽公网安备 35020302035470号
最新评论