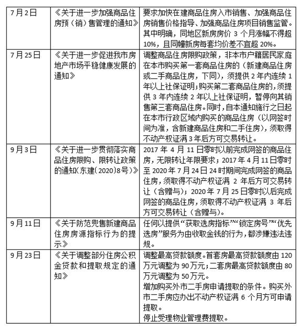
9月23日,广东省东莞市住房公积金管理中心发布《关于调整部分住房公积金贷款和提取规定的通知》(简称《通知》),《通知》调整了购房最高贷款额度、增加购买外市二手房申请提取的条件以及停止受理物业管理费提取。
《通知》指出,调整最高贷款额度。首套房最高贷款额度由120万元调整为90万元;二套房最高贷款额度由80万元调整为50万元。
同时,增加购买外市二手房申请提取的条件。购买外市二手房应办出不动产权证满6个月方可申请提取。
对于调整最高贷款额度,东莞市住房公积金管理委员会指出,近年来,一方面随着公积金“放管服”改革的日益深化,以及年初完成修订的《东莞市住房公积金个人住房贷款管理办法》颁布实施,东莞市公积金管理向大湾区使用政策最优、政务服务最优方向积极迈进,公积金贷款越来越受市场欢迎;另一方面2019年中美贸易摩擦导致东莞市经济发展面临新挑战,特别是今年新冠肺炎疫情发生后,为共克时艰,可以预见今年至今后较长的一段时间公积金供给侧压力较大,归集资金难以持续快速增长。由此公积金资金供需两端矛盾凸显。
截至8月底,东莞市公积金结余资金比上年底出现-28%的历史性负增长,个贷率从去年同期72.95%持续攀升至87.69%,上升了近15个百分点,已超出85%的流动性预警警戒线,8月市住房公积金管理中心已发出一级预警。为缓解流动性紧张压力,确保公积金贷款稳步发展,需要及时收缩放贷规模。
对于增加购买外市二手房申请提取条件,东莞市住房公积金管理委员会表示,在日常治理违规提取住房公积金工作中发现,利用政策漏洞以买卖异地房屋特别是二手房的方式套取公积金成为违规提取住房公积金的主要手段,非法中介伙同或帮助提取申请人通过买卖异地二手房等短期购房行为,违规套取公积金并从中牟利。从市住房公积金管理中心查证的违规套取行为来看,均具有购房地缺少限购限售政策、所购房屋面积小、提取间隔时间短、提取金额极其接近房价等情况。为坚决打击违规提取乱象,切实维护职工合法权益和公积金良好运行秩序,现对异地购买二手房提取增加办出不动产权证满6个月才可申请的提取条件。
值得一提的是,有着深圳“后花园”之称的东莞在今年6月因房价“涨幅首次超过深圳”而备受关注。6月份以来,东莞住房和城乡建设局相关负责人也多次表态降温楼市。自今年7月以来,东莞已连续5次发布楼市新政严堵楼市“漏洞”。
按照东莞中原战略研究中心的数据,今年8月东莞住宅新增供应创近3年新高,供应约77万平方米,环比上涨17%,同比大幅上涨109%。
同时,7月底冲刺项目集中进入8月网签,8月东莞住宅网签成交止跌回升,约86万平方米,环比和同比分别上涨6%和66%,创2017年至今新高。东莞中原战略研究中心认为,受7.2新政影响,部分房企赶着备案拿证,同时8月新入市的项目供应量要达3万平方米,推货节奏加快带动成交走高;同时,热门区域东城和大朗,项目有推新,客户入市诚意度高。由于中高价项目集中成交,推动均价有所上升,为23254元/平方米。
另据中国社科院财经战略研究院住房大数据纬房指数显示,在调控加码的作用下,热门城市东莞、深圳等房价涨速有所减缓。今年8月,东莞房价环比上涨1.06%,比上月收窄1.72个百分点。









闽公网安备 35020302035470号
最新评论