厦门教育新格局
即将全面来袭!
思明、湖里、翔安
集美、海沧、同安
新增84所学校
未来的厦门
一所又一所学校将拔地而起
孩子们入学选择有更大空间
新的学校,超多学位
让我们一起期待吧!
思 明 区
厦门实小玉屏校区,今秋投用
2017年7月,实小在原地改扩建,即利用实小现用地和厦门五中玉屏校区用地改扩建后。此前,厦门五中已经告别玉屏校区,搬迁到莲前路新校区。现在,位于思明区新华路59号的实小玉屏校区建好了,规模24个班,不过,今年只招收小学一年级4班。
▲效果图
今年秋季
新增会展南小学纳入招生
完成群惠小学改扩建项目
预计增加2160个小学学位
完成莲花中学校内改扩建项目
预计增加600个初中学位
莲花中学改扩建
今年,思明新建的4所幼儿园纳入招生
金桥幼儿园、第七幼儿园、第五幼儿园
还有一所国企办的鹭京针织厂改造幼儿园
4所幼儿园共计提供1350个学位
金桥幼儿园
后江小学
演武小学改扩建项目
教科院附属小学(市属)
正在有序开展建设,
预计2021年投入使用
将提供4050个小学学位
滨海小学二期
项目已进入施工图图审阶段
预计2020年年底开工
后江小学
湖滨中学过渡学校
近日,湖滨中学过渡学校(监理)招标。该项目位于厦门市思明区体育路与育秀东路交叉口东南侧,项目规模建设一所66班过渡中学(湖滨中学),用地面积31029.275平方米,总建筑面积30000平方米,其中地上建筑面积29700平方米,地下建筑面积300平方米。
主要建设内容包括普通教学楼、公共教学用房、围墙、门卫、大门和相关附属用房等。建筑安装工程费暂按18500万元。
湖 里 区
近日,湖里区有7所新开办校(园)
也正式揭牌亮相啦!
新校区落成投用
新增学位5466个
↓↓↓
厦门市嘉禾学校
位于湖里区坂上社36号,2020年秋季开办,是一所集学前教育、义务教育和职业教育于一体的十五年一贯制特殊教育学校,同时承担湖里区特殊教育资源和指导中心的工作。
学校占地面积1.08万平方米,建筑总面积1.65万平方米,学校布局合理,环境优美,设施一流,建有全新的5人制足球比赛场地,200米彩虹跑道清新亮丽。
厦门市金林湾实验学校
厦门市金林湾实验学校是一所公办的九年一贯制学校,办学规模为54个班,可提供2700个学位,是岛内大提升、民生补短板的重点项目。
厦门市龙湫亭实验学校
厦门市龙湫亭实验学校位于湖边水库东侧,总用地面积1.8万平方米,建筑面积4万平方米,是一所42班规模的九年一贯制公办学校。
学校配建有教学办公楼、食堂及体育馆、合班教室及连廊、地下公共停车库。
厦门市龙湫亭幼儿园
厦门市龙湫亭幼儿园毗邻湖边水库,办学规模12个班,可提供教育学位360个,幼儿园教学楼设计为嘉庚建筑风格,还配备专门的儿童网球场、引进高密度多功能人造草坪。
厦门市禾盛幼儿园
厦门市禾盛幼儿园坐落于美丽的厦门市东部新区五缘湾区域西侧,是一所隶属于厦门市湖里区教育局的区属公办幼儿园(原水晶森林大地幼儿园收归公办),于2020年9月正式开园。幼儿园占地1204平方,建筑面积3182平方,办学规模12个班。
湖里第二实验幼儿园
今年8月
湖里第二实验幼儿园
正式启动报名
湖里第二实验幼儿园坐落于乌石浦南路,毗邻SM商圈,是名副其实的黄金地段。该公办园占地面积约6400平方米,共有18个班,能提供540个学位。
湖里第二实验幼儿园乌石浦分园
厦门市湖里第二实验幼儿园(乌石浦分园)原身为厦门市湖里区嘉裕双语幼儿园(民办园),该园经区政府回购整改后成为湖里第二实验幼儿园的分园。办学规模为9个班,共270个学位,2020年9月投入使用。
禾山中学改扩建项目
今年5月
禾山中学改扩建项目
正式启动
该项目将结合原禾山中学地块及西侧原后埔小学地块进行改扩建。扩建为84班规模的九年一贯制学校,建成后将成为岛内单体办学规模最大的学校。
华东师范大学希平双语高级中学
近日,厦门市教育局发布关于同意筹设厦门市华东师范大学希平双语高级中学有限公司的批复。
据悉,7月7日,厦门市恒兴教育投资有限公司39000万竞得湖里2020G02地块,拟投资创办十五年一贯制的优质、民办、国际化双语学校。
7月底,厦门市华东师范大学希平双语学校报建信息公布,一流国际学校正式落地岛内湖里。
该项目位于03-06片区云顶中路与吕岭路交叉口西南侧,学校办学规模为4710人,其中双语幼儿园15个班、小学60个班、初中30个班、高中30个班,总投约20亿。
金尚学校报建公布
近日,金尚学校项目报建公布。该项目位于湖里区忠仑公园北侧,东临金泰路,南至吕岭路,北到金盛路,西至金尚小区。金尚学校为九年一贯制学校,建设规模为54班,小学36班,初中18班。
湖里实验学校报建
近日,湖里实验学校报建,该项目位于枋湖路以南、枋湖南路以北、蔡坑路以西、永建顶尚以东(原车管所)地块,项目新建一所48班九年一贯制学校,其中小学36班,中学12班。
附上湖里教育设施“十四五”实施项目规划图——
翔 安 区
今年招生
福建教育学院附属翔安第一小学
省教院翔安一附小位于祥福路南侧、祥吴二路东侧,办学规模36班,可提供学位1620个。项目总用地面积19979.62平方米,总建筑面积26000平方米。
翔安区第三实验小学将于2020年9月开办,地处翔安区南部新城,与翔安区新店保障房地铁社区一期毗邻,距离厦门地铁3号线、4号线洪坑站300米左右,是翔安区直属公办小学。
学校建设用地约30720平方米,建筑面积约25674平方米,规划48个教学班的办学规模,预计可提供学位2160个。

为进一步扩充优质教育资源
翔安区将新建多所
高标准、高颜值的优质学校
↓↓↓
翔安区第三实验学校
本项目建设地址位于厦门市翔安区东坑湾片区,滨海东大道东侧,海翔大道南侧。
项目计划办学规模为90班,拟招生4200人。其中小学60班,初中30班;一期建设72班,其中小学48班,初中24班;二期建设18班,其中小学12班,初中6班。总用地面积48778.60平方米,其中一期规划用地面积34956平方米,二期规划用地面积13822.60平方米。
新阳塘小学
项目位于大嶝街道阳塘保障房片区。
厦门新机场片区阳塘小学项目建设规模为54班,学生人数为2430人;此次建设一期为36班,每班45人,学生人数1620人。项目总用地面积为31055.503㎡,生均用地面积为12.78㎡/人。
翔安第二实验学校
项目拟建于翔安南部新城,洞庭路以北,浦边西路以西,后浦路东侧。
本项目拟规划建设成54班,2520个学生的公办学校(小学36班,初中18班)。规划总用地面积41905.14㎡。本次设计总建筑面积37549.0㎡。
珩边小学
拟建项目位于厦门市翔安区蔡厝片区。地块北面靠近翔安南路,西侧为后珩,南侧为后坑、蔡厝村。
本次新建珩边小学,属于完全小学,建设规模为48班,在校学生2160人,总建设用地面积27511平方米。
新后村小学(项目名)
位于翔安新店镇后村社区。
项目定位为公办完全小学,办学规模36班,可接纳就读学位1620个。总用地面积29872.996平方米,总建筑面积为25967平方米。
翔安莲塘小学扩建
近日,莲塘小学扩建项目报建,该项目位于厦门市翔安区内厝镇,扩建建筑面积为22351.78㎡,其中:地上建筑面积为18351.78㎡,地下建筑面积为4000.00㎡。三栋教学楼、一个合班教室、一栋综合实验楼(含行政办公)、一栋体育综合楼(含食堂)、200M的室外体育场、地下室、架空层及附属配套用房,总投约16081.39万元。
厦门大学附属翔安实验学校
项目位于翔安区沙美社区,黄山路(411县道)东侧,翔安南路北侧。
该项目已列入我区2019年度补短板项目,计划2020年11月开工,2023年6月竣工。
项目定位为公办九年一贯制学校,规划办学规模为72个教学班(其中小学48个班,中学24个班),可接纳就读学位3360人。项目用地面积47596.71㎡,总建筑面积52400.00㎡。
(效果图以最后审核通过为准)
市头中学
项目位于同高新技术产业基地片区内,舫山东二路与市头一路交叉口东南侧。 主要建设42班初中1所,可接纳就读学位2100个。总用地面积29338平方米,总建筑面积34265平方米,其中:地上建筑面积25705平方米(含架空层3550平方米),地下建筑面积8560平方米。
浦园中学(项目名)
项目位于环东海域新城翔安大道以东、新澳路以西、浦园村东侧、林厝村南侧。
项目拟建48班初中一所,可接纳就读学位2400个。总用地面积约48000平方米,总建筑面积约31876平方米。
浦园高中(项目名)
项目位于环东海域新城安新城中路西侧、肖厝南路北侧、浦园中学东侧。
主要建设42班高中一所,可接纳就读学位2100个。项目总用地面积约38837平方米,总建筑面积约45250平方米。
蔡厝高中
项目位于厦门市新机场片区城场路以南、望嶝北路以东、蔡厝东路以北、后浦路以西。
主要建设办学规模60班高中,总用地面积66443平方米,总建筑面积85911平方米,其中:地上建筑面积60811平方米(含架空层4500平方米)、地下建筑面积25100平方米。
海 沧 区
今年招生
今年秋季
东瑶学校和芸景实验小学将对外招生
填补片区高端教育的空白
芸景实验小学(图源:厦门市海沧区芸景实验小学)
按照规划
新城规划有90多处教育设施
包括幼儿园、小学等
目前,马銮湾西小学、新阳西中学、庚西小学
鼎美中学、西园小学等在建
海沧第三幼儿园已通过验收
马銮湾片区教育配套正日益完善
此外
还有部分新增学校全新亮相
↓↓↓
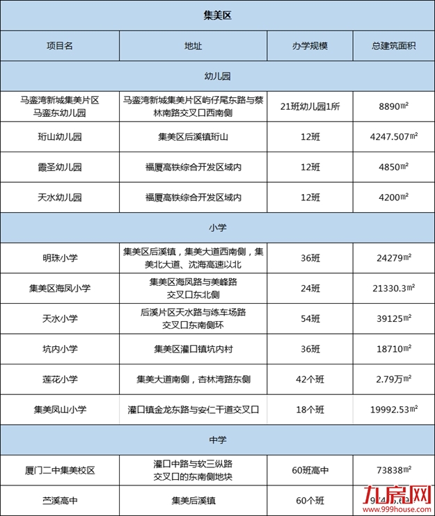
集 美 区
厦门华锐莱普顿学校今年9月开学
华锐莱普顿学校位于马銮湾新城片区,由中锐教育集团携手弘信创业工场、安踏集团及特步集团共同投资创办,是一所包括幼儿园、小学、初中、高中四个学段的15年制高端民办寄宿制学校,提供中英文双语、中西融合的国际教育体系。
蔡林学校
该校今年9月正式开学
规划办学规模为36个班
面向集美区招收初一新生10个班
新增/改扩建学校
在新增学校方面
集美区今年也有多所学校亮相
教育资源更加丰富
莲花小学
集美新城
又一所新建小学传来佳讯!
莲花小学
项目投资概算通过审核!
计划于2020年12月开工
2023年6月竣工!
莲花小学位置图
学校位于集美大道南侧,杏林湾路东侧,与华侨大学厦门校区仅一路之隔。
项目总用地面积2.88万平方米,总建筑面积2.79万平方米,其中地上建筑面积1.75万平方米,建成后将可容纳学生42个班1890人。项目计划于2020年12月开工,2023年6月竣工。
集美凤山小学
近日,集美区凤山小学及地下停车库工程(一期)报建信息公布,该项目位于灌口镇金龙东路与安仁干道交叉口,拟建办学规模18个班级完整小学,公建配套按36个班配套(体育综合运动场馆按远期36个班级规模建设)及地下停车库200个机动车停车位。
项目建设总用地面积16268.8平,总建筑面积为19992.53平,地上总建筑面积11992.53平,地下不计容建筑面积8000平,总投约11700万。
坑内小学
位于集美区灌口镇坑内村,
办学规模为36班小学,
总用地面积18710平方米,
预计2021年暑假前完工,
当年秋季学期投入使用。
厦门二中集美校区
项目位于集美新城灌口中路与软三纵路交叉口东南侧,主要建设60班高中1所,总用地面积约62642平方米,总建筑面积约88138平方米,其中,地上建筑面积约63038平方米(含架空层约4500平方米),地下建筑面积约25100平方米。
同 安 区
近日,同安区人民政府发布消息称,同安区西柯第二中心幼儿园潘涂总园及保利分园建设已全部完成,今年九月份,连同已投用的金都分园,西柯二幼三个园区将为周边村居提供1470个学位。
同安区今年教育迎来爆发期
厦门六中同安校区入驻
多所幼儿园、小学、中学全新出炉
未来教育将爆发
↓↓↓
环东海域新城同安滨城小学扩建
近日,环东海域新城同安滨城小学扩建项目(施工)招标,该项目位于同安区滨城小学校园内东北侧,本次扩建规模为18个班级,新扩建总建筑面积9885㎡,其中:地上建筑面积6493㎡,地下建筑面积3393㎡。




















































闽公网安备 35020302035470号
最新评论