号外!号外!
重!磅!好!消!息!
超级给力!
漳州再迎重大利好!
近日
漳州重启夜经济
力争到2025年
全力打造20个以上夜间经济聚集示范区
(特色街区、购物商圈、观光景区)
形成繁荣发达、健康文明、特色鲜明的“夜漳州”!
此外
未来漳州文化产业高质量发展
也有大计划
按照“一核两带”空间布局
和“六大文化品牌”主线
着力构建“1+8”现代文化产业体系
形成中心辐射、山海互补、融通古今
的文化产业发展新格局!
简而言之
漳州又要腾飞了!
一起来了解下吧
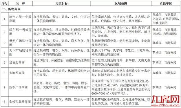
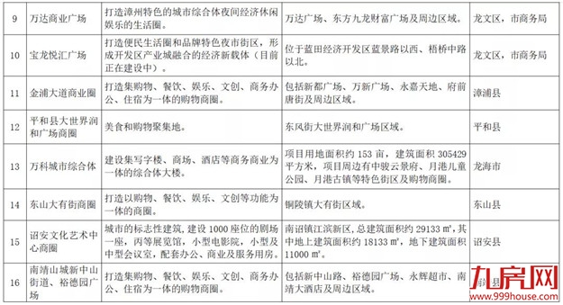
漳州市加快推进夜间经济发展特色街区、购物商圈、观光景区任务
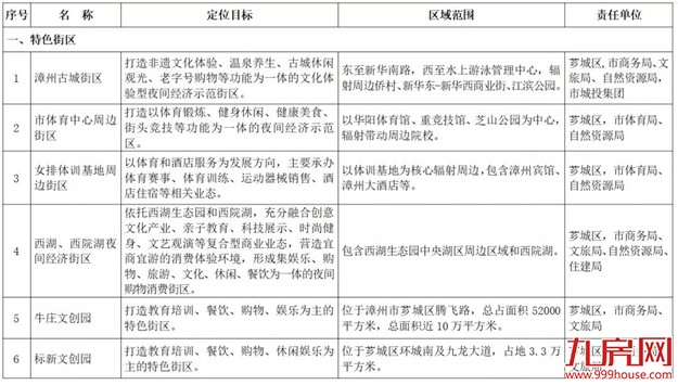
特色街区
漳州古城街区
漳州是国务院批准的第二批国家级历史文化名城,漳州古城位于历史文化名城最有价值的核心区,自唐代以来即为州、郡、路、府之治所,现存唐宋子城仍较完整地保留着唐宋以来“枕三台、襟两河”的自然风貌、“以河为城、以桥为门”的建城形制和“九街十三巷”的街道格局。漳州古城先后获得“联合国教科文组织亚太地区文化遗产保护项目荣誉奖”、“中国历史文化街区”(台湾路—香港路历史文化街区)、“中国人居环境范例奖”、“福建省现代服务业集聚示范区”等荣誉称号。近年来先后有《云水遥》、《台湾往事》、《海峡》等多部影视剧在漳州古城取景拍摄。保护建设漳州古城历史街区,对于传承历史文脉,提升城市价值,建设更加宜居宜业宜商宜游的文明城市,进一步增强城市综合竞争力和吸引力,都具有重要意义。
项目内容:①古城北京路,包括康体养生、温泉民宿、特色餐饮、休闲娱乐、民俗演艺等。②古城台湾路(延安南路至澎湖路段),包括文化创意、民宿客栈、特色餐饮、休闲书吧、伴手礼等。③侨芗剧场项目,规划布局品牌影院、文艺表演、休闲娱乐等业态。④向阳剧场项目,规划综合性文化艺术展馆。⑤大众影院项目,规划非遗表演和中小型旅游团体活动。⑥古城温泉城项目,涵盖温泉酒店、温泉汤屋、温泉民宿(客栈)、健康理疗、温泉美食等休闲养生业态。
牛庄文创园
牛庄文创园是漳州市引进的省政府、市政府双重点文化产业项目,在历届市委市政府的高度重视和市直各有关部门、芗城区的合力推动下,牛庄集团一直坚持在文旅产业融合发展、文化创新资源引进等方面进行着不懈努力和引领探索,逐步实现创造性转化和创新性发展。园区集文旅、文创、文艺为一体的综合体面貌已欣然呈现。
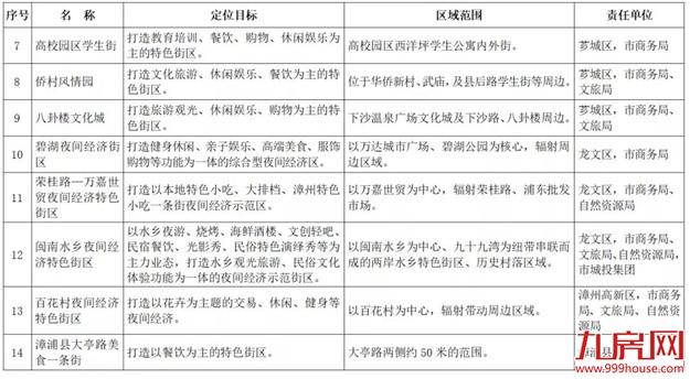
闽南水乡夜间经济特色街区
月下水乡温婉宁静闽南水乡示范段注重把历史文化遗存与景观建设紧密结合,从设计到施工坚持“建新如旧”原则,在项目征迁中对“砖头、石头、木头”等本地古建筑材料就地取材,凸显“闽南风、漳州味”。
今年7月份,漳州龙文区举行今年第三次招商项目签约仪式,首批18个项目集中签约入驻闽南水乡特色小镇,目前示范段内已有25家商家、企业入驻并开业,涉及餐饮、休闲娱乐、教育、办公等领域。
下阶段,招商单位将重点引进一些酒吧、民宿、文创等业态,打造具有漳州特色的滨水夜经济,不仅如此,未来闽南水乡还有望增设游船,串联闽南水乡、上美湖和湘桥湖,同时搭建舞台,策划组织一批主题鲜明的“水乡之夜”文化休闲活动,不断提升“夜经济”消费品质。新业态、新生活、新创意,闽南水乡正逐步形成新的人气集聚点和新地标,将更好点亮城市“夜经济”。
购物商圈
沃尔玛——天虹商圈
2019年8月30日,天利汇房产集团有限公司与天虹商场股份有限公司就漳州悦华城市广场商业中心举行签约仪式,天虹商业中心将进驻漳州悦华城市广场(原艾美百货)。
悦华城市广场位于漳州新老城区核心位置,周边商圈涵盖沃尔玛、文华园市场及万达广场等优质商业综合体,地理位置优越,公共交通便利。项目东临九龙大道,北接胜利东路,丹霞路和南昌路纵横其中,区域范围容纳近40万居民。
宝龙汇悦广场
宝龙汇悦广场项目总占地6.8万㎡,定位为“以年轻、时尚、家庭为主的社区型商业综合体”,总规划业态有购物中心、奢尚住宅、特色澳门街、精品SOHO。其中,购物中心共为4层,每个楼层皆根据自身业态组合与空间设计特色,勾划出个不同的生活场景,集休闲、购物、餐饮、娱乐为一体。
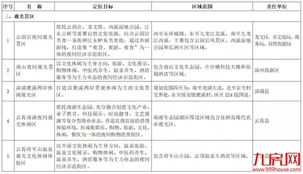
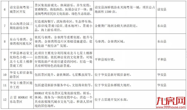
观光景区
南山夜间观光景区
南山夜间观光景区是以文化休闲为主导方向,旅游、文化展示、购物休闲、中医药养生、温泉养生、酒店服务等为主力业态的夜间经济示范街区。包含南山文化生态园、片仔癞科技大楼和佰翔酒店等区域。
除了夜经济重启
漳州文化产业高质量发展计划
也提上日程!
打造“半小时都市文化生活圈”
推动“一城两家三馆”项目建设
打造“花样漳州”文化旅游消费目的地
力推“漳州伴手礼”
……
赶紧来瞧瞧吧!
芗城区
双溪缦谷
“双溪缦谷”是芗城区乡村振兴首个文旅项目,总占地面积100亩,重点打造以九龙江北溪为名片的特色休闲民宿集群,立意远、定位高、投资大,不仅有助于改善双溪旧村的容貌,也能提升镇村形象,形成区域产业效应,带动周边群众就业增收,是双溪乃至镇区振兴的“点睛之笔”。
龙文区
龙文恒丽工业厂房
漳州市恒丽电子有限公司是1996年11月注册成立的省级高新技术民营企业,注册资本金3517.89万元,位于龙文工业开发区,占地108亩,拥有一流的恒丽电子工业园和ANSI标准的万级洁净厂房,作为公司高档钟表精品工厂和企业技术中心及检验检测中心的集生产、科研、技术开发基地。
去年,国家工业和信息化部正式发文:将漳州市恒丽电子工业设计中心确定为第四批国家级工业设计中心,是漳州首家国家级工业设计中心。
龙文闽南老家文旅产业综合开发项目
该项目是一个新型文旅产业综合开发的龙头项目,项目总投资约70亿元,将打造成集文化展示、民俗体验、商贸交流、休闲度假、生态居住为一体的体验型互动式文旅生活空间,对于推动供给侧结构性改革,加快发展夜间经济、全域旅游、打造“花样漳州、活力龙文”品牌和提升城市品质、文化品位意义重大。
龙海市
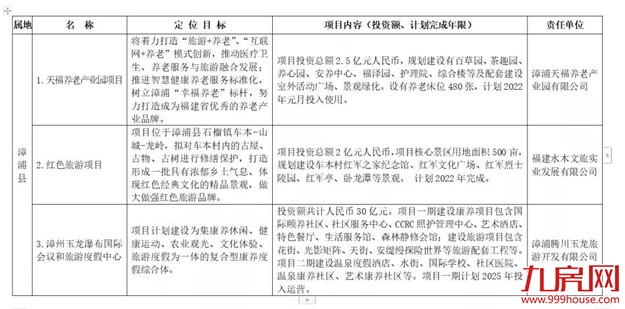
漳浦县
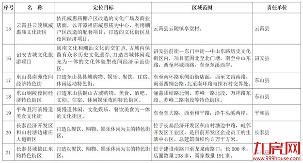
云霄县
诏安县
东山县
平和县
南靖县
长泰县
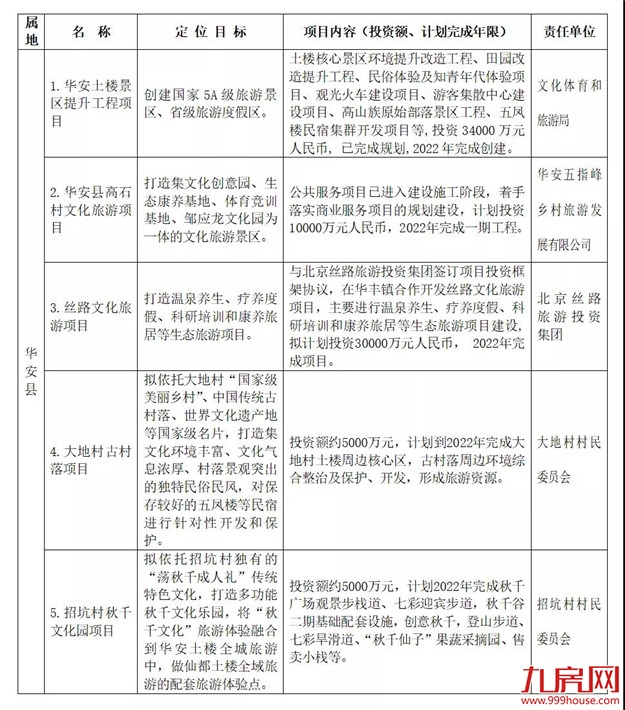
华安县
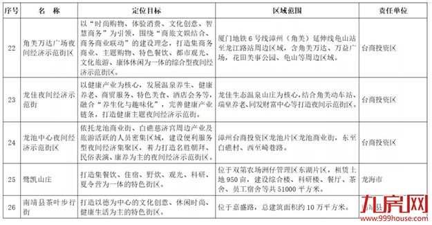
漳州开发区
常山开发区
古雷开发区
漳州台商投资区
漳州高新区
“不夜城”、“文化之都”
未来三年漳州要开挂啦!
期待大漳州越来越好
让我们一起为漳州打call!
内容来源:漳州政府网、漳州新闻网、芗城新闻中心等










































闽公网安备 35020302035470号
最新评论