仓山区2020年义务教育招生办法及小学划片范围发布来了!
小升初
√热门民办校100%摇号,可以填报五城区的两个民办中学志愿,未被录取的按对口升学。
√初一新生按照每班总人数、学生男女比例等均衡原则,在“福州市初招管理系统”完成均衡编班。
小学一年级入学
√民办小学与公办小学实行同步招生。
√民办小学报名、填报志愿纳入“福州市小学招生预报名系统”统一组织实施。
√选择民办小学就读的一年级学生只可填报一个志愿,未被录取的学生,由户籍地或居住证所在地区教育局统筹安排入学,其中符合公办校就读条件的,可在规定时间内参加公办校的招生。
还有一个好消息!
仓山区三所学校建成投用,增加5550个学位!
01 九年一贯制学校:高盖山实验学校
(1)小学部划片范围:北园路368号园山新苑、南二环路980号盖山新苑、首山村;
过渡楼盘:迎霞新城(待划片小学红霞中心小学新校区建成投入使用后成建制转回)
(2)初中部(原盖山中学)对口小学:郭宅中心小学(郭宅牛道、郭宅观音亭、白湖村含白湖亭新村、迎宾小区、留城生和随迁子女)、北园小学、跃进小学、首山小学、齐安小学
02 仓山区实验小学流花溪校区
划片范围:花溪南路33号华润橡树湾、花溪南路43号融信白宫(融信湾花园)
03 江南水都小学金城湾校区
划片范围:金山大道619号金城湾新榕佳园
1 仓山区2020年小学一年级招生办法
仓山区2020年义务教育招生办法及小学划片范围发布
长按二维码查看文件
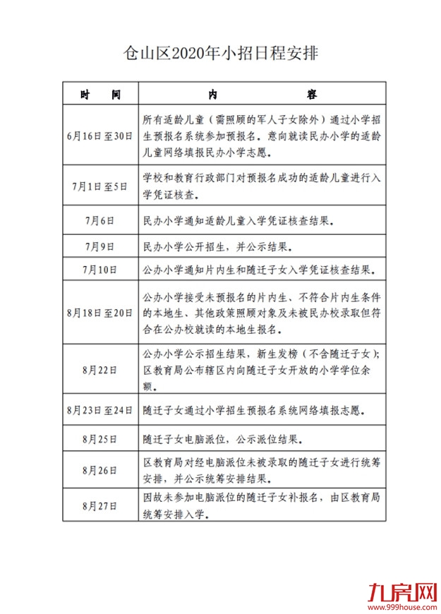
2 仓山区2020年小招日程安排
3 仓山区2020年秋季可提供随迁子女一年级电脑派位的公办小学名单公告
4 仓山区2020年小升初招生办法
长按二维码查看文件
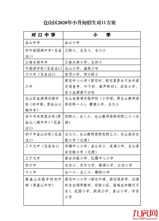
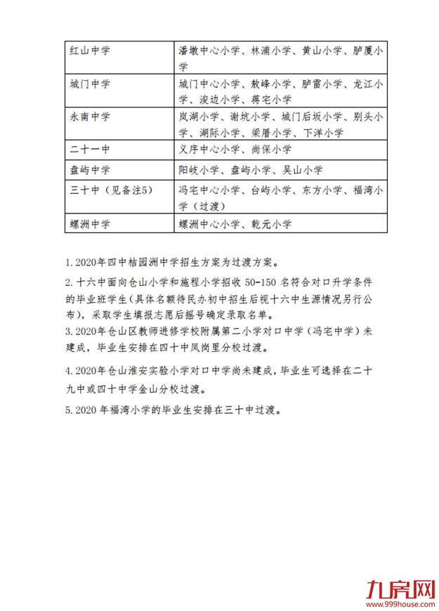
5 仓山区2020年小升初招生对口方案
6 2020年小升初日程安排
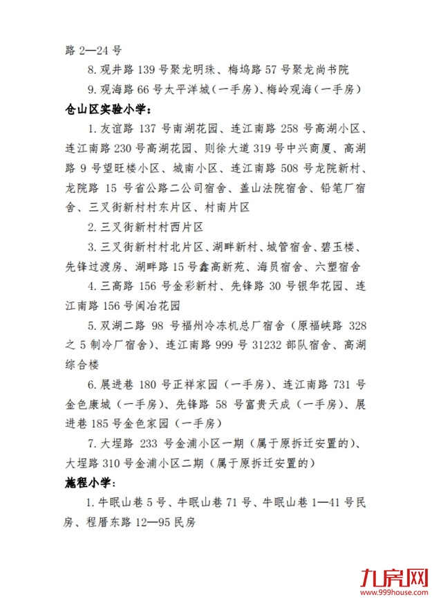
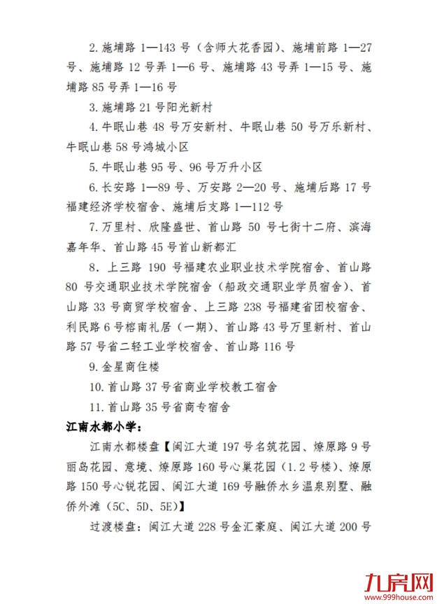
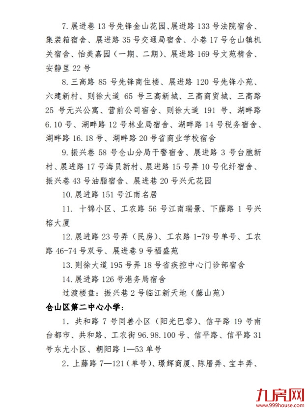
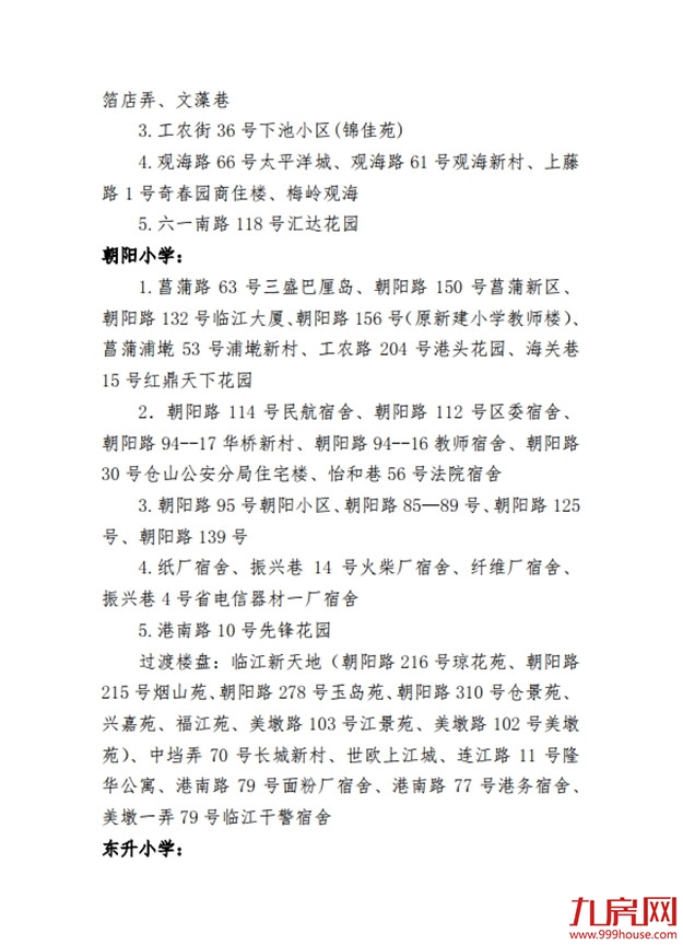
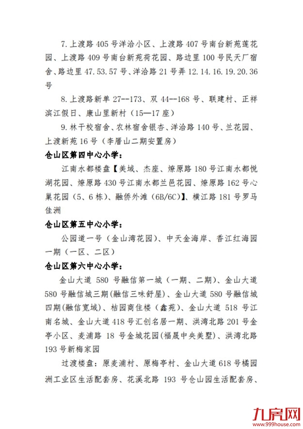
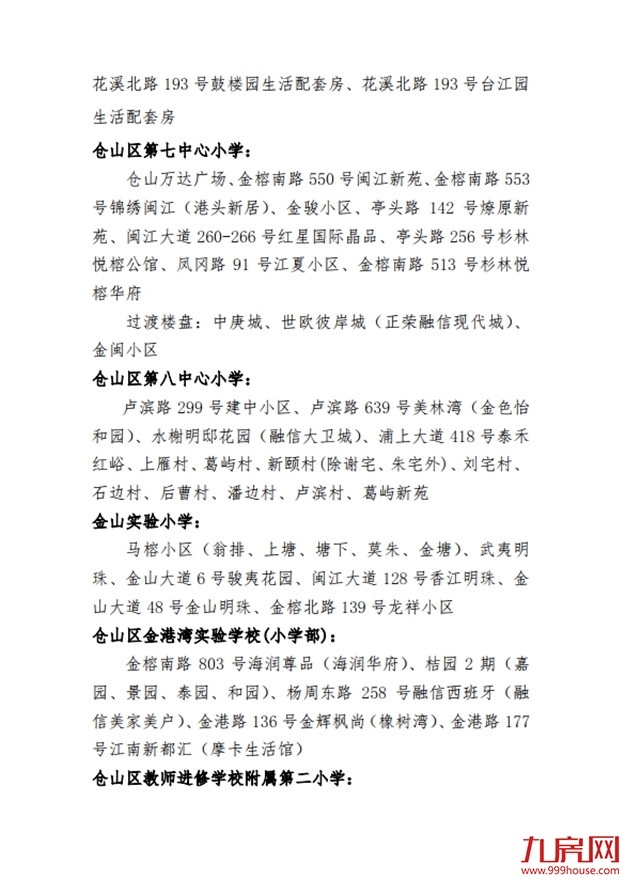
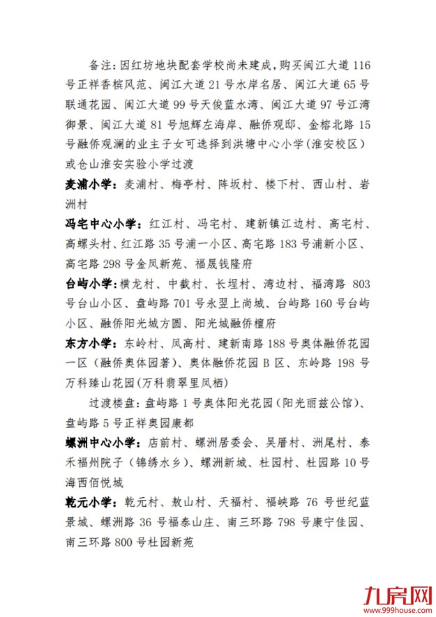
7 2020年仓山区属小学招生划片范围↓↓↓































闽公网安备 35020302035470号
最新评论