最新发布!
@集美小伙伴们~
两大重磅消息来袭!
厦门二中集美校区选址曝光!
建设60班高中1所
总建筑面积约88138㎡
不仅如此
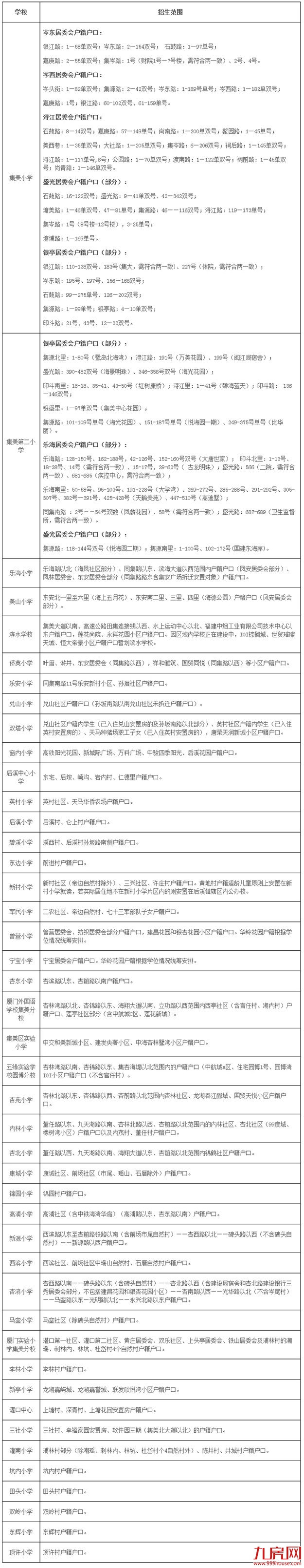
昨日集美区政府
发布2020秋季小学招生划片方案
其中
集美区实验小学划片最新出炉
官方认证!
建发央著、中交和美新城、中海杏林鹭湾等
学区确定了!
与此同时,此次集美实验小学将于今年秋季开办
集美big news!必看!
↓↓↓
厦门二中集美校区
集美新城再曝大消息
厦门二中集美校区选址曝光啦!
近日
厦门市发展改革委发布
关于2020年第十九批市级基建项目前期工作计划的通知
本批共下达前期工作计划项目8个
其中包括有集美新城厦门二中集美校区项目
据资料显示,项目位于集美新城灌口中路与软三纵路交叉口东南侧,主要建设60班高中1所,总用地面积约62642平方米,总建筑面积约88138平方米,其中,地上建筑面积约63038平方米(含架空层约4500平方米),地下建筑面积约25100平方米。
主要建设内容包括教学用房及教学辅助用房、公共教学用房、办公用房、生活服务用房、架空层及地下室等。
集美区实验小学
此前,本网也报道了
集美实验小学相关信息(看这里)
据学校官微显示
集美区实验小学工程项目名称为集美新城亭北小学
也就是说亭北小学即集美区实验小学
办学规模60班
将于今年秋季开办
截图来源厦门市集美区实验小学
↓↓↓
集美区实验小学(工程项目名称为集美新城亭北小学)规划办学规模为60个教学班,分6个年段,每个年段10个班级,每个班级45人以上,预计容纳2700名学生。学校将于2020年秋季开办。
学校位于集美区杏林街道福鼎山东路8号,与厦门外国语学校集美校区、亭北幼儿园毗邻,总用地面积为33763.47㎡,总建筑面积为38250㎡,地上总建筑面积为22250㎡,生均建筑面积为7.5㎡/人。
学校建有教学楼群、行政综合楼、体育馆,校园建筑继续秉承“嘉庚建筑”的特色,细腻的线条和红白墙共同形成了既有质感又色彩丰富的立面效果;不管是教学楼、综合楼、体育馆都体现了活泼明快的校园风格。
接下来来看看具体招生方案以及划片
↓↓↓
集美区教育局关于印发集美区2020年秋季小学招生工作意见的通知
各公民办小学:
现将《集美区2020年秋季小学招生工作意见》印发给你们,请遵照执行。
集美区教育局
2020年6月1日
集美区2020年秋季小学招生工作意见
为认真贯彻落实《义务教育法》,保障适龄儿童受教育权益,维护教育公平,进一步促进义务教育均衡发展,规范学校招生行为,根据《厦门市教育局关于印发厦门市2020年秋季小学招生工作意见的通知》(厦教发〔2020〕23号)精神,现就我区2020年秋季小学招生工作制定如下工作意见。
一、招生原则
坚持“划片招生,就近入学”原则,组织所划定的招生片区内本区户籍适龄儿童按时就近免试入学;坚持“积分优先,遵循志愿”原则,组织符合条件的进城务工人员随迁子女派位入学。
二、招生对象
本区户籍或居住在本区符合政策条件的年满6周岁(即2014年8月31日前出生)的适龄儿童。
三、报名登记时间
1.集美区户籍适龄儿童。
(1)网上信息登记:2020年6月10日—6月15日、7月12日-13日。
2020年6月16日-7月13日期间户籍新迁入集美区的适龄儿童可于2020年7月12日-13日进行网上信息补登记。
(2)便民服务信息登记:2020年6月13日,各公办小学为无上网条件的家长提供网上信息登记便民服务。
2.符合政策规定的台、港、澳、华侨、外籍适龄儿童,以及享受政策性照顾的人才、军人、公安、消防救援等人员子女的报名方式为到现场进行网络信息登记,报名时间为2020年6月17日-19日、7月12日-13日。其中符合政策规定的军人、公安、消防救援等人员子女分别由集美区人武部、市公安局集美分局、集美消防大队统一报送。
3.符合积分入学申请条件的进城务工人员随迁子女网上信息登记时间为2020年5月6日至5月15日。
网上信息登记网址:www.ixm.gov.cn或i厦门微信公众号。
四、本区户籍适龄儿童入学办法
(一)公办小学实行划片招生,优先招收片区内本区户籍适龄儿童。小学招生片区由区教育局划定并提前向社会公布。各小学应于2020年6月10日前在划定的片区张贴招生通告。
(二)片区招生对象的界定
1.片区招生对象必须符合“两一致”,即适龄儿童与父亲(母亲)户口一致,实际居住地与户口所在地一致(指适龄儿童及其家长在其户口所在地招生片区内的住房是实际住所)。
集美小学、集美第二小学、曾营小学、厦门实验小学集美分校、杏东小学、康城小学、厦门外国语学校集美分校等7所“热点学校”不安排集体户学生。
2.片区招生对象落户的截止日期为2020年7月13日。超过截止日期才取得户口的适龄儿童由区教育局根据学位情况进行统筹。
3.集美小学、集美第二小学、曾营小学、厦门实验小学集美分校、杏东小学、康城小学、厦门外国语学校集美分校等7所“热点学校”的招生对象除应符合“两一致”外,还应满足以下条件之一:
①适龄儿童的父亲(母亲)持有片区房屋产权(父母一人或共同在集美区购置拥有50%以上产权的成套居住条件的商品住房,房屋用途应为“住宅”,下同)的,适龄儿童及其父亲(母亲)还应在片区实际居住一年以上(2019年8月31日前入住),新入住的新建商品房除外。
②适龄儿童的父亲和母亲确无房产,父亲(母亲)租住片区房屋的,所租住的房屋应为家庭唯一居住地,适龄儿童及其父亲(母亲)还应在片区实际居住一年以上,并持有合法有效的房屋租赁手续(上述租住房屋仅指租住单位的直管公房)。
③适龄儿童的父亲(母亲)购买的片区房产(持有效的购房合同和购房票据)由于历史原因无法办理产权的,且在片区外没有其他产权房,该住处为其唯一居住地,实际拥有并与其适龄儿童在片区房产居住一年以上。
④适龄儿童的祖父母或外祖父母实际居住并拥有片区房产的产权达六年以上(含六年),适龄儿童及其父亲(母亲)与祖父母或外祖父母同住且户口同册,并实际居住1年以上的,可视为片区招生对象。
上述前三种情况还要同时满足同一套房产只能有1位适龄儿童在片区的小学一至六年级就学,子女多于一个且符合计划生育政策的家庭除外。
入学矛盾特别突出的“热点学校”,当片区招生对象报名人数超出学位数时,学校根据学位数按适龄儿童户籍落入本户籍地址时间排序录取,适龄儿童落户时间相同的,按父(母)落户本址时间排序录取,若按上述项目排序后仍相同的,则按随机排序录取,录满为止。超出部分的适龄儿童由区教育局信息化统筹至周边学校就读。
自2021年开始,非“热点学校”片区招生对象报名数超出学位数时,录取办法参照“热点学校”。
4.对于“寄户”、“挂户”等适龄儿童,应将户口迁回原户籍所在地入学。集体户口适龄儿童入学,由区教育局根据实际情况,进行信息化统筹安排。集体户按照适龄儿童户口落入本户籍地址时间排序,适龄儿童落户时间相同的,按父(母)落户本址时间排序,若按上述项目排序后仍相同的,则按随机原则排序。在录取完“两一致”适龄儿童后,集体户适龄儿童家长在集美区尚有剩余学位的公民办小学填报志愿,采取“落户时间优先、遵循志愿”的办法,按照“平行志愿”进行录取。
(三)片区招生对象信息登记及办理入学手续
1.信息登记。本区户籍的适龄儿童家长应于2020年6月10日-6月15日、7月12日-13日期间进行网上信息登记,经学校网上审核后确认入学片区。
2.办理入学手续。家长须根据审核结果,于2020年7月31日持《学龄儿童接受义务教育通知书》,携适龄儿童到接收学校办理入学手续。
义务教育是国家统一实施的所有适龄儿童少年必须接受的教育,适龄儿童的父母或者其他法定监护人,应当依《义务教育法》和《福建省义务教育条例》,送其按时入学完成义务教育。
本区户籍适龄儿童因故不能如期到校报名者,应在接到报名通知书后3日内向区教育局提出申请,经同意,可适当推迟报名时间。未经申请而逾期要求报名者,应书面向学校或所在地的区教育局说明原因,经批准后予以补报,若片区学校学额已满,由区教育局审核后统筹安排。未经同意不报名或超过申请期限未报名者,学校应及时上报区教育局,由区教育局依《义务教育法》处理。
(四)片区招生对象办理入学手续时应提供的材料
1.学龄儿童接受义务教育通知书;
2.户籍证明,指适龄儿童与父亲(母亲)同一户籍的本区居民户口簿(户口簿首页、户主页、学生本人页的原件审核后退回,复印件1份);
3.其他必要的证明材料(原件审核后退回,复印件1份)。
适龄儿童报名时提供的材料应真实有效,一经查实有弄虚作假的行为,一律视为非片区招生对象,由区教育局统筹安排入学。
(五)因政府拆迁建设造成的户口与住所分离的招生对象,经确认后由区教育局统筹安排在其安置房所属片区学校就读。此类对象应于2020年6月19日前向户口所在地镇政府、街道办事处提出书面申请(附相关拆迁证明及实际入住证明材料)。各镇政府、街道办事处应安排专人审核、汇总并提出意见,于2020年6月28日前送区教育局。各相关学校于2020年6月30日前组织入户调查,上报核查情况,情况属实的,在保证申请就读学校接收本片区内户籍学生入学的前提下,经区教育局批准后给予录取。符合条件的拆迁对象仍须按照户籍所在地所属片区学校进行网上信息登记,待审核通过后,由接收学校进行网上调档,安排入学。
五、台湾、香港、澳门、华侨和外籍适龄儿童及人才、军人、公安、消防救援等人员子女入学办法
符合条件的台湾、香港、澳门、华侨和外籍适龄儿童,以及享受政策性照顾的人才、军人、公安、消防救援等人员子女申请入学的,家长应于2020年6月17日-19日、7月12日-13日期间向区教育局提交政策性入学的证明材料并进行现场网络信息登记。区教育局根据学位情况于7月22日前进行信息化统筹安排入学。登记地点:集美区诚毅大街一号主楼T-430。其中符合政策规定的军人、公安、消防救援人员子女由集美区人武部、市公安局集美分局、集美消防大队统一报送。
1.台湾、香港、澳门、华侨和外籍适龄儿童
(1)持有《台湾居民来往大陆通行证》的台湾适龄儿童因家长购房置业或工作需随父亲(母亲)在集美区生活要求在我区就读小学的,经市、区教育局审核后,由区教育局根据学位情况统筹安排入学;若其父母或法定监护人自行联系学校的,家长应与校方联系,获准后由接收学校先签章,再由区、市教育局主管部门核验,获准后办理就读手续。
(2)以下三类在集美区居住的香港和澳门特别行政区居民适龄儿童可以申请由区教育局统筹安排入学。①其父亲(母亲)为香港、澳门特别行政区居民;②其父亲(母亲)为集美区户籍;③其父亲和母亲均非香港、澳门特别行政区居民且均非本市户籍的,应满足以下条件:父亲(母亲)应在厦务工、居住和最近参加我市社会保险的年限满1年(含1年)以上,且目前在集美区居住。若适龄儿童父(母)亲为本市外区户籍的,应回父(母)亲户籍所在区申请入学。
(3)实际居住地在集美区的华侨适龄儿童申请在我区就读小学的,经市、区教育局审核后,由区教育局根据学位情况统筹安排就读;也可由其父母或法定监护人事先与学校联系,获准后报区教育局审核,办理就读手续。
(4)实际居住地在集美区的外籍适龄儿童申请在我区就读小学的,由家长向居住地片区学校申请,经教育主管部门函询市外办核验通过后统筹安排就读。
台湾、香港、澳门、华侨和外籍学生办理入学须提供的材料,详见附件1。
2.符合规定的人才子女。人才子女入学按照《中共厦门市委组织部厦门市教育局厦门市人力资源和社会保障局关于进一步做好高层次人才子女就读小学和幼儿园工作的通知》(厦委组[2017]115号)的要求和程序执行。家长向区教育局提供相关部门核发的证书或文件,书面申请材料,工作单位证明,申请人与其子女的身份证明,以及证明直系亲属关系的户口簿、出生证明等材料,核查后指导安排就学。
人才子女办理入学需提供的材料详见附件1。
3.符合规定的军人子女。军人子女教育优待的对象是指已办理家属随军手续的现役军人子女、烈士子女、因公牺牲和病故军人的子女。入学办法按照《厦门市教育局关于进一步做好军人子女教育优待工作的通知》(厦教基〔2015〕32号)的要求和程序执行。申请子女享受教育优待的军人,需向所在部队提出书面申请,由部队按照属地原则报驻地(或军人户籍所在地)的区人武部。区人武部统一进行材料审核,并分类汇总符合优待政策的军人子女名单(含基本情况、出生医学证明、户口证明及就读需求等),于2020年6月20日前送区教育局,区教育局根据学位情况统筹安排就学。
其中,符合“优先照顾对象”的军人子女入学,由部队所在政治机关汇总报省军区政治部确认并开具证明,在部队内公示,公示无异议后,将拟优待军人子女名单、军人子女户口本、军人有效身份证件和相关证明材料于2020年6月20日前经区人武部审核无误后送区教育局,区教育局根据规定落实相应的优待。
4.符合规定的公安人员子女。优待对象和入学办法按照《福建省公安厅福建省教育厅转发公安部教育部关于进一步加强和改进公安英烈和因公牺牲伤残公安民警子女教育优待工作的通知》(闽公综[2018]140号)的要求和程序执行。申请子女享受教育优待的公安人员子女,需向厦门市公安局集美分局提出书面申请,集美分局统一进行材料审核,并分类汇总符合优待政策的公安人员子女名单(含基本情况、出生医学证明、户口证明及就读需求等),于2020年6月20日前送区教育局,区教育局根据学位情况统筹安排就学。
5.符合规定的消防救援队伍人员子女。优待对象和入学办法按照《福建省应急管理厅福建省教育厅关于做好国家综合性消防救援队伍人员及其子女教育优待工作的通知》(闽应急[2019]51号)的要求和程序执行。申请子女享受教育优待的在职消防救援人员子女,需向集美消防大队提出书面申请,集美消防大队统一进行材料审核,并分类汇总符合优待政策的消防救援子女名单(含基本情况、出生医学证明、户口证明及就读需求等),于2020年6月20日前送区教育局,区教育局根据学位情况统筹安排就学。
六、进城务工人员随迁子女入学办法
继续实行进城务工人员随迁子女小学积分入学办法。进城务工人员随迁子女根据《集美区教育局关于印发集美区2020进城务工人员随迁子女小学积分入学办法实施细则的通知》(集教〔2020〕36号)申请积分派位入学。进城务工人员随迁子女积分入学工作日程安排详见附件4。
经审核符合条件的集美区片区内户籍适龄儿童、台港澳侨外籍及符合条件的政策性入学对象、随迁子女家长须于7月31日持录取结果短信携适龄儿童到校注册。
适龄儿童报名时提供的材料应真实可靠。若材料不实,一经查实,做如下处理:①本区户籍的学龄儿童一律视为非片区内招生对象,由区教育局统筹安排接收学校,有关学校和学生应服从安排和调整;②随迁子女取消在我区参加积分入学的资格。
七、招生划片
各小学应严格执行招生划片规定,不得无故跨片招收学生,扩大招生范围或拒收划片内生源,具体招生划片见附件2。
八、工作要求
(一)维护正常招生秩序,保护片区适龄儿童入学的合法权利。
各校要认真审核招生对象所提供的原始材料,切实把好关,做好入学对象的确定工作。要严格执行招生计划,防止产生新的城镇大班额、大校额问题,未经批准不得擅自扩大或减少招生规模。认真做好适龄儿童入学通知工作,及时协调居委会(村委会)于报名前一周向辖区内本区户籍适龄儿童发出《学龄儿童接受义务教育通知书》,及时组织报名,确保户籍内年满6周岁的适龄儿童都能入学。各公民办小学应于2020年8月31日前向区教育局书面提交招生工作情况汇报表,及时规范地建立新生档案,报区教育局审核确认后录入全国电子学籍系统。
(二)认真做好统筹入学工作。贯彻执行市委、市政府有关政策,认真做好政策性照顾入学的统筹和协调工作。对个别适龄儿童因客观原因造成特殊困难,要求跨招生片区报名的本区户籍适龄儿童,须由家长提供居委会开具的在该片区实际居住三年以上的生活基础证明、相应的生活基础佐证材料(原件核查、复印件1份),于2020年6月18日递交到申请就读的学校并领取《2020年秋季集美区户籍小学新生人户分离就近入学申请表》。6月19日家长将经户籍所属村(居)委会签署意见的申请表送交到户籍所在地所属片区学校。双方学校联合社区入户调查核实,集体研究审核后签署意见。接受申请就读学校在保证接收本片区内户籍学生入学的前提下,于6月24日前上报区教育局核准后方可录取。因不符合政策规定,不准予跨片就读的学生应及时回户籍所在地片区学校就读。各公办小学应严格控制招收跨片生,拒绝以择校为目的的跨片申请。集美小学、曾营小学、集美第二小学、康城小学、厦门外国语学校集美分校、杏东小学原则上不接受人户分离跨片申请。
符合条件的人户分离对象仍需按照户籍所在地所属片区学校进行网上信息登记,待审核通过后,由接收学校进行网上调档,安排入学。
(三)认真做好进城务工人员随迁子女积分入学工作。在确保本片区户籍适龄儿童按时划片入学的前提下,核清学位的余额,按照“四公开”的原则(即“学校招生计划公开”、“招生办法公开”、“报名时间公开”、“录取结果公开”),按照国家规定的班生额标准提供学位,于7月23日向社会公布可用于接收进城务工人员随迁子女的学位数。区教育局遵循“量力而行、尽力而为”、公开公平的原则,按照积分高低,遵循志愿,实施电脑派位,保证进城务工人员随迁子女积分入学进入公办学校的录取工作公平、公开进行。
(四)严格执行《残疾人教育条例》规定,加强残疾儿童分类安置工作,确保每个残疾儿童少年都能够接受合适的教育,做到全覆盖、零拒绝。
(五)加强民办学校招生的统筹管理。
进一步规范民办学校招生行为,未纳入集美区积分入学的民办学校与公办学校同步招生,不得以面试、测评等名义选拔学生;报名人数超过招生人数时,全部实行电脑随机摇号录取。纳入集美区积分入学的民办小学要根据《集美区教育局关于民办中小学办学规模核定工作的通知》(集教[2016]214号)的规定,严格执行区教育局核定的招生计划,不得进行不实宣传,接收学生应控制在区教育局核定的招生指标内。要积极接收教育主管部门统筹安排的符合条件的进城务工人员随迁子女,且按规定免除学生的学杂费、课本费、簿籍费等费用。对未经批准擅自招生、提前招生、擅自扩大招生规模,招收未在本区实际居住的进城务工人员随迁子女,以及预收费、乱收费的学校,区教育局将予以通报,责令立即整改,并按有关规定予以降级处理。
(六)加强政策宣传。各校应加强招生政策宣传工作,保护片区适龄儿童入学的合法权利。对为择校而造成“寄户”、“挂户”等人户分离情况的适龄儿童,各校应耐心疏导,动员家长将户口迁回实际居住地入学。对不符合片区招生条件的本区常住户口适龄儿童,由区教育局统筹安排接收学校,有关学校和学生应服从安排和调整。同时,要加强进城务工人员随迁子女就学政策的宣传和引导工作,通过政策解读、信息发布、发放宣传册等形式,广泛宣传随迁子女的入学政策,及时发布相关信息,做好随迁子女就学咨询、条件确认等服务工作。对不符合积分入学条件的进城务工人员随迁子女要及时疏导。
(七)加强招生服务工作。各校应积极简化招生手续,加强与有关部门的信息共享,要加强与相关部门的沟通联系,做好招生对象的确认及进城务工人员随迁子女积分入学信息数据审核等工作。要加强招生服务,于招生期间设置专门的办事窗口,公布联系电话,统一受理,统筹安排不符合片区招生条件的本区户籍适龄儿童的入学,确保本区户籍适龄儿童按时就近入学。
(八)及时化解矛盾问题。各校要增强法制观念、政策意识和服务意识,认真做好群众的来信来访工作,热情、耐心、细致做好家长的工作。凡符合入学条件的要及时给予办理,不符合的要给予明确答复和耐心解释说明,及时化解招生工作中出现的矛盾问题。严禁推诿和上交矛盾的现象,切实维护招生秩序,维护社会稳定,确保今年秋季小学招生工作的顺利进行。
(九)加强招生工作监督检查。各校要严格按照公平、公正、公开的原则,加强对小学招生工作的组织领导,严格纪律要求,并加强监督检查。严禁招收不足入学年龄的儿童入学,违规招收的一律取消入学资格;严禁录取未经教育主管部门审核公布的新生入学,各公、民办小学未经批准不得擅自扩大或减少招生规模;严禁将各种竞赛、考级和奖励证书作为入学依据;严禁设立任何名义的重点班、快慢班。公办小学未经市教育局核准,一律不得以特长名义招收学生,不得擅自举办各类特色班。教育纪检监察和相关职能部门应强化招生重点环节、重点岗位、重点时段的监督。区教育局和学校应认真贯彻《福建省教育厅关于严格规范义务教育学校入学招生管理的通知》(闽教基〔2014〕45号)精神,严格招生纪律,共同维护教育公平。对违反招生纪律的人员要根据有关规定严肃处理。
(十)各校应制定本校招生工作简章于2020年6月10日前报送区教育局备案。
本工作意见由集美区教育局负责解释。
与此同时
同安小学划片也出炉啦
3个亮点
一、 同安小学报名只要现场报名,不要网上报名。
二、在同安已购房且实际入住,虽户口未迁入,可向房产地片区学校申请入学。
三、八所学校被确定为热点学校,分别是:同安第一实验小学,同安第二实验小学,大同中心小学,同安第三实验小学,岳口小学,阳翟小学,教师进修附属小学,祥平中心小学。
划片来了↓↓↓
备注:
1.按就近入学原则,城区学校以道路、溪、河为界划片招生;
2.各校施教片区原则上含所在村居范围内〈城区除外〉的楼盘;
3.加*为过渡性政策。
4.加▲为学校暂定名【“苏颂小学”为原“苏厝小学”,“梧侣实验小学”为原“梧侣二小(工程名)”。】
不仅集美区、同安区
昨日
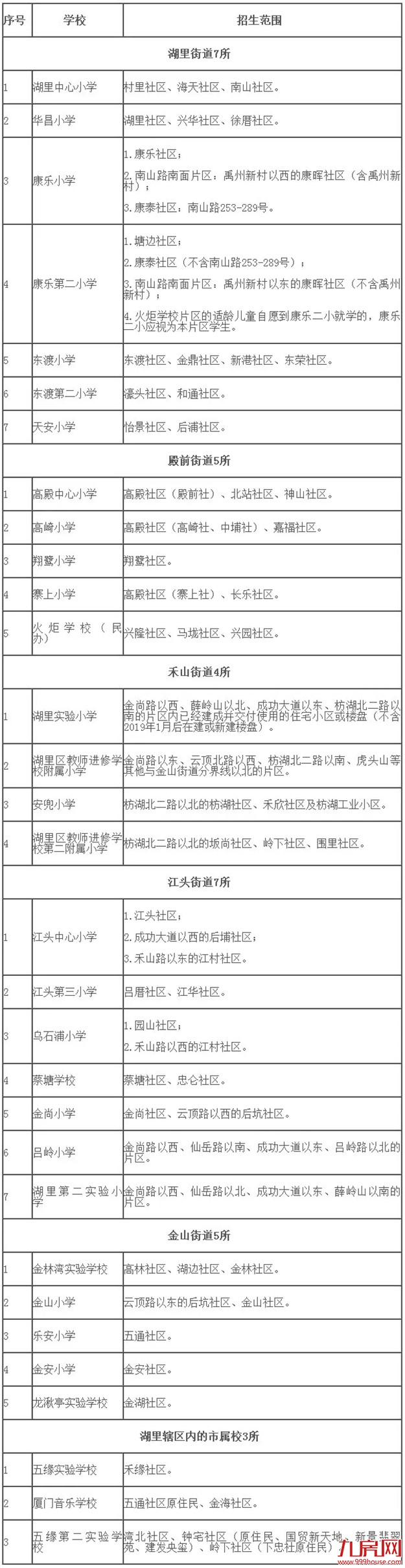
湖里区
海沧区
也曝大消息
发布秋季小学招生划片方案
湖里区
3个亮点
一、湖里区今年的入学矛盾突出的热点学校是:湖里中心小学、湖里实验小学、康乐小学、华昌小学、天安小学、金尚小学、火炬学校。
二、湖里区公布了学校的招生计划。
三、湖里区今年新增金林湾实验学校(俗称新高林学校)和龙湫亭实验学校(俗称“湖边学校”)两所学校。
送上大家最关心的划片
备注:
片区招生对象的界定:
(1)片区招生对象必须符合“两一致”,即适龄儿童与父(母)户口一致,实际居住地与户口所在地一致(指适龄儿童及其家长在其户口所在地招生片区内的房产是实际住所)。
(2)片区内招生对象所落户口的截止日期为2020年7月13日。超过截止日期才取得户口的适龄儿童由区教育局统筹安排入学。
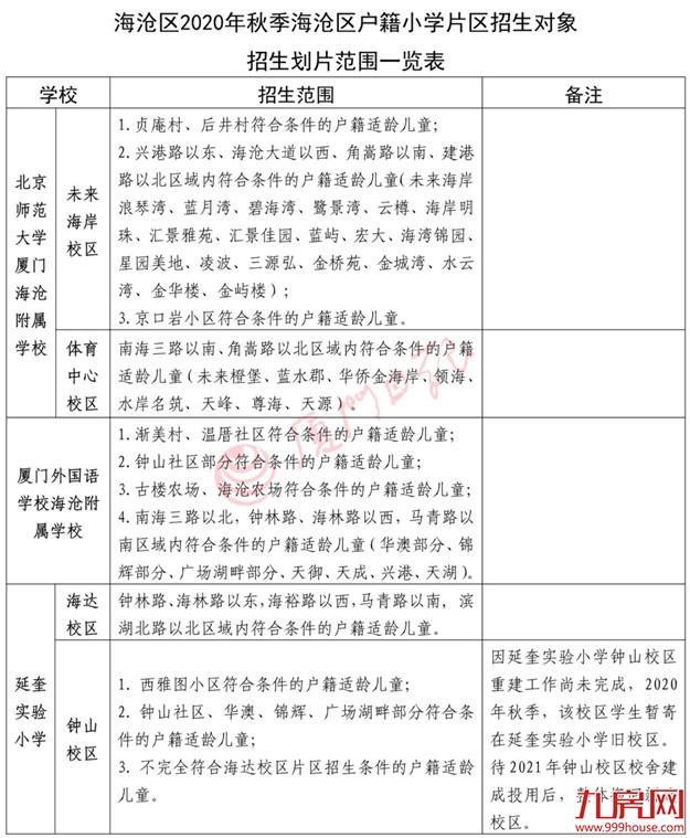
海沧区
海沧区
公布今年小学一年级招生方案
并且首次公布集体户统筹办法
↓↓↓
5个亮点
1、户籍人口在网上报名后,不要现场报名了,网上会告诉你审核和录取结果,在学校指定时间,携带资料,到学校注册就可以。
2、根据市教育局要求,今年公布出入学矛盾特别突出的“热点学校”名单,海沧是:海沧延奎实验小学、北京师范大学厦门海沧附属学校、厦门外国语学校海沧附属学校、厦门双十中学海沧附属学校、海沧区天心岛小学;2021年起,热点学校增加海沧区教师进修学校附属学校、海沧区第二实验小学。
3、首次明确集体户统筹方法,即集体户户籍适龄儿童按其落户年限排序,并结合志愿填报的方法统筹安排。
4、公布户籍插班生报名时间。
5、新增芸景实验小学(学校方位看下文划片表格)
来看大家最关心的划片
提前为孩子做好功课
幼升小早知道
你get到了吗~

















闽公网安备 35020302035470号
最新评论