为加快推进“中国女排娘家”基地项目的改造进程,芗城区人民政府拟对该项目用地红线范围内国有土地上的房屋实施征收(具体范围以红线图为准)。区房屋征收部门已拟定该项目房屋征收补偿方案(详见附件或芗城区人民政府门户网站)。现按照国务院关于《国有土地上房屋征收与补偿条例》第十条的规定予以公布并征求意见,有关事项公告如下:
一、征求意见期限自2020年4月16日至2020年5月16日止。
二、被征收人如有意见,应根据房产所处的街道办事处,在上述期限内以书面形式提交至以下地址,并提供本人身份证明和房屋权属证明原件以及复印件各一份:
“中国女排娘家”基地项目东铺头街道征迁工作组,地址:新华北路27号(旧长途汽车站),电话:0596-6066723;
2.“中国女排娘家”基地项目巷口街道征迁工作组,地址:龙机新村A区3幢一层,电话:0596-6066129;
3.“中国女排娘家”基地项目南坑街道征迁工作组,地址:延安北路46号旁,电话:0596-2998169。
漳州市芗城区人民政府
2020年4月16日
“中国女排娘家”基地项目房屋征收补偿方案
(征求意见稿)
为加快推进“中国女排娘家”基地项目的改造进程,漳州市芗城区人民政府拟对该项目用地红线范围内国有土地上的房屋实施征收,依据《国有土地上房屋征收与补偿条例》、《福建省实施〈国有土地上房屋征收与补偿条例〉办法》及《漳州市国有土地上房屋征收与补偿规定》,结合本项目实际,制定本补偿方案,具体如下:
第一部分 总 则
一、适用范围
本补偿方案仅适用于“中国女排娘家”基地项目用地红线范围内房屋及其附属物的征收补偿安置。
二、征收范围
详见规划红线图。
三、征收部门和受委托征收实施单位
征收部门:芗城区住房和城乡建设局。
征收实施单位:漳州惠民房屋征收有限公司。
四、补偿方式及安置地点
补偿方式:1、货币补偿;2、产权调换。
安置地点:龙轴片区。
五、征收补偿安置资金
设立补偿安置专项帐户,实行专款专用,接受征收主管部门的监督管理。
六、被征收房屋补偿价格的制定
本项目被征收房屋货币补偿价格经过相关部门论证制定。对本方案所列价格有异议的,应按有关规定进行评估,评估价格经被征收房屋当事人协商认可的,按评估价格进行补偿,但不再享受本方案规定的所有优惠、奖励。被征收房屋当事人对评估价格仍有争议的,按有关规定处理。
七、房屋征收补偿安置方式
1、住宅、店面
⑴可选择货币补偿,也可选择产权调换住宅。
⑵选择货币补偿的,必须权属清楚。有下列情况之一,不予货币补偿:
①被征收人与承租人就解除租赁关系达不成协议的;
②房屋产权人不明确,产权人下落不明的;
③被征收私有房屋的共有权人对选择补偿安置方式达不成一致意见的;
④被征收人的房屋已作为抵押物、典当物的。
⑶被征收房屋面积较大、产权清楚的,可选择部分货币补偿结合部分产权调换的方式。
2、因城市规划调整,征收厂房、仓库等用房,以及产权属企事业单位、国家行政机关的办公用房、店面一律实行货币补偿。
3、用地范围内的祠堂、庙宇、教堂以及文物古迹等特殊建筑物、构筑物,属历史文物保护单位的,按规划要求给予保护或异地迁建;不属历史文物的,祠堂征收面积按照1∶1.5的标准以安置房(住宅)给予产权调换或货币补偿,庙宇、教堂以及文物古迹等按照1:2的标准以安置房(住宅)给予产权调换或货币补偿。
4、征收中涉及军事设施的,依照有关法律、法规的规定处理。
八、货币补偿原则
被征收房屋产权人签订协议并搬迁腾房后,由征收实施单位在十五个工作日内一次性付清房屋征收补偿费。
九、产权调换原则
1、产权调换实行“调换相应产权面积、不补交新旧结构差价、不优惠扩购”及“先签订协议并搬迁腾房者先选房”的原则。征收部门与被征收房屋产权人在签订房屋征收补偿安置协议书时,应注明被征收人选择安置房意向的户型面积、套数。
2、产权调换选房办法:在征收公告规定的签约期限内签订协议并搬迁腾房的,由征收部门发给被征收人“搬迁封房验收单”,被征收人凭“搬迁封房验收单”确定并换取“搬迁补偿安置证顺序号”。安置选房时被征收人凭“顺序号”按顺序在征收部门指定安置区域内选房。
3、征收过渡期限:自签订协议并搬迁腾房之日起开始计算,过渡期限36个月。
十、优惠、奖励办法
1、被征收人在规定的签约期限内签订协议并搬迁腾房的,按本方案的补偿安置办法给予优惠、奖励。
2、凡超过签约期限签订协议、搬迁腾房或被实施强制征收的房屋均不享受本方案的优惠、奖励办法。
第二部分 房屋征收补偿安置办法
十一、住宅
(一)住宅的补偿安置办法
1、选择货币补偿
按附表一所列标准进行货币补偿。
2、选择产权调换
⑴选择产权调换的,按被征收房屋有效建筑面积以1:1的标准给予产权调换,不补交差价;必须以最接近产权调换面积的原则来选择安置房。
⑵安置房选房后,每个产权户安置房建筑面积超过被征收房屋有效建筑面积的部分,按安置时安置房源的市场价结算,涉及办理不动产登记证的相关税费由被征收人承担;安置房建筑面积小于被征收房屋有效建筑面积的,剩余面积按本方案住宅的补偿标准实行货币补偿。
⑶对符合“双困户”条件的被征收人在安置时,根据《芗城区征收“双困户”安置保障实施意见(试行)》(漳芗政文〔2019〕121号)的规定执行。
(二)住宅的搬迁、临时安置补助和奖励办法
1、选择货币补偿的
⑴按附表二所列标准一次性发给被征收人一次搬迁费和6个月的临时安置费。
⑵在规定签约期限内签订协议并搬迁腾房的,搬迁费按3元/㎡·次给予一次奖励,临时安置费按7元/㎡·月给予6个月奖励。
⑶超过签约期限签订协议的,不予奖励。
2、选择产权调换的
⑴搬迁过渡方式:自行过渡。
⑵临时安置费及奖励:按附表二所列标准每年发放临时安置费。
①在规定签约期限内签订协议并搬迁腾房的,临时安置费按7元/㎡·月给予奖励(逾期安置该奖励不变);
常住户在征收范围内的,年龄满70周岁以上的老人每人一次性给予8000元的临时安置费奖励;属低保户、特困户、五老、烈属的每人再给予一次性增加2000元的临时安置费奖励;
②超过签约期限签订协议的,不予奖励。
⑶搬迁费及奖励:按附表二所列标准一次性发给被征收人两次搬迁费。在规定签约期限内签订协议并搬迁腾房的,搬迁费按3元/㎡·次给予两次奖励。
⑷临时安置费时间计算:临时安置费发放期限自被征收人签订协议并搬迁腾房之日算起,至征收部门书面通知入户安置为止。属征收部门的责任,造成逾期安置,若被征收人自行过渡的,从逾期之月起,征收部门应每月双倍付给临时安置费(即临时安置费为8×2=16元/㎡·月)。征收部门发出书面交房通知15天内,被征收人按要求办理入户安置手续的,按标准再发给3个月临时安置费;被征收人未按要求办理入户安置手续的,从发出选房通知第二个月起,征收部门不再支付被征收人临时安置费。
(三)住宅的优惠、奖励办法
根据被征收房屋有效建筑面积,选择货币补偿的,在规定签约期限内签订协议,按800元/㎡给予奖励;在规定签约期限内签订协议并在签订协议之日起15天内搬迁腾房,按800元/㎡再给予奖励。
有效建筑面积的认定:
1、批建手续完整的,按所批建的手续结合实际丈量面积认定有效建筑面积。
2、北门街巷、北圣楼巷等原集体土地(现已划转为国有用地)上批建手续不完整的建筑,有效建筑面积的认定方法如下:
⑴2002年航拍图上有标注的,按被征收房屋建筑面积的90%认定为有效建筑面积进行补偿安置。若被征收人在规定的签约期限内签订协议并搬迁腾房,按被征收房屋建筑面积的10%认定为有效建筑面积给予奖励。
⑵2002年航拍图上无标注但2009年地形图上有标注的,按被征收房屋建筑面积的50%认定为有效建筑面积进行补偿安置。若被征收人在规定的签约期限内签订协议并搬迁腾房,按被征收房屋建筑面积的30%认定为有效建筑面积给予奖励。
⑶2009年地形图上无标注的一律不予补偿安置,若被征收人在规定的签约期限内签订协议并搬迁腾房的,给予适当的建材补助,补助标准为:框架结构800元/㎡,砖混结构600元/㎡,砖木结构500元/㎡;并不再发放按期签订协议及搬迁腾房奖励。
十二、店面
(一)店面的认定(分为以下两种类型)
1、经产权机关登记的、或经城市规划部门批准的,按登记或批准的面积结合实际丈量面积认定店面有效建筑面积。
2、北门街巷、北圣楼巷等原集体土地(现已划转为国有用地)上批建手续不完整的建筑,在2009年地形图上有标注的、沿市政道路两侧的第一层房屋,在征收公告发布之日(含发布日)前办理有效工商营业执照和税务登记证两证(或多证合一营业执照)满一年,且都在有效期内(须到相关部门验证)、至今仍在营业的,可认定为店面;若在征收公告发布之日(含发布日)前只办理有效工商营业执照或税务登记证其中一证满一年,且在有效期内(须到相关部门验证)、至今仍在营业的,也可认定为店面,但店面有效建筑面积按80%给予认定,其余面积按住宅给予补偿。店面有效建筑面积的认定范围以房屋的第一自然进深(不超过10米)为准,其余部分按住宅给予补偿。
(二)店面的补偿安置办法
店面分外街店面和内街店面,沿胜利路、腾飞路、延安北路、新华北路、新华南路等市政道路两侧的店面为外街店面,其余为内街店面。
1、被征收店面的货币补偿标准为:外街店面22000元/㎡,内街店面12000元/㎡。
2、被征收店面选择产权调换住宅,按店面的有效建筑面积:外街店面以1:2的标准、内街店面以1:1.5的标准给予产权调换住宅,不补交差价,必须以最接近产权调换面积的原则来选择安置房。选择产权调换住宅的被征迁店面,按调换前的有效建筑面积参照本方案住宅的标准计算临时安置费。被征收店面面积超过安置房面积部分按本方案店面的补偿标准实行货币补偿。
3、对于简易搭盖、临时性建筑及工业用地上的房屋,不论是否持有营业执照或税务登记证,一律按附表三临时性建筑物给予补助。上述房屋若有办理有效营业执照或税务登记证,可参照经营性用房的停业损失标准给予停业补助。
(三)店面的搬迁补助办法
1、选择货币补偿的,按附表二所列标准一次性发给被征收人一次搬迁费。在规定签约期限内签订协议并搬迁腾房的,搬迁费按6元/㎡给予一次奖励。
2、选择产权调换住宅的,按调换前的建筑面积参照本方案住宅的搬迁补助办法执行。
(四)店面、经营性用房的停业补助
根据被征收店面的有效建筑面积,按50元/㎡·月计算,一次性给予6个月的停业补助;根据被征收经营性用房的有效建筑面积,按25元/㎡·月计算,一次性给予6个月的停业补助。
(五)店面的奖励办法
1、店面选择货币补偿的,根据被征收店面有效建筑面积,在规定签约期限内签订协议,按3000元/㎡给予奖励;在规定签约期限内签订协议并在签订协议之日起15天内搬迁腾房,按3000元/㎡再给予奖励。
2、对于批建手续不完整的店面,其有效建筑面积的认定依照本方案中关于住宅有效建筑面积的认定及奖励办法执行。
十三、车间、仓库等生产性用房及生产、生活的配套用房
(一)车间、仓库等生产性用房及生产、生活的配套用房的补偿安置办法
征收范围内的车间、仓库等生产性用房及生产、生活的配套用房按附表四所列标准给予补偿。
(二)车间、仓库等生产性用房及生产、生活的配套用房的搬迁补助和奖励办法
车间、仓库等生产性用房及生产、生活的配套用房(含简易结构)按附表二所列标准一次性发给被征收人一次搬迁费,在规定签约期限内签订协议并搬迁腾房,搬迁费按6元/㎡给予一次奖励。
(三)车间、仓库等生产性用房及生产、生活的配套用房的停产、停业补助
征收造成工厂停产、停业等损失的(须提供有效的工商、税务证明,并到工商、税务部门验证),根据被征收建筑面积,按40元/㎡·月计算,一次性给予6个月的停产、停业补助。
(四)车间、仓库等生产性用房及生产、生活的配套用房的优惠、奖励办法
1、砖木结构以上(含砖木结构)的车间、仓库等生产性用房及生产、生活的配套用房,在规定签约期限内签订协议,根据被征收有效建筑面积,按300元/㎡给予奖励;在规定签约期限内签订协议并在签订协议之日起两个月内搬迁腾房,按300元/㎡再给予奖励。简易厂房根据被征收建筑面积,按50元/㎡给予奖励。
2、对于批建手续不完整的砖木结构以上(含砖木结构)的车间、仓库等生产性用房及生产、生活的配套用房,其有效建筑面积的认定,依照本方案中关于住宅有效建筑面积的认定及奖励办法执行。
2009年地形图上无标注的的砖木结构以上(含砖木结构)的车间、仓库等生产性用房及生产、生活的配套用房一律不予补偿安置,若被征收人在规定的签约期限内签订协议并搬迁腾房的,给予适当的建材补助,建材补助标准为:框架结构650元/㎡,砖混结构550元/㎡,轻钢结构500元/㎡,砖木结构450元/㎡;并不再发放按期签订协议及搬迁腾房奖励。
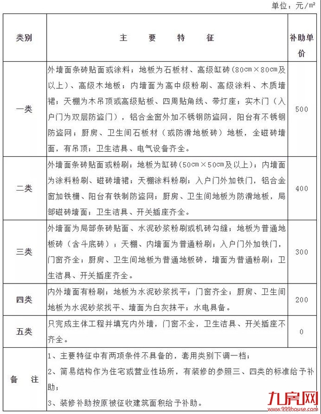
十四、装修补助
根据被征收房屋的装修类别,按附表五的补助标准给予适当的装修补助。
十五、特殊补助
常住户年龄70周岁以上的被征收人,每人领取一次性老人补助2000元;残疾人可凭全国统一颁发的《中华人民共和国残疾人证》一次性领取补助费,一级残疾的2000元、二级残疾的1800元、三级残疾的1500元,精神残疾在上述标准的基础上增加2000元;低保户、特困户、五老、烈属等每户一次性给予3000元补助(同一项目只能领取补助费一次,不重复享受)。
十六、简易搭盖、临时性建筑,按附表三临时性建筑物补助。
十七、附属物按附表六给予货币补助。
第三部分 罚 则
十八、房屋征收部门与被征收人在征收补偿方案确定的签约期限内达不成补偿协议,或者被征收房屋所有权人不明确的,由房屋征收部门报请芗城区人民政府按照本补偿方案作出补偿决定,并在房屋征收范围内予以公告。被征收人在法定期限内不申请行政复议或者不提起行政诉讼,在补偿决定规定的期限内又不搬迁的,依照有关规定给予依法强制征收。凡被实施强制征收的房屋,不再适应本方案所有的优惠、奖励办法。
十九、被征收人弄虚作假、虚报冒领、骗取补偿的,经查实后予以追回,构成犯罪的,依法追究刑事责任。采取暴力、威胁等方法阻碍依法进行的房屋征收与补偿工作,构成违反治安管理行为的,依法给予治安管理处罚;构成犯罪的,依法追究刑事责任。
二十、征收工作人员玩忽职守、滥用职权、徇私舞弊、收受贿赂的,给予组织处理和行政处分;构成犯罪的,依法追究刑事责任。
第四部分 附 则
二十一、被征收人对丈量面积、附属物清单有异议的,应在收到勘丈成果图册五天内要求一次性复核,并以复核结果为准。
二十二、被征收人应在自通告之日起二十天内主动提供给征收部门以下资料:
1、经核对后的户主身份证复印件;
2、户口簿复印件;
3、土地证、房产证、不动产登记证;
4、城管部门罚款凭证;
5、营业场所工商、税务等有关登记手续;
6、与征收补偿有关的其他材料。
二十三、本方案未尽事宜,由指挥部以会议纪要的形式作出补偿安置补充规定,该补充规定与本方案具有同等效力。
二十四、本方案解释权归芗城区住房和城乡建设局。
附表一:
住宅(含国有单位办公用房)货币补偿标准
附表二:
搬迁费和临时安置费标准
附表三:
临时性建筑货币补助标准
附表四:
工矿仓储用地上的车间、仓库等生产性用房及生产、生活的配套用房货币补偿标准
国有工业用地上的办公楼、宿舍楼货币补偿标准
附表五:
被征收房屋装修补助标准
附表六:
被征收房屋附属物项目补助单价表
内容来源:芗城新闻中心
















闽公网安备 35020302035470号
最新评论