近日,多家地产研究机构发布
“2020年1-2月房企销售排行榜”
过百亿房企减少近10家!
百强总销售额降25%!
同期,
“2020年1-2月厦门楼市成交龙虎榜”出炉!
厦门市一手住宅成交1222套!
面积14.5万㎡,同比上涨34.63%!
成交均价44226元/㎡,同比上涨25.44%
......
PART
01
截至目前,已有包括克而瑞、中国指数研究院、亿翰智库、观点指数研究院等多家地产研究机构发布“2020年1-2月房企销售排行榜单”。
综合各家榜单数据来看,不仅前两月销售过百亿房企数量有所减少,由去年同期的30余家降至当前的20余家,龙头房企TOP3全口径销售门槛值也降至700亿元,低于去年同期。
以榜单信息存在更多共性的中国指数研究院数据作为样本,恒大、万科、碧桂园仍然坐稳房企销售前三甲宝座,保利发展以及中海地产紧随其后,分列业绩排行榜单第4及第5位。
2020年1-2月,在疫情的影响下,房企销售业绩增速大幅下降,TOP100销售规模同比下降20.7%,但仍有24家销售额突破百亿,房地产市场格局分化加剧。
图:2020年1-2月房企各阵营数量、销售额及销售面积均值情况
2020年1-2月,TOP100房企销售额均值达92.3亿元,销售面积均值为69.0万㎡,房企销售额TOP100的门槛为16.5亿元。
从各阵营销售及同比来看,今年前两月各阵营房企销售均值同比去年均出现20%左右的下滑,但龙头房企仍然保持了较高水平的销售规模。
具体来看,前两月24家销售突破百亿元的房企中,恒大、万科超800亿元,碧桂园超700亿元。50~100亿元、30~50亿元、30亿元以下的企业分别为21家、24家、31家。
图:2020年1-2月房企各阵营的销售额及销售面积均值情况
另据观点指数研究院统计,2月份TOP100房企总销售额为3161.6亿元,环比今年1月下降45.9%,同比去年2月下降44.6%,单月销售额为近14个月以来最低。同时,TOP10、TOP30、TOP50、TOP100房企的门槛值与去年同期相比均呈现明显下降态势。
克而瑞数据也显示,超八成的百强房企2月单月和1~2月累计业绩同比双降。
近几年不同梯队房企销售门槛走势(亿元) 数据来源:亿翰智库
值得注意的是,疫情之下,房企在加强防控的同时也积极“自救”,抢时机、转平台、抓促销,守护阵地,试图打开销售僵局。
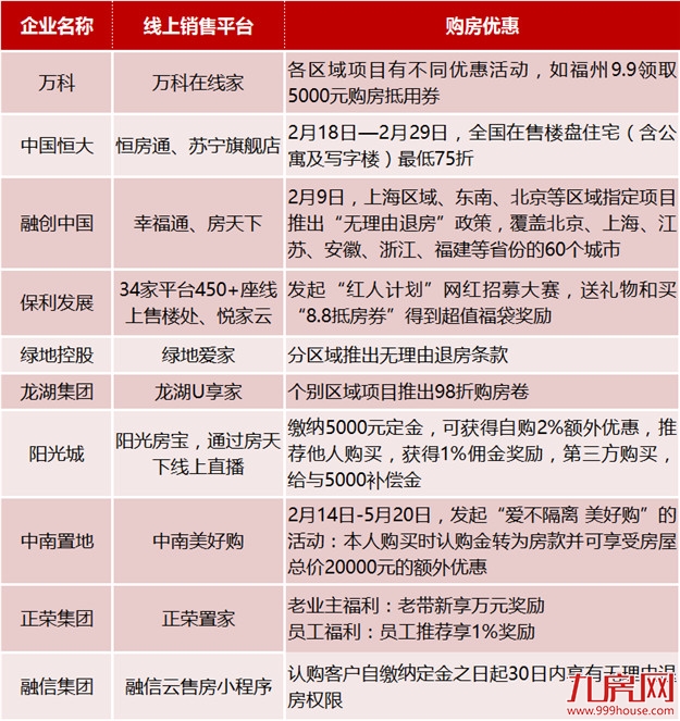
多数房企转向线上营销。第一时间推出线上营销平台启动抢收策略,尤其百强房企全面启动网上售楼处或直播卖房活动。
部分房企与第三方平台合作,加大线上营销拓展力度,跨界合作提升营销效能。
房企纷纷推出购房折扣、购房奖励、无理由退房等优惠措施,增强购房吸引力。如恒大实施全面“网上购房”仅3天,各项销售数据呈现爆发式增长,其中客户认购房屋47540套,总价值约580亿,认购最多的一个楼盘达到870套。
数据来源:中指研究院整理
与销售相比,土地市场受疫情影响则相对较弱。
中指院统计显示,今年1~2月,拿地金额TOP3房企拿地总金额同比增长19.8%;TOP50房企拿地总额达2861亿元,同比增长28.0%;一二线城市仍是房企拿地重点。
PART
02
具体到厦门,新房市场在2020年前2月表现如何呢?
据中原数据统计,2020年1-2月,厦门市一手住宅成交1222套,面积14.5万㎡,同比上涨34.63%;成交均价44226元/㎡,同比上涨25.44%。
值得注意的是,2020年1-2月厦门楼市成交多源于19年底开盘未备案的项目。其中,集美以23.27%的市场占有率排名各区第一,同安和湖里紧随其后。
虽然和大多数城市一样,厦门各大楼盘线上多样化营销迅速兴起,配套无理由退房及高折扣特价房刺激购房,但整体收效甚微。其中,2月一手住宅仅成交4.1万㎡。
住宅单盘成交排行方面,建发玺樾夺金额与面积首位,以14.78亿元夺得金额榜榜首,成交2.23万㎡位居面积榜第一。
顶峰鹭江一号以成交10.02亿元、2.23万㎡,位居金额与面积第二位。
建发央著成交5.96亿元、1.37万㎡排名金额和面积第三名。
PART
03
疫情以来,房地产行业面临多地线下售楼处关停、停工停产、复工延期,叠加原有的三四线返乡置业高峰消失,与此对应的是,整体销售交易量出现一定幅度减少。
同时,采取转战线上营销、择机拿地、积极融资等策略,促进企业销售、储存土地储备、保障资金安全,成为房企现阶段的共性选择。
同策研究院首席分析师张宏伟表示,相信随着市场秩序和购房需求的慢慢恢复,房地产市场在二季度便有望恢复正常的销售节奏。那么短期市场供应量将快速回升,一季度积压的购房需求也得以在二季度有序释放,房地产市场或将迎来阶段性的销售窗口期。
不过,克而瑞方面指出,整体来看,受疫情影响房企市场销售压力显现,部分企业的资金链进一步收紧。未来,房企应继续加大营销与融资力度,保障企业现金流安全,平稳度过疫情。
部分内容来源:澎湃新闻、
每日经济新闻、中指研究院、
厦门中原研究中心等
















闽公网安备 35020302035470号
最新评论