厦门市轨道交通4号线工程(后溪至翔安机场段)
设计总体总包及单项系统设计、勘察设计监理
招标公告
招标编号:XMGD-ZB-2015001(GD-2015087)
1.招标条件
厦门市轨道交通4号线工程(后溪至翔安机场段)已由厦门市人民政府批准设计招标,建设资金为厦门市财政投融资,招标人为厦门市地铁办公室和厦门轨道交通集团有限公司(以下简称招标人), 项目业主为厦门轨道交通集团有限公司(以下简称业主)。项目已具备招标条件,现对项目设计总体总包及单项系统设计、勘察设计监理进行公开招标。
2.项目概况与招标范围
2.1 项目概况
厦门市轨道交通4号线为岛外快线,全长约69.6km,串联海沧CBD 南部、临港新城、马銮新城、灌口镇、后溪镇、北站新城、同安新城、岛外东部中心、翔安新城和航空新城,衔接厦门北站和翔安机场两大交通枢纽,起到快速联系岛外各片区中心和两大对外交通枢纽的作用,承担市内快线功能。4号线与8 号线在洪坑至翔安机场段共线运营。
4号线工程(后溪至翔安机场段)西起于后溪站,东南止于翔安机场,其基本走向为:后溪站→厦门北站→大帽山→海翔大道→丙洲岛→东坑湾→翔安西路→窗东路→翔安东路→迎宾大道→翔安机场。该工程线路全长43.4km,除厦门北站段及翔安机场段为地下线外,其余均为高架线;共设车站10座,其中高架站8座、地下站2座,平均站间距4560m,与轨道线网其它线路间共规划7处换乘。该工程在西端设后溪车辆段,在东段设蔡厝停车场(与3号线车辆基地共址);共设2处主变电所,其中在东段利用3号线先建的蔡厝主变电所,在西段新建官浔主变所(未来与6号线共享);控制中心共享利用1号线园博苑控制中心。该工程在洪坑至翔安机场段与8号线共线运营,共线段长15.8km;在线路东端预留对接泉州方向的条件。
2.2 本项目建设地点:厦门市。
2.3 计划工期:自签订合同之日起至4号线工程(后溪至翔安机场段)竣工验收结束。
2.4 招标范围:本次仅对4号线工程(后溪至翔安机场段)进行招标。
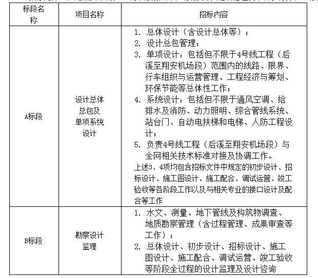
2.5 招标内容:本次招标项目设A、B两个标段,其中A标段为设计总体总包及单项系统设计、B标段为勘察设计监理。各标段招标内容如下:
3.投标人资格要求
3.1 投标人必须是在中华人民共和国境内(不含港、澳、台地区)注册的独立法人,须提供合格有效期内的法人营业执照。
3.2 资格条件要求详见下表:
3.3 拟派出的主要项目组成人员应符合招标文件的人员要求,否则其投标将被否决。
3.4财务要求:3 年内(2012年至2014年)无亏损。
3.5 信誉要求:投标人没有处于投标禁入期内。
3.6 联合体投标:A、B标段均不接受。
3.7资格审查方式:资格后审。
3.8 投标人必须同时参与A标段和B标段的投标,但只允许中一个标段。评标时将A标段综合得分与B标段综合得分进行相加,得出两个标段合计得分,并按合计得分由高至低进行排序,评标委员会根据排名顺序依次推荐前两名分别为A标段和B标段的中标候选人,排名第三及以后的投标人进入备选名单。被确定为B标段的中标人将不得再参与4号线工程(后溪至翔安机场段)对应段的土建工点设计及系统工程等设计项目的投标。
4.招标文件的获取
4.1凡有意投标者,请于 2015 年12月23日至 2015 年12月29日(法定公休日、法定节假日除外),每日上午9:00时至11:30,下午3:00时至5:00时(北京时间,下同),至厦门市建设工程交易中心(厦门市政务服务中心4层C区信息发布大厅)现场报名并购买招标文件,招标人不提供邮购招标文件服务。
4.2 招标文件每套(含技术资料)售价人民币2000元整,请投标人按下述开户银行及账号内容将购买招标文件的费用存入招标人账户(户名:厦门市地铁办公室;开户银行:建设银行厦门江头支行;账号:35101568001052517009),售后不退。
4.3需持下列证件(证明、证书)购买招标文件:
(1)购买人有效身份证(验原件交加盖单位章的复印件);
(2)单位介绍信(交原件);
(3)注册于中华人民共和国的法人营业执照副本(验原件交加盖单位章的复印件);
(4)资质证书副本(验原件交加盖单位章的复印件);
(5)组织机构代码证书副本(验原件交加盖单位章的复印件);
(6)业绩证明原件以及加盖单位章的复印件(符合资格要求的业绩证明合同,数量不限);
(7)标书费用银行缴款回单。
以上资料请装订成册。
5. 投标文件的递交
5.1投标文件递交截止时间(投标截止时间,下同)为 2016年1月21日 9:00 时,递交地点为厦门市云顶北路842号(厦门市政务服务中心4层C区信息发布大厅)。
招标人在投标截止时间前60分钟开始接收投标文件。
5.2 逾期送达或者未送达指定地点的投标文件,招标人不予受理。
6.发布公告的媒介
本次招标公告同时在中国采购与招标网(www.chinabidding.com.cn)、厦门市建设工程招投标专业信息网(www.cztb.xm.fj.cn)上发布。
7.银行帐户信息
购买招标文件开户行及账号:
开户银行:建设银行厦门江头支行
收款单位:厦门市地铁办公室
账号:35101568001052517009
联系电话:0592-2365645
投标保证金开户行及账号:
开户银行:中国农业银行股份有限公司厦门政务中心支行
收款单位:厦门市建设工程交易中心
账号:40379501040000333
联系电话:0592-2677135
8.联系方式
招标人:厦门市地铁办公室和厦门轨道交通集团有限公司
地 址:厦门市思明区厦禾路1236-1238号1号楼5楼
联系人:赖先生、惠小姐
电 话:0592-5335875、2365646
传 真:0592-5335830
邮 编:361004
电子邮件:xmsgdb@163.com
9.本项目招标公告及招标文件所提及的“以上”、“以内”均包含本数或者本级。










闽公网安备 35020302035470号
最新评论