据九房网数据中心统计,结合龙岩房地产信息网的数据显示表明:2019年6月新罗区商品房总签约2201套,总签约面积为19.65万㎡;其中商品住宅签约1457套,其他成交量为744套(其他包括商业、车位、杂物间等)。
相较于2019年5月的数据相比,龙岩楼市2019年6月商品房总签约量环比略微下降,而住宅签约量环比略微上涨,其中商品房总签约量环比略微下降约3.21%,而住宅签约量环比略微上涨约9.3%;跟去年同期相比,今年龙岩楼市6月的商品房总签约量和商品住宅签约量均呈现同比上涨趋势,其中商品房总签约量同比上涨约18.59%,商品住宅签约量同比去年上涨约28.71%。
销售市场
2019年6月新罗区签约较前一个月相比,本月的商品房总签约量呈现环比略微下降,而住宅签约量呈现环比略微上涨。
本月龙岩楼市有两个纯新盘入市,分别是印象天悦和印象缤江,这个两个楼盘均有不俗表现。
印象天悦和印象缤江这两个印象系产品在6月份迎来了首次开盘,其中印象缤江更是在一个月内开盘两次,销售火热。
表现最为抢眼的,是东肖新盘印象缤江。6月16日,印象缤江首次开盘,推出3#、5#楼,共192套房源,当日去化超8成。6月22日,印象缤江顺势推出1#楼,销售依旧火热。印象缤江凭借着与龙岩开发区实验学校仅一路之隔的优势,吸引了众多购房者的目光。其次,是位于城北板块的印象天悦,从印象天悦到龙州小学,也仅隔了一个小区(碧桂园德兴时代城)的距离,这也是吸引购房者“上车”的重要原因之一。
这两个纯新盘的入市为龙岩楼市注入新鲜血液,更是推动了6月住宅交易量的上涨。
在2019年6月新罗区住宅签约排行榜中,首次开盘的德兴·印象缤江项目以月签约268套的住宅签约量问鼎销冠,紧随其后的也是德兴的楼盘,印象天悦以月签约214套占据排行榜第二名,而第三名则是世茂德兴·璀璨天城,本月住宅签约量134套。
预售获批
2019年6月共有10个楼盘项目预售证获批,共获批10个预售证,其中商品住宅获批供应套数1728套,住宅新增供应面积18.41万㎡;商业获批供应套数44套,商业新增供应面积0.35万㎡;车位获批供应套数4804个,车位新增供应面积为16.19万㎡;其他获批供应套数1套,其他新增供应面积0.18万㎡。
土地市场
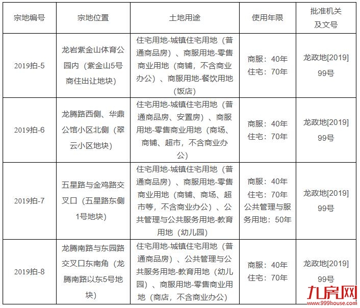
2019年7月24日龙岩城区又将拍卖出让四幅国有建设用地使用权,这四幅地块分别位于紫金山体育公园、龙腾路、曹溪及开发区,此次的四幅地块均为商住用地,其中2019拍-6翠云小区地块含有安置房,2019拍-7五星路东侧1号地块还配建有幼儿园。
6月份众多房企迎来了“年中大考”,多家楼盘纷纷推货,年中冲刺助推了销量的上涨,而土地市场也预热一波,在7月即将迎来今年龙岩楼市的第二轮土拍!2019上半年已经结束,下半年楼市沉浮又由谁主呢?












闽公网安备 35020302035470号
最新评论