厦门地产情报站
关注
每日及时推送厦门人居楼市、新闻资讯、市场动态、为购房者提供服务和参考!
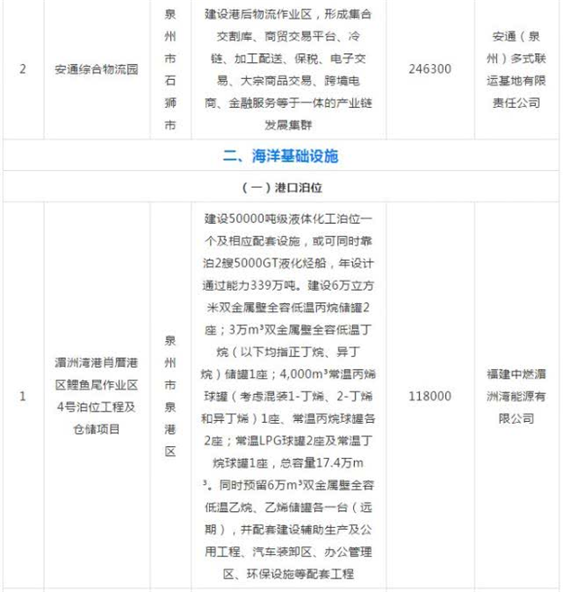
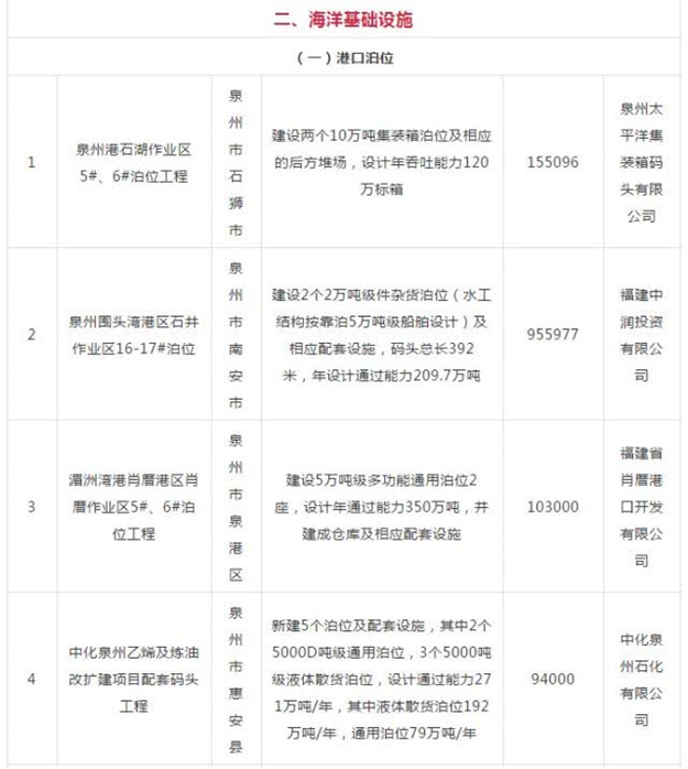
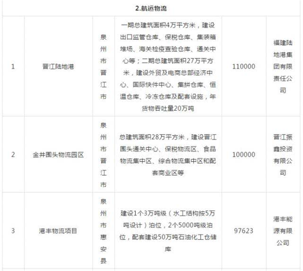
近日,《2019年福建海洋强省重大项目建设实施方案》出台,今年,福建省将全力推进“148个在建重大项目加快建设”、“91个前期项目取得突破”。
其中,泉州有28个项目列入今年的海洋强省在建重大项目,项目总投资682.92亿元;有11个项目被列入前期项目,项目估算总投资69.54亿元。
05月03日
03月30日
08月28日
08月08日


【扫一扫关注】


【扫一扫关注】


【扫一扫关注】
最新评论