近期,万科“活下来”和“疯狂拿地”在行业引起不小轰动,似乎曾经的行业领先者对未来市场并不悲观,与十一期间多家龙头房企打折促销、对未来市场不看好的预期形成鲜明对比。万科的举动似乎只有时间才能解答,但部分房企对未来投资的态度则早已在业绩会及近期公开场合中表露无疑,谨慎成为共识,先“活下去”才能活得好。
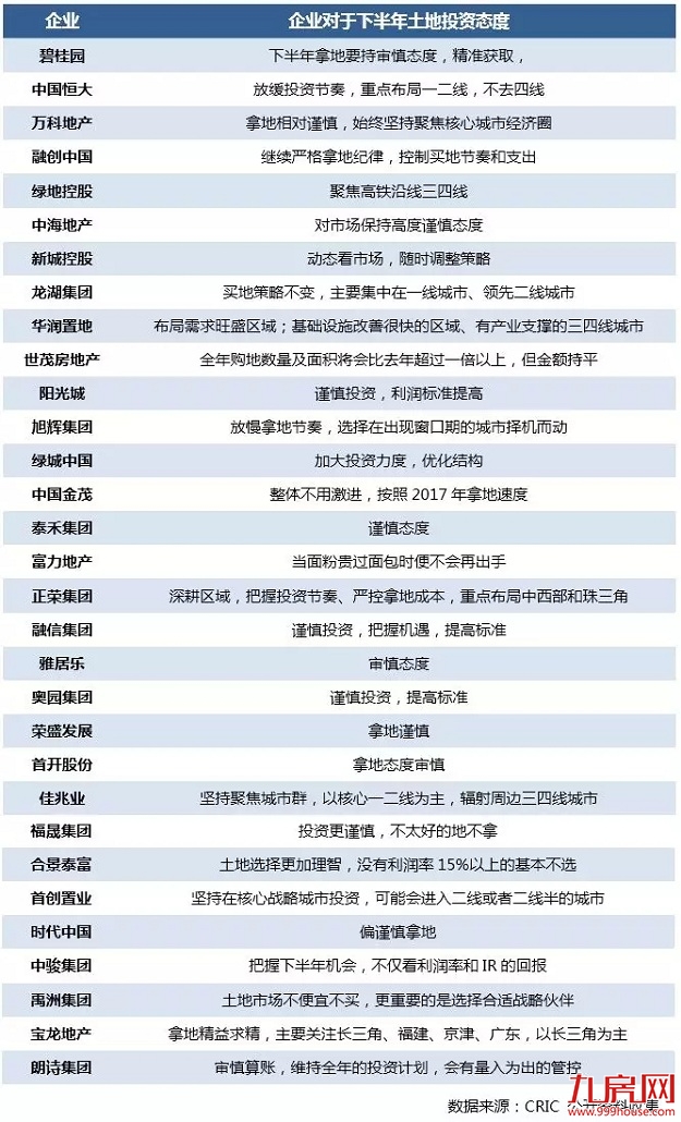
半数TOP10企业明确表态控制拿地收支
放缓拿地节奏
从中报业绩发布会及公开场合各房企表态来看,TOP10企业中碧桂园、恒大、融创等明确表示要放缓投资、谨慎拿地。既是出于企业自身的风险控制,也在一定程度也表达了对未来市场走势不乐观、不看好。 而龙头房企的表态往往更具有代表性。
碧桂园提出下半年拿地要持审慎态度,精准获取,是逆周期还是顺周期是根据市场去看,证明了此前叫停全覆盖战略并非空穴来风。
恒大在中期业绩会也表示基于全国化布局的完善,未来拿地速度将显著放缓,下半年购买土地会趋于谨慎。时间倒回上一轮周期,在2014年恒大也提出放缓拿地、坚定不移执行多元化战略,历史是极其的相似。
而近两年孙宏斌带领下的“并购王”融创,早在2016年底就嗅到危险,“控制”、“多看少动”、“保守”、“小心”、“安全”的策略下,提出2018年下半年的整个投资会比较保守。
至于万科,三季度拿地更多集中在7、8月份,在喊出“活下去”口号之前,9月拿地已经大幅放缓。就万科自身的规模而言,拿地较多无需做出过分解读,谨慎不代表不拿地。而且从拿地选择看,万科投资始终坚持聚焦核心城市经济圈,一直符合企业谨慎对待三四线的策略。
龙头房企都已经开始准备过冬,中小房企也及时做出转变。上半年拿地较为积极的旭辉、中南、中海等企业,均表示要主动放缓拿地节奏,旭辉9月份拿地价值较1-9月平均值大幅下滑50%,而中南8、9月份拿地少之又少。
跨越规模化门槛
绿城、金茂、世茂不激进也不保守
相较多数房企明确表态谨慎,特殊时期下,不悲观已经成为一种积极的信号。更不要说仍然保持“激情”,例如绿城,8月中期业绩上,提出下半年在买地布局上加大投资力度,但是会优化结构,专攻一些更加擅长的产品。一方面是总土储在梯队内相对不足,2018年上半年总土储货值4243亿元,去化周期仅2.6年,是为数不多销售TOP20房企中排在总土储20名以外的房企。另一方面,加大投资也是绿城均衡发展,取得更大的利益的手段之一。
而金茂、世茂并未明确指出要放缓拿地,足见对于再上一个规模化的台阶“野心”十足。在特殊时期下,保持惯性投资节奏也可以视作对市场保持乐观。金茂表示保持2017年的拿地速度就可以,世茂也表态全年购地数量及面积将会比去年超过一倍以上,认为下半年会是比较好的机会,现在市场上还有不少好的并购机会。
此外,中骏也觉得下半年机会比较多,在保证利润率和IRR回报前提下,对于好的地块也会伺机而动。从未来会增加6个左右城市公司,进入31个城市的目标也可见一斑。
谨慎投资策略不尽相同
5大方式贯彻企业投资战略
拿地作为地产开发的生命,如何掌握分寸至关重要。不拿地若没有充足的土储,销售规模增长空间受限,拿太多不符合风险的控制,对资金压力较大。因此,即便是当前多数房企表示放缓投资,但从各家企业表态来看,策略不尽相同,主要可以分为以下五点:
第一, 最为直接和“粗暴,大幅减少拿地甚至停止拿地。出现在规模相对较小、资金紧张的企业。例如协信控股、大名城、恒泰等,三季度均未有新增土储入账。而金辉在三季度也几乎未有新增土储入账。
第二, 提高拿地标准和门槛。这是最为有效的策略,既能控制风险,也能保存团队。规模房企中,融创为了控制买地节奏和支出,提高了拿地标准,要求必须保证IRR高于50%,项目净利润高于15%。融信中国考虑到资金政策太紧,投资IRR不少于30%,如果下半年机会更多,标准会提高。
第三, 收并购、合作拿地、小股操盘等方式分摊风险、壮大团队。面对长期规模增长的空间和短期市场的博弈,更重要的是选择战略合作伙伴,联合投资,分享利益、分摊风险,核心就是控制成本。即便是收并购,股权比例也可以放宽至51%,遇到不太好的地坚决不拿。例如禹洲,明确表示以后更多的会采用收并购,股权不用100%,51%也可以,甚至可以小股操盘。
第四, 调整拿地结构,采取精准拿地方式。这一类操作方式更多集中在规模房企身上,本身土储较为充裕,有空间和容错率来进行结构调整,完善布局。主要分为三种,一种是恒大、首创等企业,坚持核心城市策略。重点布局一二线城市,不准备去四线城市拿地。另一种以绿地为代表,围绕快速成长的高铁站和快周转的三四线城市项目来增加土地购置。最后是新城这类企业,一二三线城市全覆盖,其他地区主要是省会城市周边的卫星城和百强县,以产业发展和人口导向为导向。
第五, 充分利用产业作为载体多渠道进行土地储备。在住宅用地紧缺、价格较高的城市而言,小镇模式也是拓宽拿地渠道的方式之一。在以住宅为主的同时,通过旅游地产、产业小镇、及城市更新项目为辅,积极增加土地储备,例如雅居乐、华夏等。但收益时间长、不确定性较大,需慎重选择。
综合而言,土地市场热度衰退毋庸置疑,无论是恒大、碧桂园等企业谨慎拿地,还是绿城、中梁仍保持乐观,又或是旭辉、新城等选择在出现窗口期的城市择机而动,实际上都是基于企业自身的发展规模、组织机制以及投资决策所做出的选择。作为房企的生命线,土地投资预期和信心更为重要,谨慎并不意味不拿地,根据市场行情随时做出动态调整,才能贯穿周期。









闽公网安备 35020302035470号
最新评论