中央农办秘书局,各省、自治区、直辖市人民政府办公厅,新疆生产建设兵团办公厅,教育部、公安部、民政部、财政部、人力资源社会保障部、自然资源部、住房城乡建设部、农业农村部、卫生健康委、人民银行、审计署、统计局、医保局、证监会办公厅(办公室):
今年是贯彻落实党的十九大精神的开局之年、是改革开放40周年,深入开展改革督察工作,狠抓重大改革举措落地生根,意义十分重大。按照中央改革办统一部署,国家发展改革委牵头对各地区各有关部门落实《国务院办公厅关于印发推动1亿非户籍人口在城市落户方案的通知》(国办发〔2016〕72号)情况开展督察。现将有关事项通知如下。
一、督察意义
推动1亿非户籍人口在城市落户,是推进新型城镇化高质量发展的重要任务,是扩大内需和改善民生的有机结合点,是全面建成小康社会惠及更多人口的内在要求。对《推动1亿非户籍人口在城市落户方案》(以下简称《落户方案》)落实情况开展督察,分析总结好经验好做法,摸清改革障碍和工作短板,提出有针对性操作性的整改措施,对切实推动《落户方案》落地见效,具有重要促进作用。
二、督察内容
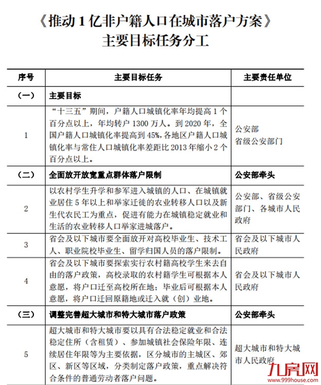
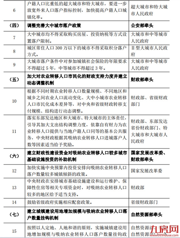
按照《落户方案》主要目标任务分工(见附件),对各地区各有关部门落实情况开展全面督察。
(一)有关部门落实情况。督察的主要内容是:各项目标任务的牵头部门出台配套政策和推动改革落地的工作进展情况,改革取得的实质性成效,进展滞后的改革任务及内在原因,下一步整改的政策建议。
(二)各地区落实情况。督察的主要内容是:一是省级有关部门落实情况,特别是在加大对农业转移人口市民化的财政支持力度、建立财政性建设资金对吸纳农业转移人口较多城市基础设施投资的补助机制、建立城镇建设用地增加规模与吸纳农业转移人口落户数量挂钩机制等方面,取得的实质性成效,进展滞后任务及原因,以及下一步整改措施。二是城市人民政府落实情况,特别是在放开城市落户限制、建立进城落户农民“三权”维护和自愿有偿退出机制、保障进城落户农民基本公共服务同城同待遇、促进有条件在城镇稳定就业生活的农村贫困人口市民化等方面,取得的实质性成效,进展滞后任务及原因,以及下一步整改措施。
三、督察方式
运用实地督察与书面督察相结合、集中督察与持续跟踪相结合等方式,建立健全改革督察工作机制。
(一)书面督察。10月20日前,各项目标任务的牵头部门、各省级人民政府及新疆生产建设兵团进行自查,并分别将自查报告(5000字以内,附光盘)报送国家发展改革委。
(二)实地督察。11月15日前,国家发展改革委会同有关部门组建联合督察组,分赴东中西及东北地区开展实地督察,了解省级有关部门及城市人民政府落实情况,并形成督察调研报告。具体时间另行通知。
(三)座谈督察。11月15日前,国家发展改革委会同有关部门召开改革督察座谈会,判断改革取得的实质性成效,摸清改革障碍和工作短板,研究提出有针对性操作性的整改措施。具体时间另行通知。
在以上工作基础上,国家发展改革委起草形成督察报告,于11月底上报。
各地区各有关部门要按照中央改革办统一部署,高度重视、周密组织,形成工作合力。10月10日前,将负责此项工作的联系人、职务和移动电话号码,以传真形式报国家发展改革委。
联系电话:发展规划司城镇化推进处(010-68502216)













闽公网安备 35020302035470号
最新评论