8月31日,住房城乡建设部、财政部、中国人民银行发布《关于调整住房公积金个人住房贷款购房最低首付款比例的通知》。
为进一步完善住房公积金个人住房贷款政策,支持缴存职工合理住房需求,对拥有1套住房并已结清相应购房贷款的居民家庭,为改善居住条件再次申请住房公积金委托贷款购买住房的,最低首付款比例由30%降低至20%。北京、上海、广州、深圳可在国家统一政策基础上,结合本地实际,自主决定申请住房公积金委托贷款购买第二套住房的最低首付款比例。
公积金贷款购买二套房首付降为二成,继续突出政策分类指导思想
“330”信贷新政已对公积金购买首套房首付进行调整,此次调整,对符合条件的二套房首付也相应调整。至此,公积金购买首套房和二套房首付最低均为20%,降至2008-2009年水平。
二套房公积金政策放松再促改善型需求释放。此次公积金政策是在330新政的基础上,将部分二套房首付也下调至20%,购房贷款门槛再降低,对于楼市库存去化是较大利好,特别是有助于进一步推动改善型需求入市。但也要看到,二套房新政对象主要为拥有1套住房并已结清相应购房贷款的居民家庭,总体仍遵循了去年“930”政策认贷不认房的标准。此次调整后,重点城市首套房和部分二套房均可申请房款80%的公积金贷款额。从重点城市公积金额度及占购房款比例来看,重点二线城市公积金贷款额度已可满足当地的基本住房贷款需求,也将是此次公积金新政主要受益对象,而一线城市公积金贷款额度上限与其住宅套均总价仍存在较大差距,此次调整对其实际影响大不。即此,我们认为公积金二套房政策能进一步刺激部分改善性需求入市,但惠及对象有限,主要利好二线城市库存去化。
信贷新政更加注重分类指导。自二季度以来,各地楼市逐步回暖,特别是以深圳为代表的一线城市,量价涨幅明显。此次政策针对一线城市特别提出可结合本地实际,自主决定申请住房公积金委托贷款购买第二套住房的最低首付款比例。这是在进一步减轻购房者压力的同时,对于刚性及改善性需求仍然相对旺盛、房价上升势头更加明显的一线城市,坚持分类指导、因城施策的原则,增强地方政府自主性,根据实际调整政策力度。
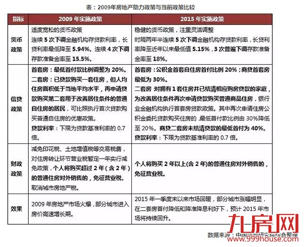
政策宽松水平回到六年前,楼市回暖趋势显著
自上年“930”新政以来,中央从货币政策、信贷政策、财政政策等多方面调整,其力度几于2008-2009年相当,而从两轮调整背景来看,2008年次贷危机影响蔓延至楼市,而近期也面临着人民币贬值及股市危机的大考。中央均采取放宽政策,刺激需求鼓励楼市库存去化,通过稳定住房消费稳增长成为此轮调整的主因。
与2008-2009年相比,在此轮楼市宽松政策中,利率已降至历史低位,存准率下降频次较快,首套房二套房首付较2008-2009年略高,但公积金首付已降至二成,同时财税政策调整也与2008-2009年一致。另外从调整方向来看,改善性需求成为此轮调整的重点。信贷政策的宽松,刺激潜在改善性住房需求特别是一二线城市首改需求释放。4月以来,一线城市房地产市场已明显回暖,量价出现回升,二三线城市也已出现成交持续升温现象。
而从全国数据来看,二季度以来全国商品房销售市场持续好转:1-5月起商品住宅面积、金额同比由降转升,1-7月份住宅销售面积53009万平方米,销售额34884亿元,同比分别增长6.9%和16.8%,大大高于办公楼、商业营业用房等其他用途商品房销售增速。
同时销售回暖也带动房地产开发企业资金加快回笼, 1-7月份,全国房地产开发企业到位资金69301亿元,同比增长0.5%,增速比1-6月份提高0.4个百分点。其中企业定金及预收款由1-6月份的下降0.9%转为增长2.4%,个人按揭贷款增速达12.5%,比1-6月份提高2.5个百分点,均表明销售市场好转传导致房企资金链压力缓解,同时企业开发信心和节奏也逐步恢复。今年以来,各月投资累计增速回落幅度逐月缩小,房地产开发投资现企稳迹象。1-7月住宅开发投资额35380亿元,同比增长3.0%,增速比1-6月份回升0.2个百分点,是自2014年以来下行一年半之后的首次回升。
展望:经济稳增长仍需地产支持,未来中央地方或将再有宽松
在总体经济形势下行和房地产去库存仍然压力较大的背景下,房地产平稳发展仍将是政府稳增长主要任务之一。稳定住房消费、鼓励自住和改善性需求释放也是政府近期房地产相关政策的主要导向。此次对公积金二套房信贷政策的调整也遵循这一原则,未来部分城市住宅成交或将继续上升。而分类指导原则也贯穿于各项宽松政策,对于部分房价上涨过快城市,政府仍然要求继续严守政策底线,相对从严控制。
中央层面信贷宽松政策基本到位,货币政策或有再调整余地,继上周降准降息后未来货币政策仍将在宽松化导向下灵活调整。而从地方层面来看,此次公积金信贷调整后各地公积金宽松化或将迎来新一轮高潮,而契税、财政补贴、普通住宅标准调整等或也成地方政府施策重点。











闽公网安备 35020302035470号
最新评论