厦门地产情报站
关注
每日及时推送厦门人居楼市、新闻资讯、市场动态、为购房者提供服务和参考!

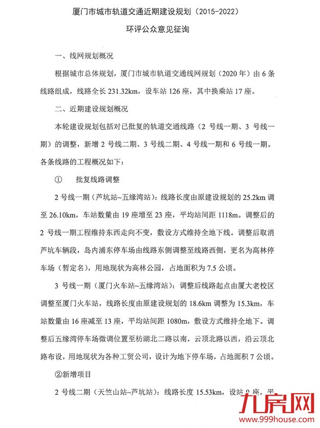
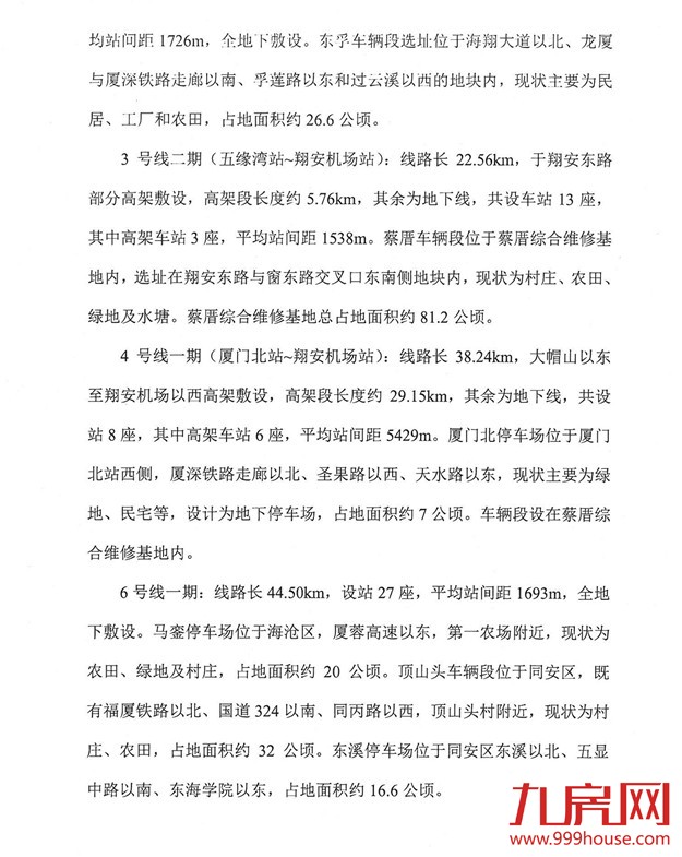
8月25日,厦门轨道交通集团发布厦门市城市轨道交通近期建设规划(2015-2022)环评公众意见征询。根据总规划,2020年厦门市轨道交通线网由6条线路组成,线路全长231.32km,设车站126座,其中换乘站17座。据悉,本轮建设规划包括对已批复的轨道交通线(2号线一期、3号线一期)的调整,新增2号线二期、3号线二期、4号线一期和6号线一期。
05月03日
03月30日
08月28日
08月08日


【扫一扫关注】


【扫一扫关注】


【扫一扫关注】
最新评论