两所名校岛外校区初中部启用
七所学校获准跨片区补充生源
厦门二中初中部恢复英语班招生
禾山、华侨中学陆续开始不招高中
(记者 佘峥)小学升初中工作意见昨天出炉。最大的亮点是:厦门一中和科技中学岛外校区启用,厦门二中恢复38年前的英语班。
小升初仍实行划片原则,以学生就读的小学或学生户籍所在地为依据确定对应中学。昨天只公布了思明和湖里小升初派位方案,岛外划片派位方案将由各区教育局公布。以下是本报的解读。本报教育类微信公众号厦门招考今天会为您推送更加详细的解读。
岛内挖潜扩容增加近千个学位
今年全市毕业生人数约4.4万人,比去年增加2800多人,其中岛内比去年增加548人。
市教育局表示,岛内去年已增加1363人,由于岛内没有增加新的学校,就学形势不容乐观。
据介绍,今年岛内一些学校进行挖潜扩容,增加近千个学位。不过,市教育局表示,近千个学位有一部分是为了消灭之前的大班额,即今年新初一不能再出现一个班56人。此前,厦门还有38个班的班生额超过56人,其中不少在岛内。
禾山中学今年起改制为初中校
从目前预测,岛内的小学毕业生还会继续增长,此前市政府提出“腾笼换凤”策略,即把岛内部分高中校改为初中,在岛外新增高中学位,实行寄宿。
市教育局昨日介绍说,禾山中学今年起不招高中,改制为初中校,华侨中学从明年开始不招高中,四年后彻底变为初中校。
高中腾出学位给初中,会不会影响普职比?市教育局表示,不会的,今年厦门一中海沧校区、科技中学翔安校区的高中部也将启用,今年年底,双十中学翔安校区、外国语学校集美校区也将动工建设;此外,一些普高也会挖潜扩容。
两所名校岛外校区初中部启用
已经确定,今年秋季,厦门一中海沧校区、科技中学翔安校区的初中部要启用,各招收4个班200人。
不过,目前两校的划片范围还未公布。
厦门二中初中恢复英语班招生
厦门二中位于鼓浪屿的初中部,将恢复38年前的英语班招生,即面向全市户籍人口招收英语实验班学生90人,由学校面试录取。
市教育局表示,这是根据市委市政府《关于持续做好鼓浪屿文化遗产保护管理工作的实施方案》精神而做出的决定。近四十年前,厦门二中创办英语班,后来英语班变成英语中学,1990年改名为厦门外国语学校。
七所学校获准跨片区补充生源
七所学校获准跨片区补充生源,分别是:厦门一中海沧校区、科技中学翔安校区、同安一中滨海校区(不提供寄宿)、厦门实验中学、厦门二中、翔安一中、禾山中学的补充生源招生,它们在完成片区招生任务前提下,余额面向片外补充生源。
市教育局表示,学生应从实际出发,慎重选择参加本阶段的学校招生,若出现被多所学校同时录取的情况则取消录取资格,回片区参加派位。
备注:一,上述招收都是在完成片内招生的前提下进行。二,如果报名人数超过计划数,由学校面谈录取。三,不包括科技中学岛外班、集美中学诚毅班、外国语学校小语种的跨片区招生。
18所初中招艺术体育特长生
今年18所初中获准招收493名艺术、体育特长生,包括厦门一中的声乐特长生、双十中学舞蹈特长生等。
招生学校报名,每人只能报考一所学校、一个项目,不得兼报。报考市直属学校特长招生的学生须参加市教育局统一组织的特长测试。
外国语学校小语种要招90人
外国语学校初中的小语种招生和过去没有变化,要招收90人,其中岛内60人、岛外30人。
报名几乎没有门槛,招收对学习外语有浓厚兴趣、口齿清楚、模仿力强、身体健康、体育达标的学生。
学生自愿报名,学校从报名学生中随机抽取思湖片区学生480人、集海同翔片区学生240人参加面试,根据招生计划指标按面试成绩由高到低录取。
【链接】
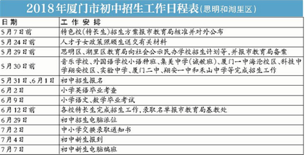
今年小升初岛内报名时间:
5月31日
6月1日
岛外各区自己定
小学毕业考时间:语文、数学6月9日
英语
6月2日












闽公网安备 35020302035470号
最新评论