今天下午,厦门市教育局
召开积分入学工作新闻通气会!
以下是招考君
从新闻发布会现场传来的消息↓↓
不过,积分入学报名时间还未确定。
先来看看什么是积分入学?
积分入学主要针对非本市户籍在厦申请就读小学一年级,也包括厦门户籍人口跨区,例如A区户籍要到B区户籍,但是,不包括思明区和湖里区户籍的跨区就读。
要注意的是,积分入学只针对小学一年级的入学申请,无法用于转学或是幼儿园入学。
2018年积分入学政策有哪些变化?
变化1 申请门槛变了
随迁子女的父亲或者母亲符合两个条件,就可以申请在厦积分入学:
拥有厦门市有效居住证。
报名前在所申请的区连续居住6个月以上。
之前,在岛内申请积分入学,需要最近两年在厦门居住和缴交社保;
在岛外申请的,需要在厦门居住和缴交社保一年。
不过,条件的变化并非是因为厦门学位多了,而是要适应“国家居住证政策”。
用大白话说,虽然只要连续居住6个月就可以申请,但是,不是说只要有资格参加积分入学,就能保证有书读。能否在厦上学,还要看积分高低。
变化2 总分变了
2018年积分入学总分变为120分,之前是110分。
变化3 积分的构成变了
积分入学总分变了,是因为构成变了。
2018年积分入学构成:务工社保分(总分58分) 稳定居住积分(总分57分) 计划生育分(总分5分)
其中——
务工社保分这么算:
随迁子女父亲或者母亲一方在工作单位参加厦门市社保,累计每满一年积4分,满分48分;
另一方如果也在厦门居住、务工的,可做为副申请方积分,副申请方在厦门参加社保的年限,累计每满一年,积2分。满分10分。
稳定居住分这么算:
父亲或者母亲一方在厦居住累计每满一年积2分,满分24分;
父亲或者母亲一方在所申请区购置成套居住的商品房,并占该住房的房屋产权比例超过50%(不含50%),积24分;
父亲或者母亲居住地与社会保险缴交地均在同一个区,并且在该区申请积分入学,累计每满一年,积1分,满分9分。
计划生育积分这么算:
随迁子女符合计划生育政策,积5分(违反计生,无论是否已经接受处罚均不得分)。
变化4 建立学位预警制度
要建立学位预警制度。
学位较为紧张的区教育局要在积分入学报名工作启动之前30天向社会发布学位预警制度。
变化5 建立信用制度
各区教育局对申请人积分情况进行公示,对未实际务工以挂靠单位缴交社保等弄虚作假行为,一经查实,取消在厦积分入学的资格,并列入失信人员名单。
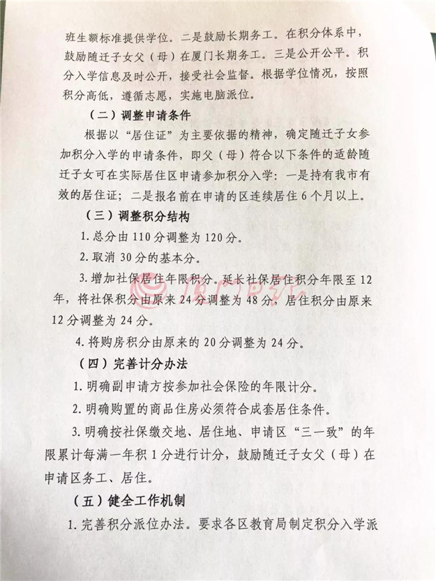
来看下文件原文吧~
末尾附上新闻通稿
















闽公网安备 35020302035470号
最新评论