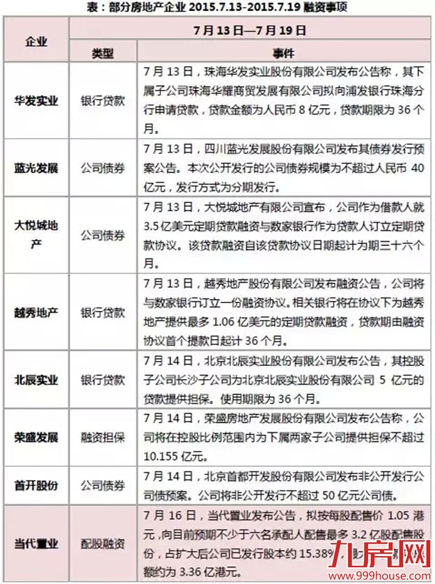
8家房地产企业发布融资公告,一线城市优质土地引众多房企竞折腰
经过两周的沉寂,房企融资市场逐渐回暖。上周,共有8家房地产企业发布了融资公告,主要以银行贷款和发债的方式进行融资。其中,蓝光计划发行40亿元债券;首开股份计划发行50亿元公司债,债券募集资金将用于偿还金融机构借款、补充流动资金及适用的法律法规允许的其他用途。
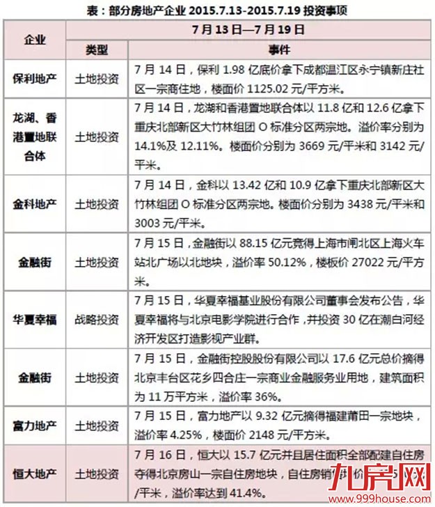
投资方面,本周一级土地市场相对于前两周热度有所下降,北京、上海本周推出的土地成为各房企必争之地。金融街成为最大赢家,一天内共斥资106亿元摘得北京上海两宗地块,用以补充一线城市土地储备,其中88.15亿元竞得的上海市闸北区火车站北广场地块更是刷新了今年上海总价地王,溢价率超过50%;另外恒大地产也加速布局一线城市,以15.7亿元并且居住面积全部配建自住房再次夺得北京一宗自住房地块,溢价率也超过40%。
其他房企新动向:
华侨城将在南京投资100亿元建大型文旅项目
7月16日晚间,深圳华侨城股份有限公司发公告称,公司与南京经济技术开发区管理委员会签署了《南京华侨城大型文化旅游综合项目合作协议》,该项目文化旅游及配套设施投资额约100亿元,将集文化旅游、娱乐体验、生态休闲、主题商业、人文社区等业态于一体。华侨城将以提升项目所在区域城市功能及整体形象为目标,在充分反映南京市历史文化风貌的基础上进一步丰富南京的旅游文化内涵,建设具有国际水准的、适宜都市娱乐的、有影响力和生命力的大型文化旅游综合项目。
根据华侨城测算,项目开业后预计年接待能力不少于500万人次,将提供超过2000个直接就业机会,同时项目溢出效应将带动关联产业创造相当数量的间接就业机会。
金科斥100亿布局互联网金融,年薪千万招募高管
7月15日,金科地产正式发布名为金科“开拓者”的全球金融精英招募计划,标志着金科正式向金融行业跨出了全新的一步。金科将斥资100亿布局大金融、大投资、大资管三大业务,聚焦互联网金融和资产管理。其中,金科控股将招聘大量金融精英高管人才,数量近100人,其中CEO的年薪或高达千万。
据介绍,这是金科“新地产+新能源+社区综合服务”三驾马车的股份转型升级后的又一大举措。目前,金科服务的大型社区已经超过了200个,总户数超过35万户,业主近100万人,依托地产上下游产业链和社区巨量业主,主打互联网金融。其将来或将实现产融结合,由传统产业快速向“金融投资+资产管理+社区综合运营+新地产和新能源”四轮驱动跨越。












闽公网安备 35020302035470号
最新评论