@所有厦门人
在“9月2日首班开始至9月5日末班结束”期间,会展中心片区、环岛路部分路段管制区域内的28条公交线路将进行调整。届时,文兴东路、前埔村、会展南、会展北、黄厝、塔头等片区的市民出行将受到一定程度的影响,乘车方式将变为步行+换乘。
这些线路将要调整
18路、30路、101路、641路、653路、19路、55路、109路、751路、752路、948路、651路、755路、855路、942路、B2路、47路、29路、58路、91路、92路、98路、115路、759路、949路、401路、122路、857路等28条公交线路将通过分流、截短、绕行、延伸等4种方式进行调整。
调整后市民乘车方式
(一)管制区域周边站点信息
(二)文兴东路、前埔村、会展南片区:一是步行至“明发新城站”乘坐109路,二是步行至“文兴东路站”乘坐19路,三是在“会展南三路站”或“明发海景苑站”乘坐401路出行。乘坐以上3条线路可至“前埔南区站”、“国贸新城站”、“前埔公交场站”等站点换乘3条BRT快线及29条常规公交线路。
(三)会展北片区:一是步行至“吕岭路何厝站”或“大唐中心站”乘坐55路、58路、68路等3条线路出行。二是步行至“软件园东二门站”乘坐28路、38路等17条线路出行。
(四)黄厝片区:步行至“茂后站”乘坐29路、92路等2条线路出行。
(五)塔头片区:步行至“塔头站”乘坐122路、857路、B2路、B3路等4条线路出行。
会展中心及环岛路片区的公交调整方案
18路调整示意图
30路调整示意图
101路调整示意图
641路、653路调整示意图
19路、109路调整示意图
55路调整示意图
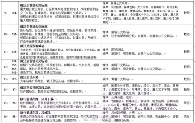
751路调整示意图
752路调整示意图
948路调整示意图
651路、755路、855路、942路调整示意图
B2路调整示意图
47路调整示意图
29路调整示意图
58路调整示意图
91路调整示意图
92路调整示意图
98路调整示意图
115路调整示意图
759路调整示意图
949路调整示意图
401路调整示意图
122路、857路调整示意图
还有这些保障措施
1、市民可提前查阅“出行贴士”中的站点信息、乘车方式、线路走向等图示内容,直观了解调整后的出行乘车方式。调整期间在涉及减停的公交中途站点以及涉及调整线路的公交车厢内都将张贴温馨提示广而告之,市民也可通过掌上公交APP查询最新的线路及站点信息。
2、厦门公交集团组织人员在文兴东路站、明发新城站、大唐中心站、塔头站、云海山庄站、国贸新城站、BRT前埔枢纽站、软件园站等8个主要公交站点,于9月2日—5日每天07:00-22:00现场值班,实时调整运营班次,保障市民出行。
3、市民可以通过步行+换乘的方式,到“前埔南区站”、“国贸新城站”、“前埔公交场站”、“软件园东二门站”4个主要的换乘点换乘出行。
4、调整401路为会展南片区的接驳线路,由会展南三路站开往前埔公交场站。会展南片区的市民可乘坐401路至前埔公交场站换乘BRT快线或其他公交线路。401路每日服务时间为:06:30-22:30。
5、具体线路调整内容还将通过厦门公交集团的微信、微博平台及时发布,市民可关注微信、微博平台及时了解线路调整信息,同时也可拨打968828服务热线咨询相关内容。






































闽公网安备 35020302035470号
最新评论