思明区小学招生划片方案出来了。今年思明区的小学招生政策与2016年的招生政策相比,整体上保持了政策的稳定性,连续性,除完善个别条款表述外,其余没有太大变化。具体如下:
一、思明区的小学一年级招生不要网上预报名。
思明区户籍适龄儿童,符合政策规定的港、澳、台、华侨、外籍适龄儿童,以及各类政策性照顾对象子女,直接在7月9日、10日,到片区小学报名就可以。
二、片区招生对象必须符合“两一致”,即适龄儿童与父亲(母亲)户口一致,实际居住地与户口所在地一致(指适龄儿童及其家长在其户口所在地招生片区内的住房是实际住所)。
片区招生对象落户的截止日期为2017年7月10日。超过截止日期才取得户口的适龄儿童由区教育行政主管部门统筹安排。
三、原省级示范小学(含分校)和思明区协和双语学校片区生的招生对象除应符合“两一致”外,还应满足以下条件之一:
① 适龄儿童的父亲(母亲)持有片区住宅房屋产权(父亲或母亲所占房屋产权比例应超过50%,下同)满一年的,适龄儿童及其父亲(母亲)还应在片区落户和实际居住均一年以上(2016年8月31日前入住),新落户并入住的新建住宅商品房除外。
②适龄儿童的父亲和母亲确无房产,父亲(母亲)租住片区房屋的,所租住的房屋应为家庭唯一居住地,适龄儿童及其父亲(母亲)还应在片区落户和实际居住均一年以上,并持有合法有效的房屋租赁手续。
③适龄儿童的父亲(母亲)购买的片区住宅房产(持有效的购房合同和购房票据)由于历史原因无法办理产权的,且在片区外没有其他产权房,该住处为其唯一居住地,实际拥有并与其适龄儿童在片区房产落户和居住均一年以上。
④适龄儿童的祖父母或外祖父母实际居住并拥有片区住宅房产的产权达六年以上(含六年),适龄儿童及其父亲(母亲)与祖父母或外祖父母同住且户口同册,落户和实际居住均1年以上的,可视为片区招生对象。
上述前三种情况还要同时满足同一套住宅房产只能有1位适龄儿童在片区的小学一至六年级就学,符合计划生育政策、子女多于一个的家庭除外。
四、香港和澳门特别行政区居民适龄儿童申请在思明区入学,其父亲(母亲)为香港、澳门特别行政区居民的,由区教育主管部门根据其父亲(母亲)房产所在地或居住地统筹安排入学;其父亲(母亲)为本区户籍的,由区教育主管部门根据其父亲(母亲)户籍所属招生片区统筹安排入学。
香港和澳门特别行政区居民适龄儿童申请在思明区入学,其父亲和母亲均非香港、澳门特别行政区居民且均非本市户籍的,申请就读公办学校,应满足以下条件:
父亲(母亲)在厦务工、暂住和最近参加我市社会保险的年限要满2年,且目前在思明区暂住。
此政策2016年开始执行,做为过渡,2017年申请就学的适龄儿童父亲(母亲)应在厦务工、暂住和最近参加我市社会保险均需满1年。
符合上述条件的香港和澳门籍适龄儿童申请入学时,由家长直接向父亲(母亲)户籍所在地或房产所在地或居住地所属片区学校申请,学校汇总后报送区教育主管部门审核确认。
要注意的是,2018年申请就学的适龄儿童父亲(母亲)应在厦务工、暂住和最近参加我市社会保险均需满2年。
五、其他事项
不得以与部门(单位)“共建”名义违规招生;
公办小学未经教育主管部门核准,一律不得以特长名义招收学生,不得擅自举办各类特色学校、特色班;
严禁将各种竞赛、考级和奖励证书作为入学依据;
严禁以任何名义收取与入学挂钩的费用。
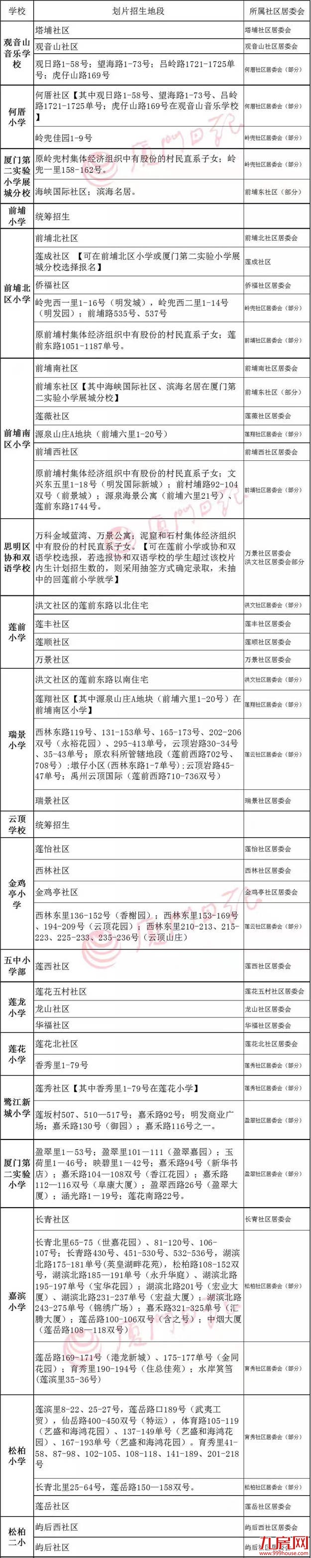
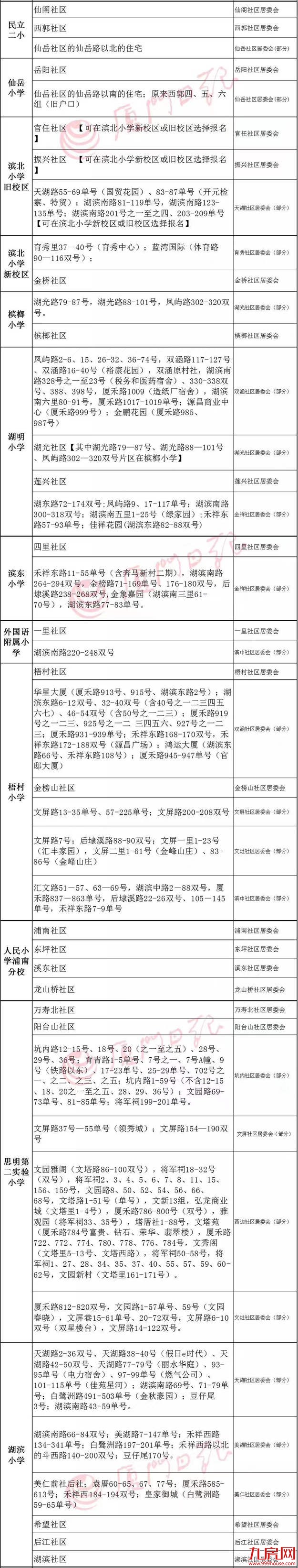
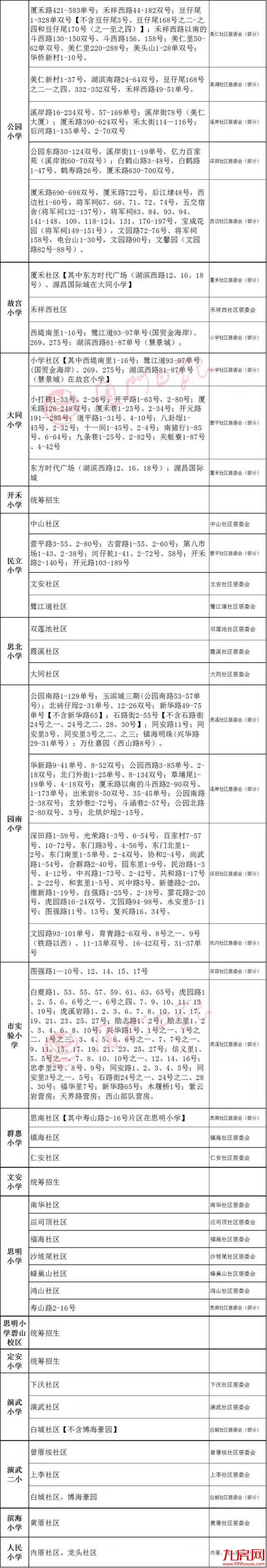
思明区2017年秋季小学招生住宅地段划分一览表











闽公网安备 35020302035470号
最新评论