市教育局昨日公布小学升初中(简称“小升初”)方案,今年政策基本稳定,绝大多数变化都是由于小学毕业生爆棚引起的,这些变化涉及片区调整、学校扩班、班级增加人数等方面。
厦门一中、双十等学校仍获准招收特长生,外国语学校仍然面向全市招收小语种。
市教育局说,今年全市小学毕业生总量比去年增加约4000人,其中,思明区和湖里区小学毕业生比去年增加1363人。而去年比前年增加的人数是553人。换句话说,今年的人更多了,就学洪峰已到达初中。
这轮增长是“双增长”,即户籍人口和外来娃双双增长。以岛内增加的1363人来说,其中本市户籍增加1129人,非本市户籍学生增加234人。
与此同时,今年岛内并没有新办中学。
应对毕业生增加的办法还是挖潜扩容,即一些中学增加招生班级。此外,每个班的人数也提高到50人甚至更多。
变化1
厦外瑞景分校等扩招
为了应对岛内小学毕业生增加的生源,几所中学都被要求扩招。
厦外瑞景分校、大同中学(前埔校区)、逸夫中学和蔡塘学校各扩招2个班。双十思明分校的班生额也从去年的48人扩大到50人。
在岛外,据说集美中学今年也得扩班,此外,同安一中滨海校区今年会开办,也会面向同安招收6个班的学生。
变化2
部分片区调整
(1)松柏片区可报考外国语学校
今年松柏片区的松柏小学、松柏二小和嘉滨小学三所小学毕业生总共818人,而这818人对应的松柏中学今年最多只能招收700名学生。因此,今年从厦门六中、十一中、湖滨中学、外国语学校、九中、槟榔中学6所中学各安排20个学位接收松柏片区三所小学的毕业生。
也就是,松柏小学、松柏二小和嘉滨小学三所学校的毕业生可以选择填报松柏中学,也可以选报片区外的六所中学,每人可填报一所或者两所。举例来说,假如厦门六中面向三所小学招收20名学生,有60人报名,那么,电脑将随机抽取其中20名,超出的40人就被退回原片区派位。
(2)莲前小学本市户籍可报厦外瑞景分校
今年,莲前小学本市户籍可在第八片区(厦门五中、金鸡亭中学)、第九片区(逸夫中学)、第十片区(厦外瑞景分校)中选报,只要学生选报了某所学校,就一定能上。
此外,前埔南小学和前埔北小学也可以选报厦外瑞景分校,但是,这两所就不是选报的人100%能上,要看厦外瑞景分校在招收了瑞景小学、莲前小学的学生后,还剩下多少名额给这两所小学,然后随机抽签,没有抽到的回原片区派位。
(3)金安小学对口蔡塘学校
湖里区的金安小学首次有毕业生,对口蔡塘学校。
此外,湖里区的湖里实验中学等片区也有微调。
变化3
跨片区招生学校增加
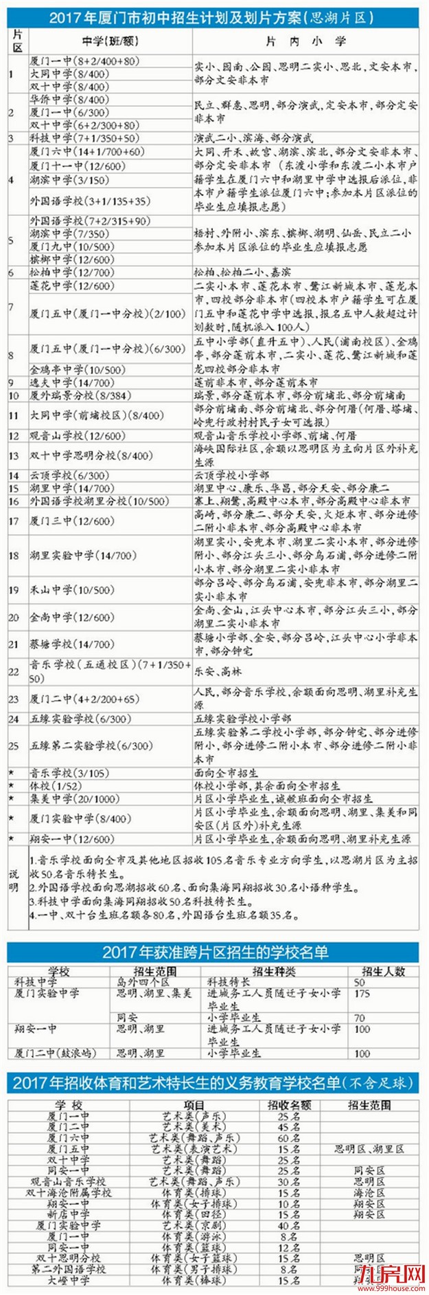
小升初只能在学籍或户籍对应的片区升学,但是,有一些学校获准跨片招生。今年新增厦门二中和翔安一中(详见左侧表格)。
市教育局特别指出,如果报考厦门实验中学、翔安一中、厦门二中的人数超出招生计划数,将由学校面谈录取,不得举行任何形式的文化考试。那么,面谈是什么意思?市教育局说,就是了解诸如学生是否能寄宿等情况。
这些学校将会发布招生简章,具体情况请密切关注本报教育类微信公众号“厦门招考”。
变化4
特长生招生有微调
今年一批学校被允许招收体育和艺术的特长生,包括厦门一中、双十中学、外国语学校,总共有503名(不含面向全省),其中有140名足球特长生。
市教育局说,特长生的规模维持和去年一样的水平,但有个别微调,即取消了同安一中管乐、北师大海沧附校乒乓球,新增双十海沧附属学校排球、湖里中学女子足球、第二外国语学校足球、厦门六中声乐等4个项目,同时核减厦门二中美术、厦门第二外国语学校男子排球、集美中学足球、同安一中足球、湖滨中学足球的招生名额(详见左侧表格,没有备注的招生范围见学校的招生简章)。
本报教育类微信公众号“厦门招考”今天会再次推送招收体育和艺术特长生的学校名单。
变化5
民办校不搞文化测试
今年的方案特别强调,民办学校招生时,一律不得组织或变相组织任何形式的文化测试。
市教育局说,公办学校更不能组织文化测试。
【划重点】
外国语学校小语种
继续面向全市招生
厦门外国语学校初中的小语种今年继续面向全市招生,招收90人,岛内60名、岛外30名。
厦外大约八成的初中招生计划,是招收附近片区小学的毕业生,剩余的90人面向全市招收小语种。小语种指的是法语、德语、日语、西班牙语。
思明湖里划片方案
有三个要点
昨天,思明和湖里的小升初划片方案也公布了(详见右侧表格)。岛外各区教育局也会陆续公布方案,请密切关注“厦门招考”。
岛内小升初有几个原则。
一、小升初是不举行考试的,免试就近入学。在岛内,决定小学毕业生要上哪所中学,主要看毕业生的小学学籍在哪里,然后通过电脑派位到小学对应的中学。
二、在岛内,如果因为户籍变更和住址迁移等原因,要回户籍所在地报名的毕业生,需提出申请,出具户口簿、父母房屋产权和居委会的居住证明。
要注意的是,岛内获准跨片区派位后,只能在除厦门一中、双十中学、外国语学校之外的片区内中学派位。
三、五缘实验学校由于初中学位不足,申请跨片区就读五缘实验学校或在外就读回户籍地申请升学的小学毕业生,将在五缘实验学校、五缘第二实验学校和音乐学校(五通校区)间随机派位。
同批次志愿
不得兼报
岛内特色校(班)、特长生志愿可选音乐学校、外国语学校小语种班、集美中学诚毅班和招收体育艺术特长生的学校,以及厦门实验中学、厦门二中和翔安一中。市教育局强调,这个批次志愿不得兼报。换句话说,只能在上述几个志愿中选择一所,此外,特长生也只能报一所学校的一个项目。










闽公网安备 35020302035470号
最新评论