厦门大学演武操场地下停车场将新增2300个停车位
双十附校二期地下停车场将新增220个停车位
海沧行政中心周边沉井式地下停车库即将投用
厦门大学演武操场地下停车场将新增2300个停车位
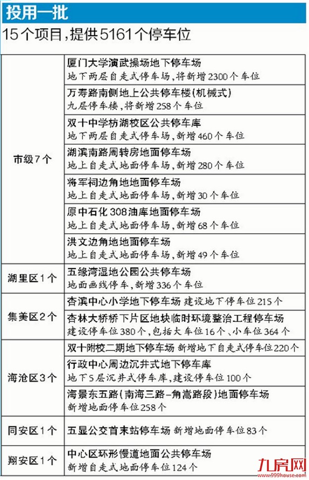
推进城市公共停车设施建设已列入省、市2017年为民办实事项目。记者昨日从市建设局获悉,《厦门市2017年公共停车设施建设工作方案》出台。根据《方案》,我市今年将投用15个项目,可以提供5161个路外公共停车泊位;计划在建一批18个项目,建成可提供6099个路外公共停车泊位。
据介绍,按照“谋划一批、生成一批、开工一批、在建一批、投用一批”的思路,我市制定公共停车设施滚动建设计划。
按照今年公共停车设施建设工作方案,今年共有15个“投用一批”项目将在年内完成,确保新增5161个路外公共停车泊位,将重点针对群众反映强烈的学校、医院、产业园区、大型商业设施、街镇村居、旅游景点等交通拥堵区域的停车难问题。
同时,今年还正按计划推进“在建一批”项目18个,均已开工,计划在2018年或之后完成,它们将是未来几年新增停车位的“后备军”,将提供6099个路外公共停车泊位。
此外,“开工一批”、“生成一批”、“谋划一批”项目也正在紧锣密鼓地筹备中。
【在建一批】
18个项目,提供6099个停车位
按计划推进“在建一批”项目18个,为2017年之前开工,计划完成时间在2018年或之后的项目。具体是:
市级4个,总车位2159个;
思明区1个,总车位163个;
湖里区1个,总车位75个;
集美区3个,总车位2080个;
海沧区4个,总车位1415个;
同安区3个,总车位64个;
翔安区2个,总车位143个。
【开工一批】
20个项目,提供5379个停车位
力争“开工一批”项目20个,由建设单位加快办理项目前期手续,力争2017年开工建设。具体是:
市级1个,总车位134个;
思明区1个,总车位195个;
湖里区2个,总车位726个;
集美区4个,总车位2385个;
海沧区7个,总车位1200个;
同安区3个,总车位339个;
翔安区2个,总车位400个。
【生成一批】
33个项目,提供6000多个停车位
促进“生成一批”33个项目约6000多个停车位,为已通过规划初步选址意见的前期项目,建设单位还必须开展项目方案、投资模式等策划工作并进行可行性研究。
【谋划一批】
推动社会主体建设停车设施
继续“谋划一批”项目,结合计划新建的学校、公园绿地,同步策划地下公共停车设施建设,同时推动社会主体利用自有红线范围内闲置地块建设停车设施。
【链接】
推动公共停车设施联网
推广非现金收费支付
市建设局表示,今年除了继续新增路外公共停车泊位外,还将推广几项便民举措。《方案》指出,首先,我市将加快推动公共交通枢纽、公共建筑、公园绿地、旅游景点、居住区等配建的公共停车设施联网工作,掌握停车设施运行的动态实时数据;其次,将推广停车车牌识别和非现金收费支付,提升实时信息导引、收费价格管控,错时停车信息交互等功能,提高车位的使用效率,方便市民出行;同时,继续推进公共停车设施与充电基础设施一体化建设。













闽公网安备 35020302035470号
最新评论