最近福州楼市好热闹,大事件不断。11月21日上午,福州第4次公开土地出让,迎来15幅地的竞拍。此次拍卖,刷新福州城北三环线房价,破3.5万元/㎡大关,"限地价"依然难阻福州楼价上涨。要知道:房价是等于楼面地价+建安成本+销售成本+财务成本+各种税费+预期利润,楼面价越高,房价越高。再算上其他费用,福州未来房价难道要破6万/㎡吗?
来源:克而瑞地产研究
刚刚拍完地,看着这高地价,ZF估计按捺不住了,马上开出了一剂“稳定剂”。11月23日,福州出楼市新规新房要上市,价格一分都——不!能!涨!要求二套房公积金贷款首付提高到50%,在限价措施方面,将所有楼盘备案价格上涨幅度由上一轮调控要求的10%以内调整为“零增长”。
此次政策对备案价格的管理显得力度较大,要求“新建商品住房项目首次开盘销售申请价格备案,要按照同区域、同品质、同类型项目备案均价确定首次备案价格。同一商品住房项目下一批次备案价格必须‘零增长’,不得高于上一批次的备案价格”。
福州市还重申严格审查房地产开发企业资金来源,全面实行房地产开发企业“拿地”资金来源审查制度,跟踪企业资金流向,严禁企业利用银行贷款、股东借款、转贷、募集资金、发行债券等方式筹集资金用于支付土地出让价款。
同时,福州市还对新一轮楼市巡查整顿工作做出部署,对发现的顶风涨价、违规销售、捂盘惜售、虚假宣传等问题,马上查处、顶格处罚、立即曝光。
这调控力度杠杠的!不少业内人士针对此政策分析指出:尽管限贷限购、限地价等各项严厉调控政策相继出台,但福州等热点二线城市楼市依然高涨。未来应该从市场角度着手加大土地供给,让楼市回归常态化。国家统计局数据显示,福州全市10月份房价环比涨幅为2.6%,已连涨17个月。
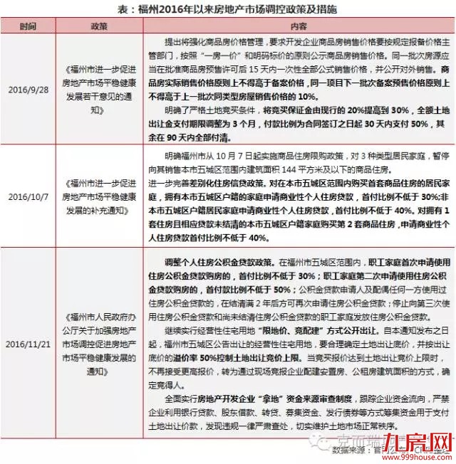
事实上,自2016年10月20余城密集出台限购限贷政策后,针对房地产市场的调控便一再升级,福州也不例外,下半年以来出台了多项地产调控举措。
来源:克而瑞地产研究
再回过头来看厦门,严格的限贷、限购政策让火热的厦门楼市降了温,成交、市场温度均陷入低谷,但是房价依旧坚挺。最新数据:18日,国家统计局发布10月份70个大中城市住宅销售价格变动情况。其中,10月厦门新建商品住宅价格环比上涨0.5%,连续20个月上涨,涨幅全国第46;同比上涨45.9%,排名全国第2。
而就在前两天,厦门被中止的三块地又恢复拍卖。此次土拍,是否又会掀起一波涨价潮,厦门楼市是否也会实行这样的新规?下一轮调控政策是否也在渐行渐近呢?我们拭目以待!这里也做个预告,12月14日,本网将全程直播,敬请关注!











闽公网安备 35020302035470号
最新评论